南京工业大学2026年综合评价招生简章
南京工业大学办学历史可溯源于1902年创办的三江师范学堂,2001年由南京化工大学与南京建筑工程学院合并组建,是首批国家“高等学校创新能力提升计划”(2011计划)牵头高校、江苏高水平大学建设高峰计划A类建设高校。学校秉承“明德、厚学、沉毅、笃行”的校训,坚持扎根中国大地办大学,形成了产学研协同创新的鲜明特色。
学校拥有材料化学工程全国重点实验室、柔性电子全国重点实验室等国家级科研平台9个,国家一级重点学科1个,博士后科研流动站9个。泰晤士高等教育2024年世界大学排名位列中国内地高校并列第41-57位;自然指数2025年度排名位列中国内地高校第41位;软科2025年世界大学学术排名位列中国内地高校并列第56位,ESI综合排名进入全球500强,位列中国内地高校第58位。
为全面贯彻全国教育大会精神、落实教育强国建设规划纲要,坚持为党育人、为国育才,探索“分类考试,综合评价,多元选拔”考试招生模式,2026年我校将继续开展综合评价招生,综合考量考生高考成绩、高校考核结果、高中学业水平考试成绩、综合素质评价以及高校自身培养的特色要求等多个维度,建立健全多位一体的人才选拔综合评价体系,择优选拔综合素质优秀和拔尖创新潜质突出的学生。
一、领导机构
我校综合评价招生由学校本科生招生委员会负责,由招生办公室组织和实施。
二、招生计划
我校2026年综合评价招生计划数为341人,具体以省级招生主管部门核定为准。
三、招生专业
考生根据高考选择性考试科目以及自身学科特长、创新潜质、兴趣爱好等情况综合考虑报考相关专业。学校依据学科优势和特色,代表性学科发展与人才培养要求,向考生开放国家级一流本科建设点等优势专业、国家和区域发展急需紧缺专业。
学校现有国家级一流本科专业建设点31个、国家级特色专业建设点7个、江苏省一流本科专业建设点20个。28个工科专业通过工程教育专业认证或住建部专业评估,进入全球工程教育“第一方阵”。教育部学位与研究生教育发展中心全国第四轮学科评估中我校化学工程与技术学科获得A等级,材料科学与工程、安全科学与工程学科获得B+等级。学校化学、材料科学、工程学、生物学与生物化学、环境科学与生态学、物理学、农业科学、药学与毒理学等8个学科进入ESI全球前1%,其中化学、材料科学、工程学3个学科进入ESI全球前1‰,分别位列全球第54、55、162位。
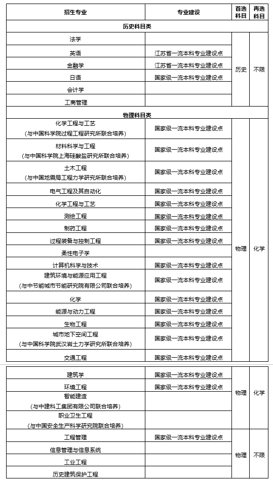
学校综合评价招生专业名称及选考科目要求见表1(最终以省级招生主管部门公布为准)。
表1招生专业目录及选考科目要求

四、报名条件
理想信念坚定,思想品德优良,勇于探索,身心健康;符合我校优秀生源标准,具有一定学科特长与创新潜质。已参加2026年普通高等学校招生全国统一考试报名,且高中学业水平考试各科目成绩均须合格。
五、报名方法
我校综合评价招生报名实行网上报名,不接受纸质报名材料。
1.报名时间:即日起至5月10日。
2.网上报名:符合报名条件的考生,在规定时间进入报名网址https://bm.chsi.com.cn报名,并根据报名系统提示上传以下申请材料的电子扫描件或,填写完毕后提交。
(1)《南京工业大学2026年综合评价申请表》(网上报名完成后由报名系统生成打印,每页须考生本人签字、所在中学负责人签字并加盖中学公章,按页码从小到大的顺序上传),网络上传路径“填报志愿—下载申请表—上传申请表”;其中成绩信息须与中学公示结果一致。
(2)中学公示证明。中学按照附件1格式对考生信息与成绩排名的公示情况出具证明。公示证明经中学负责人签字并加盖公章,由考生本人与签字盖章的申请表一并上传。未提交公示证明或未签字盖章为无效申请。
(3)第二代身份证正反两面。网络上传路径“填报志愿—附加材料—身份证”;
(4)考生高中阶段获得设区市级及以上优秀学生干部、优秀共青团员、三好学生荣誉称号;或在慈善公益、志愿服务、思想道德方面有设区市级及以上突出事迹表彰者。没有可不上传。
以上材料拍照或扫描件需确保真实、准确、清晰,未按要求完成报名或材料不符规定者,报名无效。本年度报名全部以网上填报信息和上传材料为准,考生不用寄送纸质申请表及其他材料,但须笔试当天携带纸质申请表原件以备核查。
六、选拔程序
1.初审。学校对完成报名的考生材料进行初审,择优确定初审合格名单。初审合格名单将于5月25日前在我校本科招生网公示。
2.确认考试并缴费。初审合格的考生须于5月31日前在网上报名系统进行笔试确认并缴费。按照江苏省物价局、江苏省财政厅、江苏省教育厅《关于进一步明确我省高校收费政策有关问题的通知》(苏价费〔2007〕423号、苏财综〔2007〕92号、苏教财〔2007〕89号)规定,考生须缴纳综合评价招生测试费,标准为60元/生,逾期未确认或未缴费者将视为放弃笔试资格。
3.打印准考证。初审合格并成功确认考试的考生可通过网上报名系统自行打印准考证,具体时间另行通知。
4.学校考核。初审合格并成功确认考试的考生携带本人身份证、准考证和具备报名条件的相关证明材料原件到我校报到,参加笔试考核。报到和笔试考核具体安排将在南京工业大学本科招生网及准考证上提前发布。
5.确定入围名单。学校根据考生校考笔试的高低排序,分历史等科目类和物理等科目类按照不超过综合评价招生计划数的5倍确定入围考生名单。同时,将对入围考生名单(含考生姓名、所在中学、测试项目、测试成绩、合格标准等)在江苏省教育考试院网站和我校本科招生网进行公示。
6.志愿填报。经我校笔试考核后的入围考生须在我省高考志愿填报的规定时间内,登录省教育考试院高考志愿填报系统,在“综合评价招生”专栏中填报综合评价招生志愿,其专业志愿须在公布的专业(类)中选择,且符合专业选考科目要求,否则视为无效志愿。如在规定时间内,考生未填报综合评价招生志愿,即视为放弃相应的综合评价招生资格。
七、录取办法
对于经公示无异议并填报我校综合评价招生志愿的入围考生,高考成绩须不低于省相应特殊类型招生控制线,进档后我校按照“综合分”由高到低排序,依据招生计划和选考科目要求择优录取,录满规定计划为止。综合分满分为750分,学校考评笔试满分为100分,具体计算方法为:
综合分=[(高考成绩÷高考满分)×0.8+(笔试成绩÷笔试满分)×0.2]×750
考生进档后,依据“分数优先,遵循志愿”的原则,按综合成绩从高分到低分安排专业,各专业志愿间不设级差。若考生综合成绩相同,再依次按照高考总成绩、高考语文和数学成绩总和、数学、语文、外语成绩由高到低排序录取。
在招生计划内,调剂录取安排在最后处理,优先安排可以满足专业志愿的考生,即专业志愿与调剂专业志愿分阶段处理。考生所填报的专业志愿都无法满足时,服从调剂的考生按照“分数优先”的原则,调剂到相同科类内符合录取条件且未录满的专业;不服从专业调剂的考生,作退档处理。考生高中综合素质评价档案作为调剂专业录取时的参考。
学校执行教育部颁发的《普通高等学校招生体检工作指导意见》(以下简称《指导意见》)及有关补充规定(特殊专业体检及要求)。考生患有《指导意见》第一条中列出的六大类疾病可不予录取;患有《指导意见》第二条中列出的色盲色弱者,我校化学类、化工与制药类、药学类、生物科学类以及生物工程、食品科学与工程、轻化工程、环境工程、高分子材料与工程、过程装备与控制工程、运动训练各专业可不予录取;学校其他专业对考生的身体健康要求不作特别限制,但需满足教育部规定的最低健康标准。
八、监督机制
1.学校在省教育厅和省教育考试院的领导下,认真落实相关政策要求。考核过程严格遵守“招考分离”,严格落实命题管理、考试组织、评卷评分要求及相关细则,并进行全程录音、录像。
2.考生就读中学(或原毕业中学)须对所有申请综合评价招生考生材料的真实性负责,对考生成绩排名以及反映其综合素质的相关材料进行审核,并在学校网站详尽公示。中学不得出具与事实不符的考生推荐材料、证明材料等。
3.对查实提供虚假申请材料的学生,应当认定为在国家教育考试中作弊,取消其高考报名、考试和录取资格。
4.对于存在违规行为的考生,将严格按照《中华人民共和国刑法》《中华人民共和国教育法》《国家教育考试违规处理办法》和《普通高等学校招生违规行为处理暂行办法》等确定的程序和规定严肃处理,依法依规追究当事人及相关人员责任,涉嫌犯罪的,移送司法机关追究法律责任。
九、咨询方式
电话:025-83239859(5月10日前)、025-58139090
地址:南京市江北新区浦珠南路30号
邮编:211816
邮箱:zhaosheng@njtech.edu.cn
网址:https://zhaosheng.njtech.edu.cn
微信公众号:南工招办
十、其他
1.综合评价招生录取的考生,在规定的年限内达到所在专业毕业要求的,颁发南京工业大学本科毕业证书;符合学校学位授予有关规定的学生,颁发普通高等教育本科毕业生学士学位证书。
2.学校录取专业不限制考生应试的外语语种,但学校的公共外语课只开设英语课程(语言类专业除外)。
3.学校建立了完善的“奖、贷、助、补、减”多元资助体系,为家庭经济困难新生顺利入学开通“绿色通道”,设有各类奖、助学金100余项,保障和激励学生成长成才,详见我校本科学生资助网:https://xszz.njtech.edu.cn。
4.本简章解释权属我校本科生招生工作领导小组。如教育部、省教育厅、省教育考试院有新的规定,按新规定执行。
5.招生录取过程接受社会监督,我校纪检监察部门联系方式:025-58139069,jubao njtech.edu.cn。我校未委托任何单位或个人承担综合评价录取招生事宜,请不要相信任何中介的信息。
南京工业大学2026年综合评价招生报考指南详见:
https://zhaosheng.njtech.edu.cn/details/article?id=676778
南京工业大学2026年综合评价招生咨询QQ群如下:
(注:加入其中1个群即可,请勿重复加入)

欢迎广大学子报考南京工业大学!
注:本文内容来源南京工业大学,由江苏招生考试网团队(微信公众号:jszkwx)排版编辑,如有侵权,请及时联系管理员删除。

