2026年南京信息工程大学综合评价招生简章
南京信息工程大学是国家“双一流”建设高校,是江苏高水平大学建设高峰计划A类建设高校。学校前身为南京气象学院,始建于1960年,隶属原中央(军委)气象局,是新中国创办的第一所气象本科院校,被誉为“气象人才的摇篮”。学校1978年被列入首批88所全国重点大学,1993年获博士学位授予权,2000年划转江苏省人民政府主管,2004年更名为南京信息工程大学。2007年以来,学校先后实现了江苏省人民政府、中国气象局、教育部、国家海洋局等多方共建。现为以江苏省管理为主的中央与地方共建高校学校办学特色鲜明。大气科学入选国家“世界一流学科”建设学科。气象学为国家重点学科,地球科学、工程学、计算机科学、环境科学与生态学、化学、农业科学、材料科学、社会科学总论、数学、植物学与动物学、临床医学等11个学科跻身ESI学科排名全球前1%,其中地球科学、计算机科学、环境科学与生态学、工程学4个学科进入前1‰。拥有大气科学、环境科学与工程、信息与通信工程、管理科学与工程、数学、科学技术史、计算机科学与技术、遥感科学与技术、光学工程、网络空间安全、生态学11个一级学科博士学位授权点,电子信息、资源与环境、气象3个博士专业学位授权点,28个一级学科硕士学位授权点,26个硕士专业学位授权点。拥有大气科学、数学、环境科学与工程、管理科学与工程、计算机科学与技术、信息与通信工程等6个博士后科研流动站。本科专业分布于理、工、文、管、经、法、农、艺、教、交叉10个学科领域。
根据《省教育厅关于做好2026年普通高校综合评价招生改革试点工作的通知》(苏教考函〔2026〕4号)精神,南京信息工程大学2026年继续在江苏省内开展综合评价招生改革试点工作,选拔和录取具有学科特长和创新潜质的优秀高中毕业生到我校就读。
一、招生范围
具有参加2026年全国普通高等学校统一招生考试资格的江苏省考生。
二、招生计划
学校2026年综合评价招生计划380人(具体以省级招生主管部门核定为准)。
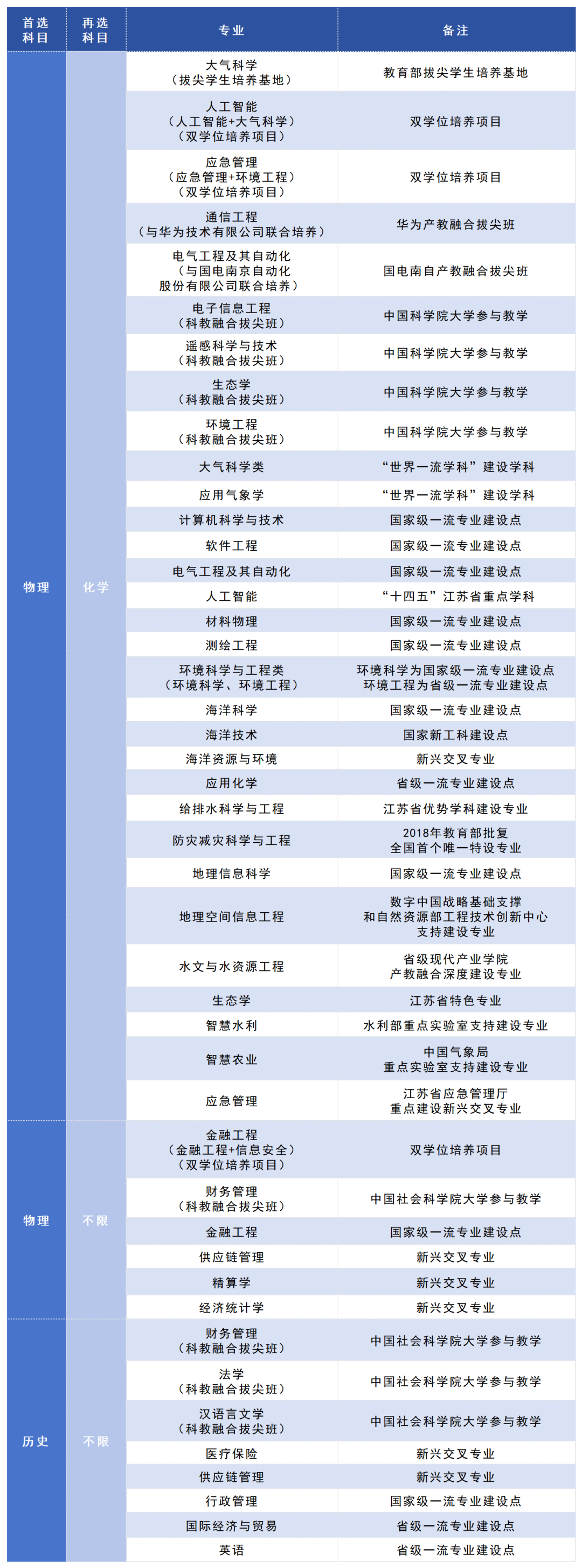
三、招生专业
根据国家经济社会发展需要,结合我校学科优势和特色,以及代表性学科发展与人才培养的要求,学校2026年综合评价招生专业将涵盖“世界一流学科”建设学科专业、科教融合拔尖班、产教融合拔尖班、国家及省级一流专业建设点专业等优势专业,拟设置具体招生专业如下表(最终以省级招生主管部门公布为准):

注:综合评价招生专业具体以高考志愿系统公布的专业为准。
备注:
1.大气科学(拔尖学生培养基地)。2020年9月,学校大气科学成功入选教育部基础学科拔尖学生培养计划2.0基地,是当时成功获评的33所高校中唯一一所省属高校。大气科学拔尖基地班实行团体导师制,配备院士、教育部特聘教授、国家杰青等担任本科生导师;以“小班化、导师制、科教融合”等特色模式,打造未来气象领军人才。
2.科教融合拔尖班。学校2018年起与中国科学院大学开展人才联合培养合作,2023年起联合培养模式拓展至中国社会科学院大学。联合培养模式如下:学生单独编班,分别在中国科学院大学、中国社会科学院大学的指导下制定教学计划、教学大纲。学生毕业时,符合南京信息工程大学毕业及学士学位授予条件者,颁发南京信息工程大学毕业证书,授予南京信息工程大学学士学位,注明两校联合培养。
3.产教融合拔尖班。学校与知名企业共建各类实验班,实验班实行“双师引导+产教融合”培养体系,实行双导师制,由国家杰青、特聘教授等担任学业导师,由企业资深行业专家、高级工程师担任企业导师,将产业与教育相结合;设立“一流专业+校企共建”课程体系,校企联合制定个性化教学方案,与企业共建实习基地,提供到相关企业实习机会以增强学生学科交叉能力和强化实践能力;采用“科教协同+国际交流”训练体系,学生由导师带领参与科学研究、企业项目、学科竞赛、双创训练等,支持学生参加国际互访交流、短期培训、学术会议等;制定“以生为本+政策护航”服务体系,制定实验班奖助政策体系。
4.双学位联合培养项目。为积极推进复合型人才培养,开设人工智能+大气科学、金融工程+信息安全、应急管理+环境工程、信息与计算科学+人工智能等4个双学位专业。双学位专业分属于不同的学科门类且具有博士学位授予权,单独制定培养方案,学生单独编班培养,体现出跨学科、复合型、创新性等培养特点。
四、报名条件
具有2026年普通高等学校招生统一考试报名资格的综合素质优秀的江苏省高中毕业生,凡符合下列条件之一者均可报名。
1.思想品行类:高中阶段获得地级市(含)以上优秀学生干部、三好学生、优秀共青团员等荣誉称号,相关报名材料需经学校专家组审定通过。
2.学业优秀类:综合素质优秀,在所在中学学业成绩名列前茅,相关报名材料需经学校专家组审定通过。
五、报名办法
我校综合评价招生报名实行网上报名,不接受纸质报名材料。
1.报名时间:即日起至5月10日(5月10日23:50报名系统关闭)。
2.网上报名:符合报名条件的考生,在规定时间进入报名网址http://bm.chsi.com.cn/报名,并根据报名系统提示上传以下申请材料的电子扫描件或,填写完毕后提交。
(1)《南京信息工程大学2026年综合评价招生申请表》(报名结束后由系统生成,网上报名完成后由报名系统生成打印,每页须考生本人签字、所在中学负责人签字并加盖中学公章);网络上传路径“填报志愿—下载申请表—上传申请表”;
(2)第二代身份证正反两面,网络上传路径“填报志愿—附加材料—身份证”;
(3)符合报名条件1(思想品行类)须上传荣誉证书原件扫描件或相关证明材料原件。网络上传路径“填报志愿—附加材料—证明材料”;
符合条件2(学业优秀类)的附加材料无须上传,考生须在报名系统“成绩信息”中填报高中所有学期期末或模考成绩、年级排名和年级人数。资格审核时,以中学签字盖章的申请表上填报的数据及公示材料为准。
(4)《中学公示结果》:中学按照附件1格式对考生报名材料进行公示。公示结果经中学负责人签字并加盖中学公章,公示结果上传报名系统,未提交公示结果为无效申请。网络上传路径“填报志愿—附加材料—中学公示结果”。
上述材料均须原件彩色扫描或拍照后按报名系统要求上传,并通过报名系统网上提交。考生须确保上传材料真实、准确、清晰,未按要求完成报名或材料不符合要求者,报名无效,逾期不予补报。
3.缴费:通过资格初审的考生须于5月31日前在网上报名系统进行考核确认及缴费。按照江苏省物价局、江苏省财政厅、江苏省教育厅《关于进一步明确我省高校收费政策有关问题的通知》(苏价费〔2007〕423号、苏财综〔2007〕92号、苏教财〔2007〕89号)规定,考生须缴纳综合评价招生测试费,标准为60元/生,逾期未确认及未缴费者将视为放弃考核资格。
六、选拔程序
1.资格审核
报名截止后,我校将组织专家对报名材料进行资格初审。初审通过的考生名单将于2026年5月25日前在我校本科招生网上公示,并按规定上报省教育考试院。
通过初审者须在网上确认参加我校组织的考核,截止时间为2026年5月31日,未确认者,视为放弃考核资格。
2.考核安排
考核采用笔试的形式,总分100分,考核时间初定于6月13日至14日。具体安排将通过学校本科招生网另行通知。
3.确定入围名单
根据考核成绩,分物理等科目类和历史等科目类按综合评价招生计划的5倍确定入围考生(末位同分均入围),入围名单将于6月22日前在我校本科招生网上公示,同时按规定上报省教育考试院。
4.录取政策
所有考核入围的考生,高考成绩达到我省相应特殊类型招生控制线,且填报我校综合评价志愿方可参与录取。
七、录取办法
1.取得我校综合评价招生入围资格且文化成绩符合要求、选择性考试科目对应的合格性考试成绩达到合格的考生须在我省高考志愿填报的规定时间内,登录省教育考试院高考志愿填报系统,在“综合评价招生”专栏中填报综合评价招生志愿,其专业志愿须在我校综合评价招生简章中公布的专业中选择,否则视为无效志愿。考生的选择性考试科目,须符合我校在招生简章中提出的要求,方可报考相关专业(类)。
2.我校将根据高考投档分、高校考核成绩,计算入围考生多元加权综合评价分值。按多元加权综合评价得分从高到低排序,结合本人填报的专业志愿进行录取并安排专业,专业间不设级差,计划录满为止。
多元加权综合评价得分=(高考投档分÷750×0.8+高校考核成绩÷100×0.2)×100
3.当考生多元加权综合评价分值相同时,依次按高考投档成绩、语文数学两科之和、语文或数学单科最高成绩、外语单科成绩、首选科目单科成绩、再选科目单科最高成绩由高到低排序录取;按照以上规则排序后,如仍相同,则综合衡量考生综合素质档案,择优录取。调剂录取安排在最后处理,优先安排可以满足专业志愿的考生,即专业志愿与调剂专业志愿分阶段处理。
八、组织机构与监督机制
1.学校成立本科招生委员会,综合评价招生在本科招生委员会的领导下开展。
2.学校严格落实高校招生“阳光工程”各项要求,坚持公平、公正、公开、择优的原则,认真做好综合评价招生考核工作。学校纪检监察部门对综合评价招生进行全过程监督,并接受社会监督。
监督信箱:
zsb@nuist.edu.cn
jiwei@nuist.edu.cn
3.综合评价招生是高考的重要组成部分,中学应依据要求,为参加校考报名的考生如实提供相关证明材料并做好公示。考生和所在中学须对报名申请材料的真实性负责,对于提供虚假申请材料的考生,一经查实,将被认定为在国家教育考试中作弊,取消其高考报名、考试和录取资格。
九、联系方式
招生网址:
http://zs.nuist.edu.cn
招生办公室微信公众号:南京信息工程大学招办
咨询电话:
025-58181818
025-58731378
南信大2026年综合评价咨询QQ群:
1群:625446807(已满)
2群:748656942
3群:920703513
4群:655157052
5群:870745752
6群:758490176
注:加入其中1个群即可,请勿重复加入。
十、其它
1.通过综合评价招生录取的学生,对在规定年限内达到所在专业毕业要求,颁发南京信息工程大学普通本科毕业证书,符合学校学位授予有关规定的学生,授予南京信息工程大学本科毕业生学士学位证书。
2.英语类专业只招收英语语种考生,日语类专业只招收英语、日语语种考生,其他专业不限制考生应试的外语语种,学校的公共外语课开设英语、日语、俄语。
3.综合评价考生与普通高考录取考生性质相同,享受同等待遇和政策,包括转专业、多层次各类型的奖学金、助学金、困难补助、勤工助学、学费减免以及生源地信用助学贷款等项目。
4.本简章根据教育部及江苏省教育厅相关文件制定,如有与上级有关文件精神相悖之处,则按上级文件精神执行;如教育部、江苏省有关政策进行调整,我校也将根据最新政策作相应的调整。
5.本简章由南京信息工程大学招生办公室负责解释,我校未委托任何中介机构和个人承担综合评价招生录取和测试辅导等工作。为维护考生自己的权益,请考生不要采信任何中介信息。若发现以南京信息工程大学名义进行非法咨询、辅导、招生等活动的中介或个人,我校保留依法追究其责任的权利。
您想帮孩子通过综合评价来争取多一次录取名校的机会吗?
如果现在还不清楚自家孩子的成绩报考哪些综评学校&专业更有优势?入围概率更高,降分幅度更大?……欢迎点击下方链接,填写表单,专家免费为您评估。
综合评价咨询:https://jinshuju.net/f/aJja1Z

注:本文内容来源南京信息工程大学,由江苏招生考试网团队(微信公众号:jszkwx)排版编辑,如有侵权,请及时联系管理员删除。

