近日,各高校陆续公布2026年强基计划招生简章。各位有意向报名强基计划的考生及家长,仔细阅读意向学校强基招生简章,在规定的时间内完成相应报考步骤,切勿错过哦!
在此,江苏招生考试网小编整理了高校2026年强基计划的报考条件、报名时间、招生专业、专业限报数量、入围校考比例、校测等核心报考信息,助力考生顺利完成报考,避免错过关键时间节点。
2026年强基计划招生简章可查看江苏招生考试网策划的强基计划报考指南专题。
2026年高校强基计划报考要点
●报名时间:多数高校报名集中在4月中旬至4月30日,部分高校第二类(竞赛破格)考生报名时间更早,需提前确认目标院校时间节点,避免错过。具体时间节点以各校强基简章为准!
●报名条件:报名一般分为两类:第一类是高考成绩优异;第二类是获得五大学科竞赛国二级以上奖项(破格)。不占用第一类名额。
●招生专业:
强基计划招生以基础学科为核心,同时向工科前沿领域延伸,专业高度聚焦国家重大战略需求,主要分为三大类:
纯基础学科:数学、物理、化学、生物、地理、历史、文学、哲学等;
工科交叉专业:工程力学、能源与动力工程、船舶与海洋工程、航空航天类、自动化、核工程、生物技术等;
高校特色王牌专业:如兰州大学草业科学、生态学,西北工业大学航空航天类等,贴合国家生态、国防等战略方向。
●专业限报数量:只能报1个学校,专业1~6个不等。部分高校招生专业设有多个专业组,考生可选择一个专业组进行报考,组内可报考多个专业或专业方向。报考时需留意院校限报规则。

高中生家长您想给孩子报强基计划,帮孩子争取多一次录取名校的机会吗?!
如果您不清楚自家孩子的成绩报考哪所强基学校&专业更有优势?入围概率更高,降分幅度更大?……欢迎点击下方链接,填写表单,专家免费为您评估。
强基咨询:https://jinshuju.net/f/aJja1Z

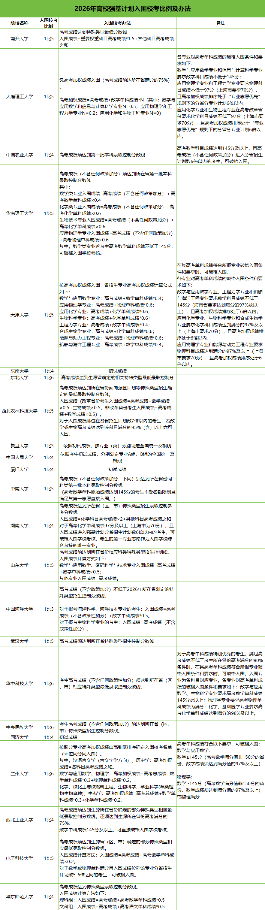
2026年高校强基计划入围校考比例及办法
强基计划入围校考是考生进入校测的关键环节,不同高校的入围比例、计算方式、破格条件各有差异。部分高校按 “高考成绩 + 单科加权分” 计算入围成绩,部分高校有单科破格入围政策。报名前大家要仔细研读高校强基计划招生简章。
以下为各高校详细规则:

2026年高校强基计划校测安排
校测是强基计划录取的核心环节,包含面试、笔试、体育测试等内容。不同高校考查重点不同,需针对性准备学科知识、综合素质面试,同时提前锻炼体育测试项目,避免体测不达标影响录取。
各高校强基校测时间、形式、考查重点如下:

高中生家长您想给孩子报强基计划,帮孩子争取多一次录取名校的机会吗?!
如果您不清楚自家孩子的成绩报考哪所强基学校&专业更有优势?入围概率更高,降分幅度更大?……欢迎点击下方链接,填写表单,专家免费为您评估。
强基咨询:https://jinshuju.net/f/aJja1Z

注:本文内容来源各高校强基简章,由江苏招生考试网团队(微信公众号:jszkwx)综合整理,如有侵权,请及时联系管理员删除。

