春意融融,正是开工建设的好时候。
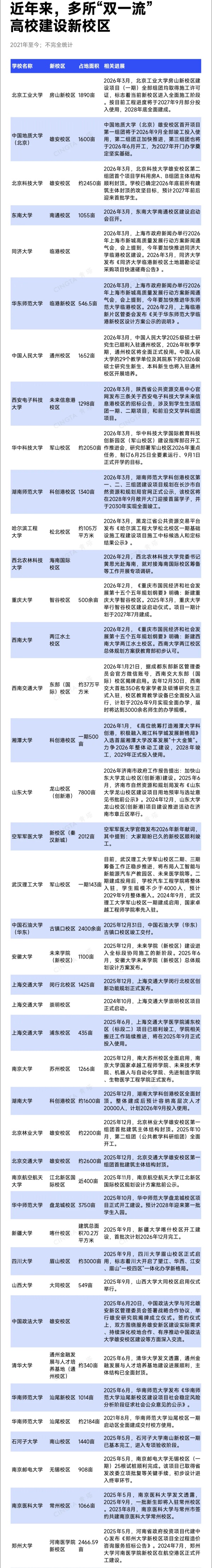
这段时间,东南大学南通校区启动建设;北京工业大学房山新校区建设项目(一期)全部组团均取得施工许可证,新校区进入全面施工阶段;华中科技大学军山校区启动“百日挂图作战”,按照6月25日全要素运行、9月1日正式开学的目标全力推进校区建设……
在推动高等教育提质扩容的当下,越来越多“双一流”高校加快了新校区建设步伐,脚步的方向正契合着学校的发展规划与产业的流动方向。
近半数“双一流”,建新校区
今年刚过三分之一,已有20余所“双一流”高校刷新了新校区建设进度条。
河北雄安,这座承载着“千年大计”的“未来之城”,已经拨转了九年的日升月落。今年两会后,习近平总书记的首次地方考察,来到了雄安,肯定“雄安新区建设和发展取得重大阶段性成果”。
这份成果,就包含首批疏解到雄安新区办学的北京交通大学、中国地质大学(北京)、北京科技大学、北京林业大学4所高校。
雄安新区设立九周年之际,北京科技大学首批学院楼封顶,为雄安校区建设划下了重大里程碑。自2023年11月开工以来,北科大雄安校区第一组团已实现主体结构全面封顶,第二组团项目建设正酣,第三组团项目蓄势待发,正向着2026年底前所有建筑主体封顶的攻坚目标持续提速。

北京科技大学雄安校区第二组团首个项目学科用房A、B组团主体结构顺利封顶
同一时间,中国地质大学(北京)在雄安校区召开了“一校三区”建设工作推进会,据学校透露,雄安校区建设已取得阶段性重要成果,首开项目第一组团将于今年9月全部竣工投入使用,第二组团正加快推进,第三组团也将于今年6月开工。

中国地质大学(北京)雄安校区
北京交通大学、北京林业大学雄安校区第一组团首批建筑也实现主体结构全面封顶,全力冲刺2027年迎接首批师生。
湖南湘江科学城,尘土飞扬下未来的科创港已初具雏形。湖南大学科创港校区用约300天时间完成主体全面封顶;湖南师范大学科创港校区第一、二、三组团建设项目规划公示;湘潭大学科创港正在规划中,力争2026年整体动工建设。
若将视角放大至2021年至今,则至少已有近半数“双一流”高校已经启用或正在建设新校区。


“双一流”大幅扩招
“双一流”高校对新校区的渴望,源于正在扩大的招生规模。
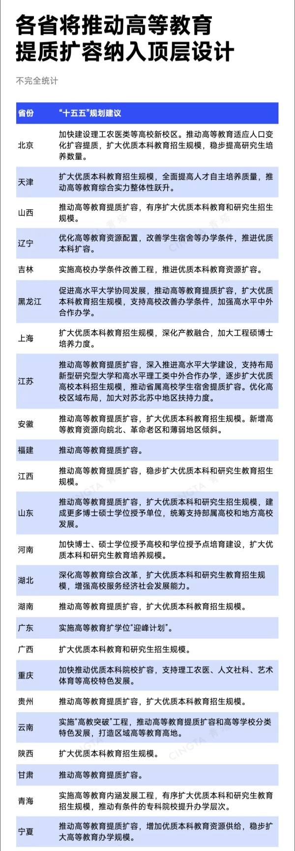
今年两会审议通过的“十五五”规划纲要明确,以理工农医类专业为主有序扩大优质本科教育招生规模和研究生培养规模,高等教育毛入学率达到65%,稳步提高本科招生比例和研究生教育层次占高等教育在校生比例。
两会期间,国家发展改革委主任郑栅洁在记者会上更是表示,“十五五”时期,高等教育要提质升级,支持“双一流”高校本科扩招10万人以上。
“推动高等教育提质扩容”也由此被写入了大多省份制订“十五五”规划的建议中。

事实上,“双一流”扩招正在进行时。教育部部长怀进鹏曾在今年两会上介绍,这两年,通过优质本科扩容,“双一流”高校扩招3.8万人。
2025年,一批“双一流”高校密集宣布扩招本科生。太原理工大学相关负责人在接受采访时透露,2025年学校较去年预计增加1000人;湖南师范大学、湘潭大学、中国农业大学等高校扩招人数在500名及以上;多数“双一流”高校扩招人数超100。
今年,已有高校率先打响扩招的信号。南方科技大学在2026年广东招生说明会上表明,2026年计划招收本科生超1400人,预计比去年增加30至40人,均为理科生。
中央财经大学在《关于编制2026年本科生招生计划和报考指南的通知》中明确,2026年本科招生总规模控制在2730人左右。据公开消息,该校2025年本科生招生总规模达到2630人,较去年增加100人。
这股扩招的潮流同样涌向“小而精”的新型研究型大学。大湾区大学和深圳理工大学均在2026年本科招生宣讲会上透露,将继续扩大本科招生规模。大湾区大学更是在首届80名本科生的基础上,扩招了110人。
与此同时,作为培养高层次人才的主力军,“双一流”高校也在持续扩大研究生招生规模。据不完全统计,2026年硕士研究生招生中,50余所“双一流”高校的计划招生人数较去年有所增加,增幅最高的学校扩招幅度达到26.67%。上海交通大学则在博士招生上出现大幅上涨,2024年拟招3500人,2025年4000人,2026年计划招生规模已达5000人。
扩招,已然成为一场全国化趋势。

抓住政策红利
人变多后,随之而来的,是人满为患的教室、捉襟见肘的校园、不再提供的宿舍……
这也是为何“十五五”规划在提出推动高等教育提质扩容后,特意强调要持续改善学生宿舍等基本办学条件。国家发展改革委政策研究室副主任李超还曾在去年11月的新闻发布会上明确表示,将推动超过30个“双一流”高校新校区进入大规模建设阶段。
安徽大学就曾提及,学校在响应国家“教育提质扩容重大工程”部署下,前瞻性谋划并全力推进未来学院(新校区)建设,是学校落实“优本计划”、拓展发展空间的战略举措。

安徽大学未来学院(新校区)规划图
湘潭市发展和改革委员会在答复《关于支持在湘江科学城创建湘潭大学科创港的提案》时,则坦言道,国家层面有政策利好,2024-2028年期间,在科创港(产教融合中心)完成规划且取得批复的前提下,国家将重点支持“双一流”高校建设,对新校区项目工程建设最多可支持30亿资金。

湘潭市发展和改革委员会答复《关于支持在湘江科学城创建湘潭大学科创港的提案》
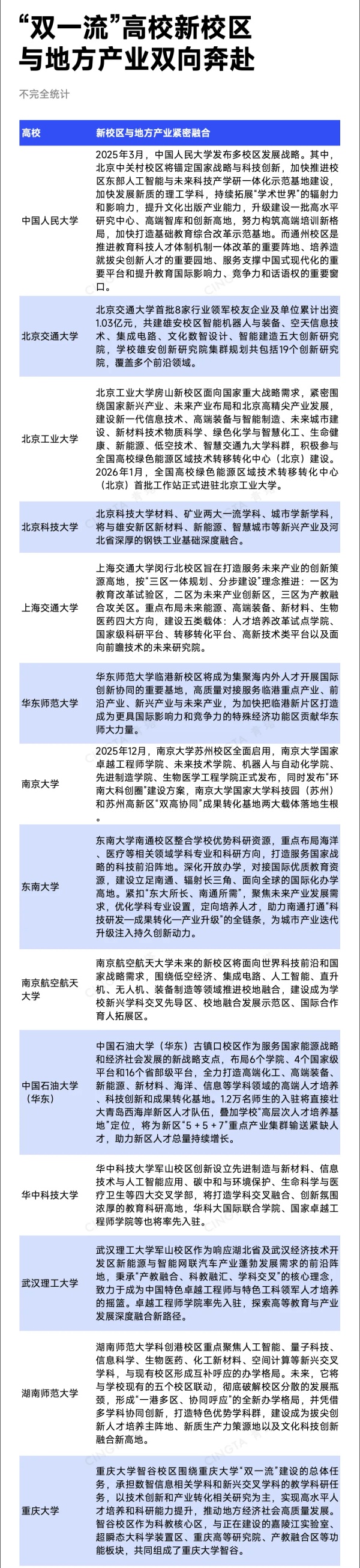
在中国高等教育学会原会长、中国农业大学原党委书记、国家教育咨询委员会委员瞿振元看来,当前高等教育结构调整、提质扩容的政策红利确实显著。高校可以密切关注政策红利,同时对接区域产业政策与重点产业发展方向,主动适配新质生产力发展和就业需求,通过精准服务地方产业升级实现自身发展。
“双一流”高校新校区正契合着这一方向,学校与地方,是一场双向奔赴。
就像雄安这座未来之城,也应该是一座未来的高教之城,它需要的,是一批跟它的功能匹配,能够真正扎根的高校。
北京科技大学雄安校区首批封顶的学院楼,就将分别作为材料科学与工程学院、资源与安全工程学院、未来城市学院的教学科研场所,未来,材料、矿业两大一流学科,以及城市学这个新学科,将与雄安新区新材料、新能源、智慧城市等新兴产业及河北省深厚的钢铁工业基础深度融合。
北京林业大学则将国家林草种质资源设施保存库这座“国之重器”,作为雄安校区的核心科研设施,规划长期保存容量达180万份。

“双一流”高校的新校区,不止于物理空间的扩容,更是一场面向前沿的未来布局。
注:本文内容来源青塔,由江苏招生考试网团队(微信公众号:jszkwx)排版编辑,如有侵权,请及时联系管理员删除。

