2026年全国生物学联赛初赛近日陆续开考,江苏招生考试网小编同步整理了江苏省初赛试题及答案供广大考生们巩固知识,备考练习使用。
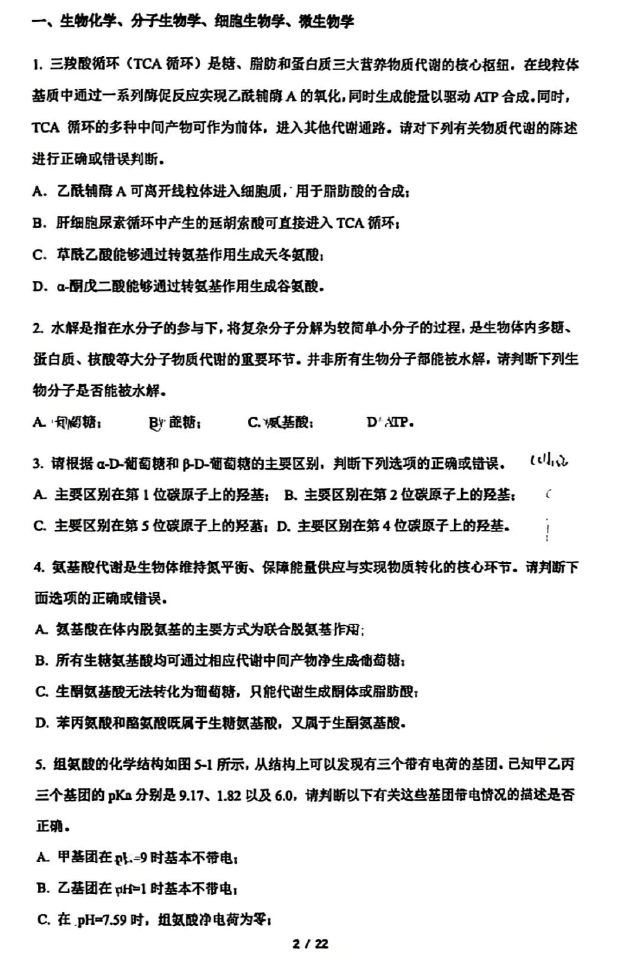
2026年全国中学生生物学联赛(江苏赛区)初赛试卷


由于篇幅有限,仅展示部分试卷内容。完整版试卷可点击下载查看:2026年中学生生物学联赛(江苏赛区)初赛试题.pdf
注:本文内容来源网络,由江苏招生考试网团队(微信公众号:jszkwx)排版编辑,如有侵权,请及时联系管理员删除。
2026年全国生物学联赛初赛近日陆续开考,江苏招生考试网小编同步整理了江苏省初赛试题及答案供广大考生们巩固知识,备考练习使用。
2026年全国中学生生物学联赛(江苏赛区)初赛试卷


由于篇幅有限,仅展示部分试卷内容。完整版试卷可点击下载查看:2026年中学生生物学联赛(江苏赛区)初赛试题.pdf
注:本文内容来源网络,由江苏招生考试网团队(微信公众号:jszkwx)排版编辑,如有侵权,请及时联系管理员删除。