读心理学专业,你以为拿的是教育学学位,其实也可能是理学;
风景园林专业,你以为拿的是工学学位,其实也可能是艺术学;
信息安全专业,你以为会拿工学or理学学位,但也可以是管理学;
工业工程专业,两个“工”字让你以为工学学位铁定没跑了,但你也可能拿管理学学位;
中药制药专业,你以为会拿医学学位?不不不,虽然专业代码开头是10(医学门类),但事实上你的学位证上只会出现理学或者工学学位……
明明是同一个专业,不同学校授予的学位却可能不一样。同理,很多专业虽然代码开头是12(管理学门类),但其实不止可以授予管理学学位,也能授工学学位。
3月20日,济南大学管理科学与工程学院召开“十五五”发展规划暨专业建设论证会,一致同意信息管理与信息系统专业从“管理学”转设为“工学”学士学位。

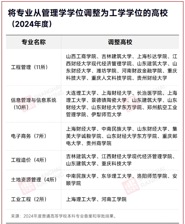
这并非孤例。在去年教育部发布的本科专业备案和审批表中,就已有27所高校、38个专业点将专业授予学位从管理学调成了工学。

同一个专业,为啥拿的学位不一样?
从管理学转授工学学位的做法当然是有据可依的。《普通高等学校本科专业目录》(以下简称专业目录或目录)规定:可授两种(或以上)学位门类的专业,原则上由有关高等学校在设置专业布点时确定授予其中一种。
根据最新版专业目录,目前我国共有56个专业可授2种及以上学位,其中教育技术学、信息安全、电子商务这3个专业甚至可授3种学位,因为这些专业本身就具有鲜明的跨学科性质。在专业设立之初,学校一般根据自身的学科专业优势来确定授予何种学位,这也导致明明是一个专业,但不同学校在培养方向、过程、结果上的差异都可能很大。

管理学是一门系统地研究管理过程的普遍规律、基本原理和一般方法的科学,实践性较强。专业目录中,管理学门类分为农业经济管理类、旅游管理类、工业工程类、图书情报与档案管理类等9个类别,呈现出较强的行业特色。俗话说得好,不懂业务做不了管理,所以管理学的学生虽然学的是管理,但更要学行业知识、懂生产流程。
就拿工业工程这个专业来说,不了解的人乍一看会以为是个工学类专业,但其实它属于管理学门类,可授工学、管理学2种学位。
在授予工学学位的高校,如河北科技大学,核心课程重点关注智能化技术的应用,希望学生能通过数据分析、机器学习等手段优化生产和运营系统;在授予管理学学位的高校,如西安邮电大学,以新文科引领下的工程新技术、新科技与管理科学交叉融合为抓手,培养能在工业、服务业从事现场管理、生产管理工作的综合型高素质管理人才。
简单来说,如果高校更关注学生的工程实践能力和工程技术知识的学习,就可能授予工学学位;若更注重培养学生的管理理论知识和管理技能,则可能授予管理学学位。
被“放弃”的管理学学位:怎么就不香了?
搞清楚“为什么能调整”之后,“调整成什么学位,以及为啥要调整”就成了下一步需要搞清楚的问题。不妨先把时间线再拉长一点看看:近5年来,近280个调整学位授予门类的专业点中,104个是“可工可管”的专业点(含1个2年制专业点),而其中有近70个把授予学位从管理学改成了工学,相比之下,选择改成管理学(33个)、经济学(1个)学位的加和还不到工学的一半。

但为啥要把授予学位从管理学改成工学?部分管理类专业常被诟病为“大而全”,特色不明,学生缺乏独特专业技能和竞争力,导致就业率持续低迷。比如公共事业管理专业,近年来社会层面对于该专业的岗位需求越来越少,2019年比2018年下降了31%,2020年比2019年又下降了37%。智联招聘发布的《2024大学生就业力调研报告》显示,2022-2024届经管类专业毕业生的offer获得率均低于理工类专业,2022届一度低于人文社科类专业。

再以“可工可管”的信息管理与信息系统专业为例,近五年来有14所高校选择将其授予学位从管理学改为工学,而统计显示,该专业也是近五年撤销布点数量最多的专业,160个专业点被撤。

潜在危机之下,主动转型或许是出路。在最近几年的专业调整中,“学科专业设置与地方经济社会发展相匹配”越来越成为重视和改革方向,除此之外,学校根据自身固有的办学特色和未来面向,也会调整专业的建设思路。
2022年,大连首批“新工科”专业毕业生走向工作岗位,复合型人才在就业市场上备受青睐。作为深度建设“新工科”的985高校,大连理工大学以此为契机,对照国家和区域产业需求,布点建设信息化、智能化、精细化专业集群,不断优化学校学科专业结构,构建了高水平的“智能+”“新工科”建设的大工模式。在这样的建设背景下,原本授予管理学学位的信息管理与信息系统专业从2025年起也开启了新工科培养模式,构建起“数据科学+人工智能+信息系统+管理创新”立体化培养体系,改授工学学位也是为了更加聚焦“新工科”建设目标。
相似的例子还有吉林财经大学的电子商务专业,原本和统计学专业在一个系部,但其实一直和“工学”密不可分:2008年为了加强和计算机技术的交叉融合,依照教育部评估专家建议调整到计算机系;2015年则获批吉林高校卓越工程师教育培养计划试点专业……近年来,在数字经济全行业渗透的背景下,吉林省将“新电商”作为“六新产业”的重要内容之一,为了更好服务“数字吉林”建设,学校将更侧重于培养具备数字化素质、符合市场需求的电子商务专业人才。
山东财经大学在建设“数字+”专业的过程中,将电子商务、信息管理与信息系统、工程管理3个专业的学位授予门类调整为工学。围绕学校特色办学定位,在长达30年的办学过程中,信管专业侧重于培养学生在编程技术、信息系统开发、数据库以及IT项目管理等方面的能力,形成了“信息技术+财经”的特色;工程管理专业的培养方案则囊括了土木工程概论、工程力学、工程结构、工程测量、施工技术、建筑CAD等工程学科主干课程,实实在在地把“工学”浓度拉满,同时强化“数字化+财经”特色,聚焦新质生产力发展。
领子颜色,定义了谁的人生?
每年毕业季,以拿到的学位、学士服领子颜色论“钱”途的话题都会引发一波热议:粉领(文科类)月薪三千、灰领(理科、经管类)没“钱”途,而黄领(工科类)≈龙袍加身……有时是调侃、自嘲,有时是明晃晃的鄙夷,学士服的领子颜色与月薪直接挂钩,造出了一条无形的学位“鄙视链”,人生价值似乎就此标好了价码。
“我们专业编程语言、数据库什么课都来……”让这位就读某管理类专业的学生感到不解的是,明明学习难度堪比工科,就业后的待遇却和文科有的一拼。生不逢时——这是社交媒体上,部分已毕业学生对本专业从管理学转授工学学位的看法。
其实,如果只是简单的调调学位,从管理学变工学,还真不见得会对就业有质的影响。对考公考编考研来说,岗位初步要求一般看专业代码,而非实际授予的学位。实际就业过程中,企业的初筛也大多看专业而不是看学位,hr在招聘时对专业的认知可能就停留在专业名称那几个字上,最终还是要看面试者实际能力。“工业工程出身,很多不了解的人直接当工科背景了——这是我秋招春招面试n次得出来的结论。”学校有时候也很混乱,有读信管专业(管理学门类)的人现身说法:“我毕业证书是管理学学位,但学士服是黄领(工科类)。”
关键不在于简单的学位调整,而是调整背后学校为人才培养体系迭代升级做出的努力,在于以这个授予学位为锚点,学生所能掌握的核心知识、技术、能力发生的变化。
也需要看到,除了从管理学转授工学学位,从工学转授管理学学位的学校也并不在少数。在近5年调整学位授予门类的专业点中,还有33个调整为管理学(多数从工学学位调整而来),1个专业点——广东外语外贸大学南国商学院的电子商务专业从授予管理学学位调整为经济学。
不管是管转工还是工转管,问题在于,如何找准专业在学校中的办学定位,打出一套具有学校特色的“管工”发展“组合拳”。问题也在于,社会需要什么样的人?学校想培养什么样的人?学生想成为什么样的人?
注:本文内容来源软科,由江苏招生考试网团队(微信公众号:jszkwx)排版编辑,如有侵权,请及时联系管理员删除。

