2026年A类综合评价报名陆续启动!截至目前,昆山杜克大学、上海纽约大学综评报名已结束。在此,江苏招生考试网小编整理了2026年A类综评院校报名条件、报名时间、初审时间及报考建议,供大家参考。
一、正在报名中A类综评高校
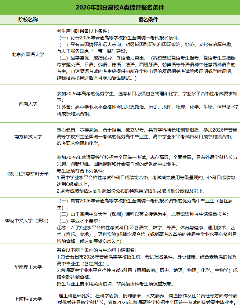
北京外国语大学、西湖大学、南方科技大学、上海科技大学、华南理工大学、深圳北理莫斯科大学、香港中文大学(深圳)7所高校综评报名正在进行中,有意向报考的考生及家长请务必在规定时间内登录指定系统提交报名材料。


二、综评报考建议
1.注意“物理+化学”的硬门槛
对于理工类院校(如上科大、南科大、西湖大学、华南理工),“物理+化学”是选科标配。不符合选科要求的考生无法报考,请提前确认。
2.区分成绩构成与录取模式
“6:3:1”主流模式:高考成绩占60%,校测占30%,学业水平占10%。适合综合能力强、校测能发挥优势的考生(如南科大、港中深、华南理工、西湖大学)。
“7:3”及加分模式:北外高考权重高达70%,适合高考成绩有绝对优势的考生;上科大则通过“校园开放日”给予10-20分不等的加分,与高考成绩直接相加,降分优惠非常直观。
3.关注时间节点与材料准备
为防止系统拥堵或材料出错,建议在截止前2-3天完成提交。
自述信、成绩单等材料需真实完整。中学需对成绩进行公示,弄虚作假将取消录取资格。
4.合理定位与保底策略
参考往年数据:西湖大学2025年在江苏录取中位分达660+,竞争激烈。南科大2025年录取位次在省排3500名以前。
志愿填报顺序:综评A类院校在强基计划之后,提前批之前进行录取。一旦被录取,将不再参加后续普通批次投档。如南科大明确要求“在提前批次第一志愿填报”。考生需做好“是否确认录取”的取舍准备。
5.校测备考侧重
英语能力:中外合作院校(港中深、华南理工国际校区、上纽、昆杜)极为看重英语面试表现。
专业素养:南科大、西湖大学等研究型大学,校测注重考查学生的科学思维、创新潜质和批判性思维能力。
建议考生和家长登录各高校本科招生官网或报名系统,仔细阅读本省最新公布的招生简章,以免遗漏关键细节。
您想帮孩子通过综合评价来争取多一次录取名校的机会吗?
江苏招生考试网创始人查老师参与的新书《2026年江苏高校综合评价报考指南》由南京大学出版社正式出版发行。
愿这本指南成为江苏考生备考综评的小助手,愿每一个孩子圆梦心仪的大学和专业!
欢迎扫码购买↓↓

注:本文内容来源各高校综评简章及网络,由江苏招生考试网团队(微信公众号:jszkwx)综合整理,如有侵权,请及时联系管理员删除。

