教师的“铁饭碗”,正在逐步被打破。
近日,教育部网站以“上海电机学院面向产业需求深化综合改革全面提升服务经济社会高质量发展能力”为题,报道学校的经验做法。其中提到,学校对普通教师强化聘期考核,通过培训、转岗、退出等方式持续优化队伍。

曾经,编制在手,旱涝保收;如今,从中小学到大学,从青年教师到教授,从行政岗位到思政队伍,“非升即走”“分级流动”“末位淘汰”,探索教师退出机制的风,终究是吹遍了基础教育到高等教育的每一个角落。
不能胜任的,转岗退出
相较于中小学,国内大学进行“教师退出”的相关探索其实要更早。
清华大学在1993年首先开始了人事制度改革,并提出“非升即走”的方案;1998年,北京大学也进行了类似尝试。随后,中国农业大学、中国人民大学等高校也陆续探索,教师终身制的传统观念,被打破了。目前,“非升即走”制度已在绝大多数高校铺开。
北方民族大学官网发文报道,学校扎实推进第三轮岗位聘用,强化岗位职责与聘期考核,健全“流动、转岗、退出”通道,实现人力资源优化配置。
西南交通大学校长闫学东指出,在人才队伍建设方面,学校建立以贡献和质量为核心的标志性成果评价机制,健全人才引进、晋升、流转、退出机制。
中国民航大学将教师系列从“十四五”初期的教学、教研、研究三类增加实验实践教学、实验技术开发两类后调整为五种类型,实现教师队伍的多类型和个性化发展,健全分类竞聘和各类型之间流转退出机制。
河南水利与环境职业学院岗位聘任与绩效工资分配制度改革方案中也明确,所有岗位一律实行任期制,打破身份界限和职务(职称)终身制。建立人员退出机制,强化岗位管理。
思政课教师,是改革重点
2024年12月,教育部发布《清华大学大力推进高水平思政课教师队伍建设》一文中提到,清华大学改革评价体系,建立教学评价预警机制和帮扶机制,实行教师退出机制。

与考察激励青年教师科研产出的“非升即走”不同,清华大学实行的教师退出制,聚焦在思政课教师队伍这一群体。思政课是落实立德树人根本任务的关键课程,而办好思政课,关键在教师。

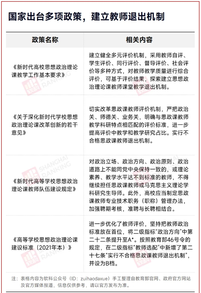
2018年,教育部印发关于《新时代高校思想政治理论课教学工作基本要求》,可基于评价结果,探索建立思想政治理论课教师课堂教学退出机制。2020年,教育部发文强调,高校应当制定思政课教师专业技术职务(职称)管理办法,加强聘期考核,准聘与长聘相结合。
在政策指导下,各地积极行动,将建立退出机制落到实处。
2020年7月,福建省印发通知明确,健全思政课教师准入与退出制度,对于连续两年在全校思政课教师评教中排名后5%的,要通过停课进修、其他岗位挂职等形式提升教学能力;不能胜任的,应予以转岗。
率先打造量化评估检验平台的天津,对教学效果不佳的教师及时分流,年度评价排名后10%的待岗培训,连续两年排名后10%转岗退出,形成警示督促效应。同时,天津组建了3000余人的思政课听评课团队,开展互学互评,完善思政课教师退出机制,2023年,高校思政课教师因此退出的就有9位。
高校作为思政教育的实施主体,肩负着更大的责任。
武汉理工大学将政治要求作为思政课教师选聘的第一标准,坚持专职和兼职相结合,从政治素质、道德品质、职业素养、专业能力和纪律意识等方面明确任职资格标准,定期开展思政课专职教师任职资格评议,严格落实思政课教师退出机制。
海南热带海洋学院明确实施思政课教师师德“一票否决”制,将政治思想把关融入教学科研、管理服务、评优评先、职级晋升等各项环节。教师若不符合要求,将面临退出风险。
合理评价,才是关键
教学质量评价,一直是考核教师的难点,究竟什么样的教师会被“退出”呢?
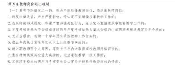
2026年1月,《徐州工程学院教职工校内调配管理办法(试行)》发布,其中明确存在年度考核不合格或连续两年基本合格及聘期考核不合格等情况须退出该岗位。退出教师岗位人员可申请应聘学校其他非教师系列岗位。

《黑龙江工商学院教师准入和退出管理办法》中提到,教师出现聘期内无正当理由未承担教学工作任务或完成工作任务量严重不饱满、连续两年年度绩效考核结果不合格等情况,原则上应从教师队伍退出。
集美大学出台《集美大学教师职务低职高聘实施办法》,健全聘期考核制度,对业绩未达到要求的实行降聘或转岗转聘,并给予一定期限恢复聘任或在退休前恢复聘任,进一步完善了教师流转退出机制。
除了为教师的退出标准定规划线,在更大范围内、对关乎育人的教师教学质量进行合理评价和考核,是学校工作的另一重点。
实行教师“末位淘汰制度”的华南理工大学,通过学生对教师的教学评测结果进行排名,连续两个学期排名在后5%的教师,将接受同行专家和督导员的教学质量鉴定,并根据结果采取包括培训、暂停开课资格、转岗等处理措施。
只关注退出绝非实施“教师退出制”的初衷,对教师进行帮扶培训,以提升其教育教学水平,激发教师队伍的活力,才是隐藏于其中的核心目标。
东南大学通过实践形成了“教学质量评价→教学质量预警→教学问题核实→质量问题处理”的流程机制。其中,教学质量评价对教学预警能起到支撑作用。在预警产生后,首先对教学情况核实,在此基础上进行有针对性的问题解决。除了帮扶机制之外,学校还设置了教学红黄牌制度,对教师个人教学质量问题形成分层次处理机制。

图源:汤勇明《教师个人及专业教学的预警机制探索》
进一步完善了“转岗退出机制”的天津理工大学,对长期在同一职称岗位上表现“双弱”(教学和科研能力均较弱)的教师,要求其退出教师岗位,并通过竞聘转岗到其他合适岗位。同时,对首次转岗的教师设立1年的“警示期”,如果警示期满考核仍不合格,将实施进一步的转岗安排。
西南财经大学则优化教师考核评价指标体系,形成以3大类指标体系、36个考核要点、44个具体工作点为核心内容的年度教育教学工作考核方案,科学设置课堂教学质量评价权重,采用“黄、橙、红”教学质量监控与预警机制,实现“评价—反馈—改进—提升”的良性闭环。
“教师退出机制”作为教育综合改革的一部分,在全面推进教育高质量发展的当下,随着教育改革的持续深入推进,势在必行。但“教师退出机制”只是手段,不是目的。相比于只关注“退出”,更要注意“机制”二字,如何建立一个合理、合规、合情的机制体系,让教师能上能下、能进能出,促进教育高质量发展。
注:本文内容来源软科,由江苏招生考试网团队(微信公众号:jszkwx)排版编辑,如有侵权,请及时联系管理员删除。

