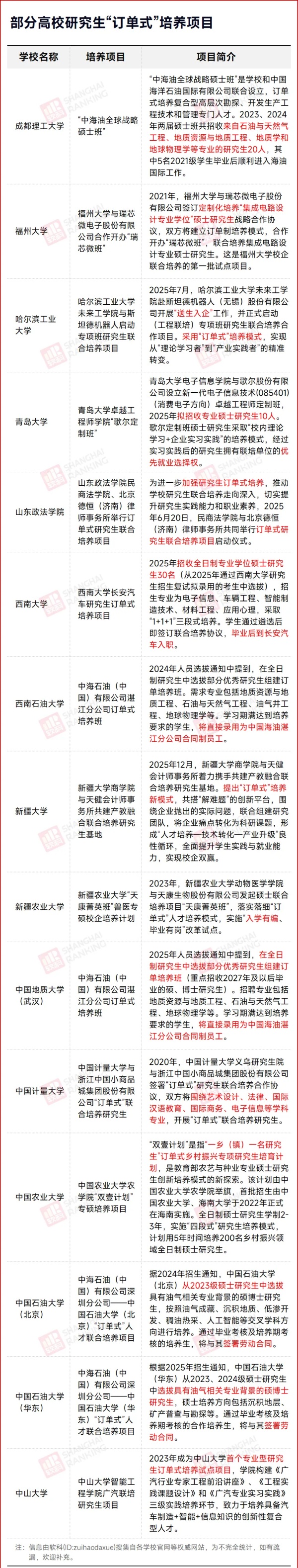
毕业包“分配”?研究生,也有“订单班”了!
3月12日,教育部官方网站发表《中南财经政法大学系统构建研究生培养模式着力造就拔尖创新人才》一文,其中提到,中南财经政法大学针对专业型研究生实践应用能力提升需求,制定校友孪生计划,联合校友企业开展“订单式”人才培养。

所谓“订单式”培养,便是以就业为导向,按照企业的岗位需求进行定制培养,最早应用于高等职业教育。后来,它不仅衍生出了本科生“订单班”,也逐渐在研究生培养领域流行。
2025年9月,济南市人民政府在官网回应“济南市深化市校融合发展促进科技成果转化的若干措施有哪些”时,直接亮出2025年3月新鲜出炉的文件。其中指出,要“支持校院企联合培养高层次产业人才”,鼓励高校联合科研院所、企业共同培养服务产业发展的硕博士等高层次人才,还将“围绕产业紧缺人才需求,开展订单式人才联合培养”。

2025年4月,西南大学-长安汽车研究生订单式培养项目正式启动招生,首期招生30人,计划从2025年研究生招生复试拟录用的全日制专业学位硕士研究生中选拔。
该培养项目采取“1+1+1”三段式培养,原则上学生毕业后定向到长安汽车就业。招生简介显示:“专项学生采用定向培养模式,学生通过遴选后即签订联合培养协议,毕业后到长安汽车入职。”长安汽车还会为学生提供实习津贴、餐补等支持,入职后发放一次性认证补贴。

图源:西南大学
对学生来说,“订单式”培养最大的优势便是提供就业保障,有着“毕业包分配”、“直接进国企”等巨大吸引力!
高校×国企,开设“订单班”
近年来,不少高校与国企等优质企业深入合作,率先实施研究生“订单式”培养项目。

2024-2025年,中国石油大学(华东)、中国石油大学(北京)、中国地质大学(武汉)、西南石油大学与中国海油下属分公司组建研究生订单培养班,选拔出的全日制研究生在学习期满且达到培养要求后将直接录用为公司合同制员工。

图源:中国地质大学(武汉)研究生院
中山大学与广汽集团联培智能工程学院研究生,成为学校首个专业型研究生订单式培养试点项目,致力于培养具备“汽车制造+智能+信息”知识的创新性复合型人才;新疆农业大学与天康生物股份有限公司开办兽医专硕“天康菁英班”,实施“入学有编、毕业有岗”改革试点,为推动新疆乡村振兴提供智力支撑;中国计量大学与浙江中国小商品城集团股份有限公司围绕艺术设计、法律、国际汉语教育等学科专业开展“订单式”培养研究生,让源源不断的人才力量推动商品提质升级、加快贸易方式变革。
相较于传统研究生教育,研究生“订单式”培养属于一场较新的教育创新,已得到多方认可。
南京航空航天大学从2009年开始试点全日制专业型硕士校企联合培养模式,首批20多名“订单式”培养的硕士生被选派到江苏无锡的矽鼎、荣兴、澳富特、易斯科等9家科技型企业进行实习,实习结束后学生将与企业“双向选择”进行签约。
这一培养模式让企业赢得“选才”先机、缩短新员工磨合期,得到了企业、学校和学生的一致认可,其中无锡矽鼎科技有限公司一家就向学校发出10名硕士的“订单”。经校地协商后,学校计划将第二批专业型硕士实习人数增加至200人。
中山大学微电子科学与技术学院也在积极探索适用于集成电路领域的专业学位研究生培养新模式,人才培养成效显著。学院采取“1+2”(1年校内培养,2年企业培养)模式与粤港澳大湾区多家企业进行“订单式”联合培养,如深圳紫光同创电子有限公司、珠海航宇微科技股份有限公司等。“订单式”培养既实现了学校和企业的深度融合,促进产学研合作;又突出了学科特色,提高学院的知名度。
“订单式”培养,为何?
我国自1991年开始实行专业学位教育制度,专业学位有着相对独立的教育模式,以产教融合培养为鲜明特征,是职业性与学术性的高度统一。
然而,面对新时代新要求,我国专业学位研究生培养仍然存在一些问题。
其中最主要的矛盾是,一些高校对于专业学位研究生教育的独特性、工程性、产业性认识不够,而是继续简单套用学术学位的培养思路,导致学硕和专硕培养趋同,存在“学硕化”的倾向。华东师范大学高等教育研究所张东海2017年的一项调查表明,57.8%的专业学位研究生认为其专业基础课与学术学位研究生差不多,43.3%的专业学位研究生认为专业基础课偏重理论及实践性不强。
受这一教育理念的影响,大部分专业学位研究生停留在学校实验室的科研项目中,恐会抑制个人能力的进步。厦门大学教育研究院李澄锋等人发现,课程“学硕化”对专业学位研究生职业能力增值具有显著的负向影响(主要是通过降低实践课数量和实践课质量来掣肘),而实践基地实习在一定程度上可以减轻这一负向影响。

图源:李澄锋等人论文《课程“学硕化”对专业学位研究生人才培养的影响——基于“全国专业硕士毕业生调查数据”的分析》
国内外的需求变化进一步表明,专业学位研究生教育亟需向对接行业需求转变。
眼下,我国人才市场的需求结构发生了巨大变化,研究生在行业产业就业的比例逐年提高,各行各业对专业学位研究生的需求越来越大。从国际上看,美英法德日韩等发达国家高度重视专业学位发展,以职业导向或较强应用性的领域为重点,设置专门需求的专业学位,有力支撑其经济社会发展。
针对这一突出问题和需求,2020年,国务院学位委员会、教育部印发《专业学位研究生教育发展方案(2020-2025)》,明确提出要深化产教融合专业学位研究生培养模式改革。推进设立用人单位“定制化人才培养项目”,将人才培养与用人需求紧密对接;推进培养单位与行业产业共同制定培养方案,共同开设实践课程,共同编写精品教材等。2023年,教育部发布的《关于深入推进学术学位与专业学位研究生教育分类发展的意见》明确强调“探索开展全日制专业学位研究生订单式培养、项目制培养”。
两大方案所提到的“定制化人才培养项目”和“订单式培养”,便是研究生培养模式革新的雏形。
“订单班”,或成未来新趋势
“订单式”培养的爆发,本质是劳动力市场对教育效率的重新定义——从“批量生产”转向“精准交付”,这种“需求驱动”的培养模式已进一步渗透至研究生教育领域,或会成为未来的“香饽饽”。
从学生需求角度看,就业,是横亘在无数毕业生面前的一件大事。提前锁定毕业去向,成为绝大多数毕业生的不二选择。
随着学历越来越高、工作越来越难找成为应届毕业生们的一种共识。据智联招聘发布的《2024年大学生就业力调研报告》显示,2024年,硕博学历应届毕业生offer获得率为44.4%,较2023年下降12.3%,且低于本科生的45.4%,意味着近五成研究生找不到工作。

图源:智联招聘2024年大学生就业力调研报告
面对就业市场遇冷,“求稳”在未来很长一段时间内都是毕业生求职的主基调。猎聘《2024届高校毕业生就业数据报告》显示,2024届毕业生最想去的是央/国企,占比为48.04%;且在最理想的岗位类型中选择公职类最多,占比44.11%。

图源:猎聘2024届高校毕业生就业数据报告
而不少高校的“订单班”,往往是与大型国企等知名企业进行联合培养,进行“一对一”的人才输送。这些被纳入“订单式”培养的研究生,因提前在对口企业有过相应的实习等工作经验,相比其他学生有更大的就业优势,无异于提前斩获国企的“直通offer”!
除了让学生实现“毕业即就业”,从企业利益角度来看,通过“订单班”培育技能人才还可减少企业的用人风险,成为企业破解引才质量不优、留才用才效果不佳的关键一招。
比如,贵阳经开区积极搭建平台,引导贵阳海信电子有限公司与贵州电子信息职业技术学院等高校开设“订单班”,主要培育电子类、电器类等专业对口的学生。贵阳海信制造部副部长张淼表示,通过“订单班”的培养模式,有效提高了学生适应能力,降低了人才流失率。“以前新进人才通常需要两周才能满足生产要求,现在三天就可以达到要求。公司通过监控人才流失率发现,技能人才流失率现在降到2%,同比三年前下降了60%。”
研究生“订单式”培养,旨在架起市场与高校衔接的“桥梁”,推动学校研究生培养体系更加科学化,培育更多适应国家和行业迫切需求的高层次应用型人才。
不过,作为产教融合的典型,这一培养模式当前仍面临各主体合作积极性不高、校企资源融合度不够、目标追求不一致等难题。
未来,需通过构建校企利益共同体等创新举措来解决核心问题,为培养适应未来产业发展需要的高层次应用型创新人才提供有力支撑。
注:本文内容来源软科,由江苏招生考试网团队(微信公众号:jszkwx)排版编辑,如有侵权,请及时联系管理员删除。

