
南京信息工程大学享有“气象人才摇篮”之美誉,在地球科学领域具有世界性影响力。其前身南京气象学院始建于1960年,1978年被确定为全国重点大学,2017年起入选国家“双一流”建设高校和江苏高水平大学建设高峰计划A类建设高校。学校综合实力不断提升,2024年分别位列Times、ARWU、QS、U.S.News四大排行榜中国内地高校第58位、第52位、第67位、第49位。

项目由南京信息工程大学与新加坡院校共同研发,学生在南京信息工程大学学习1-3年国际预科课程,圆满完成国内阶段课程后,直通新加坡开设的大学就读本科课程。学生在新加坡约2年完成本科学业后,可攻读国内外名校硕士。报读本项目的学生,在海外本硕连读用时约3年,即可轻松获得海外一流大学硕士学位,毕业文凭受中国(教育部)留学服务中心认证,可报考选调生、国家事业单位、公务员,参与江浙
沪地区人才引进计划,并有机会入职世界500强企业。

精英计划培养班
路径一(1+2):
第1年修满通识课程、专业课程、实践课程、英语课程学分,第2年100%直通新加坡名校,2-3年完成学业获得教育部认证的全日制本科文凭。
路径二(1+2+1):
学生可在新加坡完成学习后,申请包括港澳以及美国欧洲名校的硕士学位,硕士阶段完成学业,获得教育部认证的硕士研究生文凭。

国外合作院校均为教育部备案的大学,项目学生毕业所获得的学位,回国后中国教育部留学服务中心均可进行学位认证。
本项目小班授课,授课老师均为经验丰富的雅思老师,教学质量优势突出,短期内能帮助学生打好语言基础,达到赴新加坡学习和生活必备的语言水平。
采取班主任跟班制的管理模式,学习上敦促学生的学习状态,提高学生的积极性从而保障学生语言成绩达标能够顺利出国,同时增加冲击名校的机会。生活上协助学生处理日常生活中遇到的困难,思想上引导学生积极向上,远离负能量,从而杜绝安全隐患。帮助学生营造一个安全美好的大学生活状态。
在新加坡,教育始终是优先重点。无论在亚洲或全球,新加坡都是高等教育的领先者,保持着高水准的教学、学习以及科学研究水平。新加坡政府在教育上的投入,每年比国防预算要多。国家真的把教育身体力行放在第一位。同时新加坡的教育与很多全球知名大学建立了密切的联系,让学生在新加坡,就可以攻读世界一流大学的课程,学生所获得的学位也都是由大学统一授予。所以很多人愿意选择新加坡留学就是因为它是留学圈的著名“黄金跳板”


2026年QS世界排名第183位科廷大学新加坡校区(CurtinSingapore),于2008年创立,是澳大利亚科廷大学(CurtinUniversity)在海外的第二所分校。该校区为新加坡的本地及国际学生提供了澳大利亚大学教育,它严格遵循澳大利亚主校区的学术标准和课程安排,所颁发的学位均由主校区统一授予,并得到了中国教育部留学服务中心的官方认证。
学校荣誉
近年来,科廷大学在国际舞台上声名鹊起。2021年,该校在《世界大学学术排名》中跻身全球前1%的优秀学府之列,并在2025年QS世界大学排名中位列第174名,稳固占据全球前200强的席位。科廷大学商学院更是荣获了AACSB和EQUIS双重权威认证,这一殊荣在全球范围内仅有不到5%的商学院能够获得,充分证明了该校商学院在学术领域的卓越优势。
专业设置
会计学、会计与银行学、会计与金融学、银行与金融学、金融学、金融与管理学、金融与市场营销学、管理学、管理学与人力资源管理、管理学与市场营销学、市场营销学、市场营销与广告学、物流与供应链管理、国际商务、大众传媒、信息技术、数据科学、网络安全等。

2026年QS世界排名第440位詹姆斯库克大学新加坡校区是澳大利亚詹姆斯库克大学的直属校区,澳大利亚詹姆斯库克大学于2003年在新加坡建立校区,是大学走向国际化的重要里程碑。新加坡校区为学生提供一整套从大学预科到博士级别的课程。此外,新加坡校区所颁发的学历学位与澳大利亚校区完全一致,受到中国教育部认可,学生顺利完成学业后可获得中国(教育部)留学服务中心对于该学历学位的认证。
学校荣誉
詹姆斯库克大学(新加坡校区)在2024年泰晤士高等教育世界大学排名前2%,在2023年QS可持续发展排名世界第14位,在2017年世界大学海洋与淡水生物学排名第1位,在2017年世界大学生物多样性保护排名第2位,是澳大利亚创新研究大学联盟(IRUA)成员。并设有“热带未来研究所”和“亚洲国际贸易和商业中心”不断提高大学具有国际领先影响力的优势学科水平。
专业设置
文学、语言学、新闻学、公共关系学、数字传媒及多媒体、会计学、MBA、旅游管理学、国际商务、经济学、国际贸易、管理学、财务管理、教育学、心理学、心理科学、心理研究、电子系统、物联网、信息技术、网络安全、数据科学、计算机科学、电子学、电机学、环境工程学等。

Kaplan新加坡隶属于KaplanInc..KaplanInc.是世界上多元化的教育提供者之一,也是Graham Hold-ings Company (NYSE:GHC)的子公司。迄今为止,Kaplan新加坡的学生来自全球超过35个国家及地区,拥有超过100,000名毕业生。Kaplan新加坡为提高学生的高等教育机会并发展其技能,提供超过450个学术课程以及专业认证课程,为个人提供终身学习的机会。
Kaplan新加坡是在新加坡教育部正式注册,并获得四年制教育信托认证计划(EduTrust)的学校,且获得学位皆可以受到中国留学服务中心认证。Kaplan新加坡合作院校提供了7大学科领域300多个专业供学生选择,其中200多个为商科专业,为海外学生在优质教育和发展前途方面提供了坚实的保障。
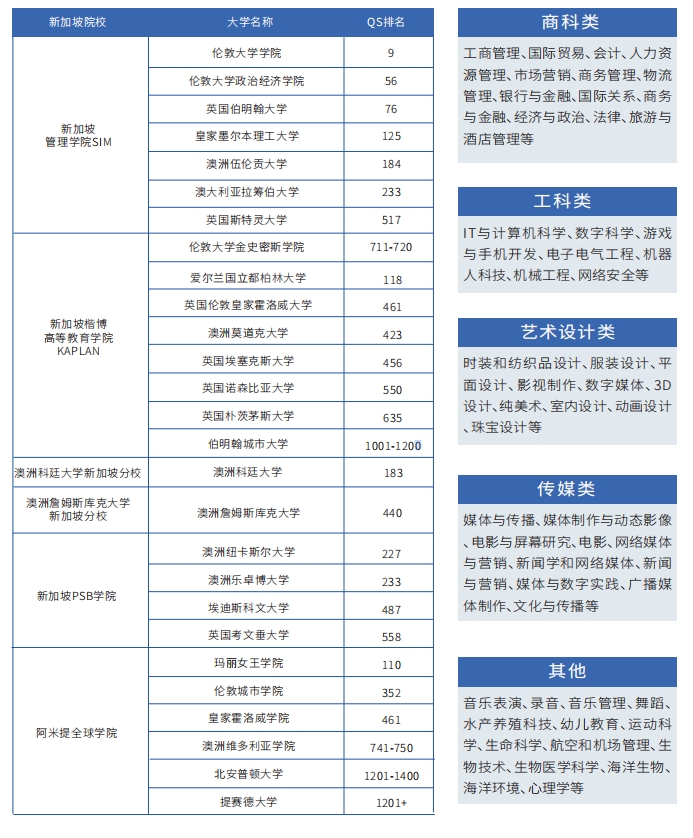
合作院校

申请案例


招生对象
1、高起本:通过三年时间集中学习入读新加坡名校的新高一及高中在读学生
2、高升本:应往届高中毕业或同等学历学生
3、专本硕:三年制及五年一贯制应、往届大专毕业生或具有同等学历学生
(成人高考、自学考试、开放大学)
4、本升硕:本科在读学生
收费标准
普通班一报名面试费:500元/人
学费:60000元/年
留学申请服务费:20000元/人
住宿费、水费、保险费、教材费按实际收取
精英班一
报名面试费:500元/人
学费:60000元/年
留学申请服务费:20000元/人
项目管理费:48000元/人
住宿费、水费、保险费、教材费按实际收取
报名及学习地点
报名地点:南京信息工程大学理政楼104
学习地点:南京信息工程大学金牛湖产教融合园区




联系人 刘老师18914781291
(添加备注来源)

联系人 储老师 18924782521
(添加备注来源)


