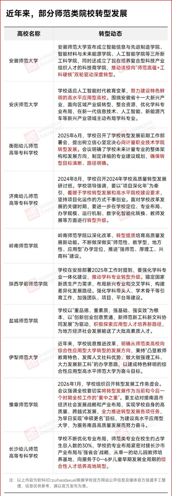
近日,安徽师范大学宣布成立智能信息与先进制造学院、智能材料与未来能源学院、人工智能学院等三所新工科学院,同时还成立了旨在培养复合型科技产业组织人才的科技商学院。新学院的成立,推动该校向“师范底蕴+工科硬核”双轮驱动深度转型。

图源:安徽师范大学
同在2月初,作为江西师范教育重要发祥地,豫章师范学院召开学校转型发展工作务虚会。会上强调,全校要将转型发展作为当前和今后一个时期全校工作的“重中之重”,全力推进转型发展各项任务,凝聚起建设高水平应用型大学的强大合力。
转型,已成为师范类院校发展的大势所趋。
一批师范类院校,成功转型!
早在2000年前后,师范教育的转型便已开始。一方面,教师素养专业化。教师队伍的紧缺现状已逐渐趋于缓解,建设高素质和高水平的教师队伍需求迫在眉睫。另一方面,教师来源多样化。师范院校已非教师教育的主要承载体,综合性大学、理工科院校也成为各级各类教师的重要来源。
在这样的背景下,作为教师教育主要阵地的师范院校,必须与时俱进,推进“转型”。提到“转型”,向哪儿转、怎么转,便成为最需要解决的问题。
有学者指出,所谓师范类院校转型,不是指名称或形式上的改变,也不是指丢弃教师教育的特色与优势,而是办学理念上的综合性与转型形式的多元化。
所谓办学理念上的综合性,是指师范院校要由原先以培养教师为单一目标的院校转型为综合型的师范院校,有条件的学校应该向综合性大学转型,以提高其专业学术水平和竞争力。
高校办学的基础在学术水平,学术的发展在于学科与专业建设的支撑。想要转向“综合型”,就必须率先在学科建设和专业设置上下功夫。早在2002年,北京师范大学在建校一百周年时明确地提出构建综合性研究型大学的全新目标:到2015年前后,将北师大建设成为综合性、有特色、研究型的世界知名大学。
学科建设方面,北师大在保持传统学科优势的基础上,进行学科结构调整,增加适应社会需要的应用性学科、新兴学科和交叉学科,实现学科结构的综合性。另外,北师大进一步打破单一的专业设置,增设除师范教育以外的理、工、文等各个专业。也是从2002年起,北师大在有关专业的招生中取消了师范与非师范专业的界限。
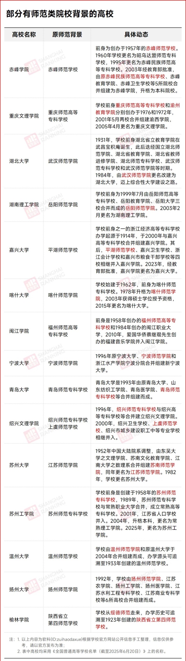
据不完全统计,目前,我国“师范大学”的非师范专业数量不断增加,在师范院校专业中的比重不断提高,非师范专业招生的规模日益扩大。在“师范性”与“学术性”的选择中,走出一条两者兼顾、相互促进的均衡发展之路。

四川师范大学是四川省举办本科师范教育最早、师范类院校中办学历史最为悠久的大学,如今正锚定特色鲜明的高水平综合性师范大学目标转型。在此基础上,学校在7个学院10余个专业推行“学科交叉、专业融合、协同育人”的新工科改革,对工科传统专业改造升级,打通电子信息、建筑、计算机等学科壁垒,增设大数据管理与应用等前沿专业,实现专业结构化调整。目前,学校非师范专业占比已近80%,在师范的底子上生长出更丰富的学科样态,一所特色鲜明的综合性师范大学正在路上。
除了对学科建设与专业设置进行“转型”,不少高校还通过更名与合并的途径实现自身发展。1月4日,教育部发布《关于拟同意设置本科高等学校的公示》,其中,拟同意湖南理工学院更名为湖南理工大学。这意味着,湖南省岳阳市将迎来首所以“大学”命名的高校。而纵观其发展历程,这是一所由师范类院校合并更名而来的“理工大学”。

图源:湖南理工学院
时间回溯到1992年,扬州工学院、扬州师范学院、江苏农学院、扬州医学院、江苏商业专科学校、江苏水利工程专科学校和国家税务局扬州培训中心等7个单位合并组建了扬州大学,作为我国高校合并的第一例,标志着我国高校管理体制改革工作的启动。事实上,在高等教育布局调整的浪潮中,不少非师范类型的高校,其前身同样深植于师范教育的根基。

转型发展,始终在路上
视线转回当下,这种转型的浪潮并未停歇。根据《全国普通高等学校名单(截至2025年6月20日)》,全国共有237所以“师范”为名的高校,其中,有9个省份的师范院校数量在全省院校中的占比不低于10%,江西省和湖南省的师范类院校多达15所。
在新时代背景下,师范院校面临的压力只增不减。技术的剧烈冲击、产业的快速升级,以及社会对应用型、复合型、创新型人才的需求,正促使越来越多的师范院校因时而动、因势而变,踏上转型发展之路。

2025年5月28日,安庆师范大学召开学科建设推进会。会上强调,学校以应用特色高校建设为引领,推动学校向应用型深度转型。学校围绕安徽省十一大新兴产业,优化学科专业布局,在新一代信息技术、人工智能、新能源汽车和智能网联汽车等新兴产业领域主动布局学科专业,新增地理信息科学、机器人工程等本科专业,服务战略性新兴产业、未来产业比例达75%以上。作为安徽高等教育的发源地,安庆师范大学遵循“举师范旗、走应用路、创特色牌”的发展思路,进特色鲜明的高水平大学建设再上新台阶。
1999年,由原盐城师范专科学校和盐城教育学院合并而成的盐城师范学院,正式迈入本科教育阶段,在升格初期便实现了由单一师范向综合性师范院校的外延转型。2007年,学校敏锐抓住江苏沿海开发上升为国家战略的机遇,积极推动由师范类专业为主的普通高校向特色鲜明的应用型本科大学转型。近年来,学校与50余家企业共建实习基地,新增储能科学与工程、数据科学与大数据技术、湿地保护等新兴专业,为地方产业升级提供智力支持。
岭南师范学院,被誉为粤西基础教育师资培养的“摇篮”。2月24日,广东召开全省高质量发展大会。学院党委书记阳爱民介绍,在“十五五”开局之年,学校将加快工科转型提升,做优新工科,适配制造业升级需求。近年来,学校以深化改革、转型提质培育高质量发展新动能,努力走好特色鲜明的高水平师范大学“赶考路”。2025年,学校数字经济普通本科专业成功获批,并加快淘汰不适应经济社会发展的学科专业。至此,学校本科专业总数增至79个(含3个停招专业),涵盖了10个学科门类,形成了学科交叉融合、协同发展的良好态势。
正如于杰先生在北京师范大学百年校庆时所说:“不应把研究人才、工程技术人才和教师的培养相互割裂开来。”师范类院校的求变,从来不是为了甩掉“师范”的底色,而是为了让这份底色在更广阔的土壤里扎根更深。
转型的路上,变的是学科版图,不变的是育人的初心。这本身也正是对“教书”与“育人”最好的诠释。
注:本文内容来源软科,由江苏招生考试网团队(微信公众号:jszkwx)排版编辑,如有侵权,请及时联系管理员删除。

