近日,江苏省多所高校召开江苏高水平大学暨“双一流”建设期满绩效评价会,部分高校获得专家组的高度评价。
例如,专家组一致同意东南大学通过本轮“双一流”建设期满绩效评价,结果为优秀;南京信息工程大学也经专家组一致同意以优秀等级通过期满绩效评价。
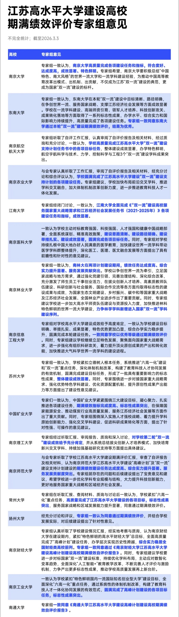
对于南京大学,专家组一致认为,南京大学高质量完成各项建设任务和指标,符合度好、达成度高,成效显著、特色鲜明。专家组希望,南京大学要积极总结“中国特色、南大风格”的世界一流大学和一流学科建设经验,为推动中国高等教育改革出模式、出机制、出贡献,不仅成为江苏“双一流”建设的典范,更成为国家“双一流”建设的标杆。
此外,专家组一致认为,南京航空航天大学高质量完成江苏高水平大学“双一流”建设支持计划任务书中的各项目标任务,整体建设成效显著,办学特色鲜明,航空宇航科学与技术、力学、控制科学与工程3个“双一流”建设学科成果突出。
以下为部分高校的专家组意见:

南京大学
2月27日,学校组织召开江苏高水平大学建设“双一流”建设支持计划期满绩效自评专家评议会。
谈哲敏在致辞中代表学校向各位专家的莅临指导表示热烈欢迎和衷心感谢。他指出,建设中国特色世界一流大学是时代赋予的重要使命。本次评议会是对学校过去五年成效的“全面检阅”,恳请专家多提宝贵意见,帮助学校查漏补缺,为学校未来发展指明方向。郑海荣代表学校系统总结了本轮建设的总体情况。学科建设与发展规划处重点汇报了学校争创世界一流、服务国家战略、服务江苏经济社会发展各项任务完成情况与建设成效。
与会专家围绕建设任务完成情况、学科特色凝练、争创世界一流、服务国家战略与区域发展等方面进行了质询和交流。专家组一致认为,南京大学高质量完成各项建设任务和指标,符合度好、达成度高,成效显著、特色鲜明。专家组希望,南京大学要积极总结“中国特色、南大风格”的世界一流大学和一流学科建设经验,为推动中国高等教育改革出模式、出机制、出贡献,不仅成为江苏“双一流”建设的典范,更成为国家“双一流”建设的标杆。专家组建议,南京大学要面向新一轮“双一流”建设,持续深化立德树人,加快构建拔尖创新人才培养新体系;持续推进高水平师资队伍建设,加快建成一流人才高地;持续强化有组织科研,在基础研究和关键核心技术攻关上取得更大突破;持续推动科技创新和产业创新深度融合,为服务国家战略和江苏现代化建设贡献更大力量。
郑海荣在总结讲话中表示,学校将认真梳理、逐条吸纳专家们的意见和建议,聚焦问题,改革创新,切实将评议成果转化为推动“第一个南大”建设的强大动力。他强调,在新一轮“双一流”建设中,学校将以更高站位、更实举措,为加快建设教育强国和更好服务“强富美高”新江苏现代化建设展现更大作为,作出更多贡献。
东南大学
2月28日下午,东南大学举行江苏高水平大学建设(“双一流”建设支持计划)期满绩效评价工作专家论证会。
邬小撑首先代表学校向各位专家长期以来对东南大学及“双一流”建设的关心与支持表示衷心感谢。他说,“双一流”建设是党中央、国务院作出的重大战略部署,是学校高质量发展的重要驱动与核心抓手。本轮建设期内,学校坚持以习近平新时代中国特色社会主义思想为指引,紧扣立德树人根本任务,统筹推进各项建设任务,圆满完成既定目标,办学水平和核心竞争力显著提升。
孙友宏表示,本次论证会对东南大学总结过往经验、查找问题不足、谋划未来发展具有重要意义,各位院士专家的评议意见既是对学校过往五年工作的充分肯定,更是对未来发展的战略指引。学校将吸纳专家相关建议,融入推进“名世方略”和新一轮“双一流”建设方案中。他说,学校将以本次研讨会为契机,锚定2035年跻身世界一流大学前列的目标,凝心聚力、真抓实干,奋力谱写“双一流”建设新篇章,为建设教育强国、科技强国、人才强国贡献东大力量。
孙立涛围绕“双一流”建设各项任务开展情况、标志性成果、资金使用及管理情况、存在的问题与不足等作了自评总结报告。专家组认真听取汇报,审阅了自评报告,并围绕建设成效进行了深入质询与交流。专家组一致认为,东南大学在本轮“双一流”建设中目标清晰、路径明确,在争创世界一流、服务国家战略、支撑江苏经济社会发展等方面成效显著。学校在一流学科建设、高端师资引育、领军人才培养、科技创新攻关、成果转化落地等方面取得了一系列标志性成果,办学水平、综合实力和国际影响力持续提升,高质量完成了各项建设任务。专家组一致同意东南大学通过本轮“双一流”建设期满绩效评价,结果为优秀。
南京理工大学
2月28日下午,南京理工大学召开江苏省“双一流”建设支持计划期满绩效专家评议会。
路贵斌首先代表学校对与会专家表示热烈欢迎,并对各位专家长期以来的关心与指导表示衷心感谢。他指出,学校在“双一流”建设进程中,始终秉持“为党育人、为国育才、为军铸剑”办学使命,以“兵器智能+”为牵引,在国防特色学科建设、关键核心技术攻关、拔尖创新人才培养等方面取得了一系列标志性成果,形成了三大优势学科群,构建了“一校四区”办学格局,铸就了“红色学府、理工名校、国防尖兵”办学品牌。学校在近期召开的第十三次党代会上确立了“1953”战略目标,既赓续了学校自1953年建校的办学初心,也彰显了冲击更高目标的奋斗决心。
专家组经过听取汇报、审阅报告、质询和深入讨论,对学校第二轮“双一流”建设成效给予充分肯定,并从系统总结拔尖创新人才培养模式、加快培育新兴交叉学科、持续加强基础研究支持等方面提出具体建议。
南京航空航天大学
2月27日,学校在明故宫校区组织召开江苏高水平大学“双一流”建设支持计划期满自评专家评审会。
姜斌代表学校向各位院士专家的莅临表示热烈的欢迎和衷心的感谢。建设期间,南航以“三航”特色鲜明的世界一流大学为目标,按照“特色引领、信息赋能、交叉融合”的建设思路,大力实施“工科一流”“理科卓越”“文科提升”“交叉培育”四类学科建设工程,加速推进航宇学科群为“主体”,力学、控制学科群为“两翼”的优势学科群体建设,牵引带动全校在人才培养、师资队伍建设、科学研究和社会服务、文化传承创新、国际合作交流等方面取得显著进展,学校“三航”特色优势更加凸显,综合实力稳步提升。
随后,吴启晖从学校整体建设情况、省“双一流”建设任务及完成情况、省“双一流”建设资金管理及评价等方面汇报了江苏高水平大学“双一流”建设支持计划期满自评工作情况。专家评审环节由柴天佑院士主持。专家组听取了自评工作汇报,认真审阅了自评价报告及相关材料,经过质询和充分讨论,一致认为,学校高质量完成江苏高水平大学“双一流”建设支持计划任务书中的各项目标任务,整体建设成效显著,办学特色鲜明,航空宇航科学与技术、力学、控制科学与工程3个“双一流”建设学科成果突出。同时,专家组围绕教育科技人才一体化、培养拔尖创新人才、强化顶尖学科培育力度、促进重大标志性成果产出等方面,提出了具有前瞻性和针对性的意见建议。
南京师范大学
2月8日下午,南京师范大学江苏高水平大学建设高校期满绩效评价专家评议会召开。
校党委书记尚庆飞在致辞中对与会专家长期以来关心和支持学校事业发展表示感谢。他指出,本次评议是对学校五年来建设成效的全面检验,更是帮助学校明确发展方向、提升办学水平的重要契机。自江苏高水平大学建设计划实施以来,学校坚持“弘文、强理、建新工”建设思路,扎实推进内涵式高质量发展,“师范特色、文科特长、理科特强、工科特新”的发展格局加速形成,核心竞争力持续跃升,主要体现在:学科建设提质增效,高峰优势持续凸显;人才培养守正创新,立德树人成效显著;科研平台能级跃升,创新动能加速集聚;人文社科实力雄厚,咨政建言成果突出;师资队伍量质齐升,顶尖人才实现突破;开放办学深入推进,校地融合双向赋能。他表示,学校将以此次评议为契机,全面审视发展短板,认真听取吸纳专家组意见,将其转化为推动学校改革发展的具体举措。
校长华桂宏从建设进展、主要问题和改进措施三个方面,系统汇报了学校在江苏高水平大学建设“高峰计划”及“双一流”建设支持计划建设周期内的总体情况。他表示,“十四五”时期,学校围绕立德树人根本任务,服务国家战略核心使命,全面深化高质量发展,在党建思政、学科建设、人才培养、师资队伍、科学研究、社会服务、国际交流等多个维度实现了一系列重要突破。对照“双一流”建设和高峰计划建设目标,学校在推进学科交叉融合、深化国际交流合作、提升资源获取能力等方面,仍有较大的提升空间。未来,学校将持续优化学科结构以提升服务国家战略质效、拓展国际交流以提升对外开放层次水平、推动资源汇聚以提升发展动能保障效力,重点做好三方面工作:一是强化核心竞争力与学科突破,聚焦优势学科、深化交叉融合、对接国家战略、加强工科建设与成果转化;二是深化教育教学改革与人才培养,优化师范生培养模式,推动学科交叉融合;三是优化发展生态与资源保障,促进学科与区域发展协同,推动学校可持续高质量发展,努力为教育强国和中国式现代化建设贡献更多力量。
与会专家听取了学校江苏高水平大学建设期满评价汇报,审查了自评报告及相关材料,认为南京师范大学江苏高水平大学建设“高峰计划”及“双一流”建设支持计划建设的期满绩效建设任务达成度高、综合实力提升显著、服务发展贡献度突出。专家组就存在的问题和后续建设提出了宝贵意见和建议,希望学校进一步优化学科专业规模与结构,大力提升科技创新能力,更好地服务国家重大战略和区域经济社会发展。
苏州大学
2月25日,江苏高水平大学建设期满绩效评价专家评审会在苏州大学举行。
张桥代表学校向各位专家长期以来对学校事业发展的关心与支持表示衷心感谢,并介绍了建设周期内学校改革发展总体情况。此次绩效评价既是对建设成果的系统检验,也是对未来发展的科学谋划,期待专家为学校高质量发展把脉问诊、建言献策。
专家组认真听取汇报,审阅相关材料,并进行质询和深入讨论。专家组一致认为,学校紧扣立德树人根本任务,系统推进“六高一化”建设和“双一流”重点任务,深化体制机制改革,构建了教育科技人才协同发展的有效机制,圆满完成建设目标任务,形成了一批具有重要影响力的标志性成果,整体建设成效显著。同时,专家围绕进一步对接国家重大战略需求、强化优势特色学科建设、优化资源配置机制、提升原创性成果产出能力等方面提出了建设性意见建议。
南京信息工程大学
2月27日下午,学校江苏高水平大学建设期满绩效评价专家评议会召开。
尚洪波代表学校致辞,对专家组莅临指导表示热烈欢迎和衷心感谢。他指出,学校始终紧扣立德树人根本任务,聚焦气象特色与优势学科,在人才培养、科技创新、社会服务与国际合作等方面取得显著成效,大气科学学科蝉联全国第一,多个学科跻身ESI全球前列,两大全国重点实验室成为服务国家战略的重要支撑。
反馈会上,专家组组长孙友宏向学校现场反馈评议意见。专家组对学校高水平大学建设成效给予高度肯定,一致认为学校建设目标明确、举措扎实、成果显著,特色优势更加凸显,综合办学实力稳步提升,圆满完成本轮建设任务。一致同意学校以优秀等级通过期满绩效评价。同时,专家组建议学校继续立足特色发展,聚焦面向国家重大战略需求,进一步强化有组织科研攻关,着力提升顶尖原创成果的产出和转化效能,加快推进大气科学世界一流学科的建设进程。
陈海山代表学校作表态发言。他强调,学校将坚守办学初心、强化使命担当,科学谋划新一轮高水平大学建设与“十五五”发展规划。未来,学校将持续以特色引领做强气象优势,巩固大气科学“双一流”建设地位、奋力打造世界一流学科;精准服务国家战略需求,以协同共建深度融入江苏“1650”产业体系,谱写高水平大学建设新篇章。
此外,南京信息工程大学在官网公布《江苏高水平大学建设高校期满绩效自评价标志性成果支撑材料》。其中提到:大气科学学科评估和国内外第三方排名蝉联全国第一,稳居世界一流行列,新增3个ESI 1‰、6个ESI 1%学科,形成“高峰引领、高原培优、基础夯实、交叉赋能”一流学科建设生态体系,整体实力实现跨越式提升。
国家级科研平台建设取得重大突破,牵头获批气候系统预测与变化应对全国重点实验室,参与临近空间环境特性及效应全国重点实验室,有效支撑高水平科技自立自强。
师资队伍建设迈上新台阶,新增国家级人才72人次,自主培育贡献度70%,大气科学教师团队获批“全国高校黄大年式教师团队”,国家级领军人才与高水平创新团队集聚效应凸显。
国家自然科学基金累计680项,获批主持重点研发计划重点专项18项,囊括基础科学中心、创新群体各类重大重点项目,有组织科研与基础前沿攻关斩获历史性佳绩。
以第一或通讯单位发表3篇《Science》《Nature》正刊论文,入选期刊亮点成果,在破解重大理论难题上跻身国际顶尖前沿,高影响顶刊论文成果较上轮周期增幅150%。
中国矿业大学
2月26日上午,中国矿业大学江苏高水平大学建设“双一流”建设支持计划期满绩效评价专家评审会召开。
赵宏伟代表学校向与会专家表示热烈欢迎,并简要介绍了学校基本情况。他指出,江苏高水平大学建设是江苏省深入落实创新驱动发展战略、大力推进高等教育内涵式发展、持续提升高校服务高质量发展能力的重要部署,更是学校聚焦能源资源特色、奋力创建世界一流大学的重要契机。他强调,建设期间,学校始终以习近平新时代中国特色社会主义思想为指导,全面贯彻党的教育方针,牢牢把握立德树人根本任务,以矿业工程、安全科学与工程两个国家“双一流”建设学科为核心,整合优势资源组建特色学科群,聚焦“三深一新一智”矿产资源开发和“三低一新一智”生产与生态安全两大核心领域,紧扣争创世界一流、服务国家战略、服务江苏发展三张任务清单,以高质量内涵式建设为主线,持续强化办学特色、提升学科水平、扩大办学影响,各项建设工作扎实推进,取得了阶段性、标志性成效。王忠宾围绕计划实施概况、任务完成情况、标志性成果、问题与改进措施四个方面,作了全面详细的汇报。
专家评审环节由张来斌主持。与会专家结合汇报内容和学校建设实际,进行了全面细致的评审和深入研讨,充分肯定了学校建设取得的成效。专家们一致认为,中国矿业大学紧紧围绕三大建设目标,凝心聚力、扎实推进各项建设任务,期满绩效指标完成度高、标志性成果突出,在保障国家能源安全、推动煤炭行业高质量发展、服务江苏经济社会发展等方面作出了重大贡献。同时,专家组围绕深入实施人才强校战略、着力提升学科原始创新能力、强化交叉学科建设、促进科研成果转化等方面,提出了针对性强、可操作的意见建议,为学校下一步“双一流”建设指明了前进方向、提供了重要指导。
江南大学
3月1日,江南大学江苏高水平大学暨“双一流”建设期满绩效评价会召开。
会上,吴正国代表学校向莅临指导的各位权威专家致以热烈欢迎并表示衷心感谢。他强调,近五年,学校不断夯实“一流学科培优”“学科整体培强”行动。在ESI全球影响评价排行榜上,以食品为主体的农业科学持续保持前1‱,生物学与生物化学、化学、工程学进入全球前1‰,计算机科学、免疫学、临床医学等12个学科进入全球前1%。新增生物工程、临床医学等9个一级学科博士点(博士专业学位类别)。牵头获批国家重点研发计划项目43项,年度到账科研经费连续9年实现亿级增长。入选中组部国家工程硕博士培养改革专项试点,获批国家卓越工程师学院、教育部哲学社会科学实验室,实现历史性突破。新增国家级领军人才34人次、青年人才52人次,获批“全国高校黄大年式教师团队”3个,首获全国高校教师教学创新大赛二等奖,牵头推进省“双高协同”试点,携手华润、保利等央企共建创新联合体,社会服务与担当全面提升。学校发展规划与学科处处长付少海围绕建设期内总体建设情况、任务对标完成情况、标志性成果、典型案例等方面进行了全面汇报。
专家评议环节由江苏大学校长邹小波教授主持,专家组认真审阅了自评报告并进行现场质询,专家组经闭门讨论,一致认为,江南大学全面完成《“双一流”建设高校服务国家重大战略需求和江苏经济社会发展任务书(2021-2025年)》各项建设任务和指标,成效显著。希望学校以此次建设期总结为新起点,坚持立德树人根本任务,巩固优势、补齐短板,持续发力,进一步加快建设世界一流研究型大学,为服务国家教育强国战略、江苏经济社会建设贡献更大力量。
南京医科大学
学校召开江苏高水平大学建设高峰计划及“双一流”建设支持计划期满自评论证会。
兰青书记代表学校向与会专家表示欢迎。他指出,学校作为“双一流”建设高校和江苏高水平大学建设高峰计划A类建设高校,始终坚持党的全面领导,胸怀“国之大者”,聚焦“健康中国”战略,一体推进教育、科技、人才发展,建设成果突出。胡志斌校长从项目建设背景、整体建设情况、存在问题与改进举措三个方面进行汇报,系统介绍了学校高水平大学建设高峰计划及“双一流”建设支持计划项目实施进展及建设成效,以及在争创世界一流、服务国家战略需求和江苏经济社会发展等方面取得的标志性成果,并针对本轮建设情况结合发展实际,提出“十五五”期间着力突破的重点方向。
与会专家认真听取了工作汇报,审阅了自评价报告及相关材料,经充分讨论和综合评议,一致认为,学校主动对标教育强国、科技强国、人才强国和健康中国战略部署,全面系统谋划、精准高效施策,建设思路清晰、建设路径明确、建设举措扎实、建设成效显著,圆满完成各项目标任务。同时,专家组对学校持续扎根中国大地办好人民满意的医学教育,加快建设世界一流学科带动医学学科群整体提升,深化医工、医理、医文融合发展等方面提出了具有前瞻性和针对性的意见建议。
胡志斌校长衷心感谢专家组的肯定与建议,表示学校将紧扣国家战略与区域发展需求,以人民健康为中心,加快构建医防融合、智慧赋能的慢病防控体系;强化公共卫生与预防医学一流学科引领作用,推动临床医学、基础医学、药学等优势学科提档升级,形成新高峰;持续深化学科交叉融合,完善学科交叉制度与生态,推动医工、医理、医文创新发展,努力成为国家公共卫生战略科技核心力量与医学人才培养的重要贡献者,为“健康中国”“健康江苏”建设贡献更大力量。
南京农业大学
3月1日上午,学校召开江苏高水平大学建设“双一流”建设支持计划期满绩效自评专家评议会。
王春春代表学校向与会专家表示欢迎。他指出,学校始终坚持以习近平总书记关于教育、关于“三农”工作重要论述精神为指导,坚定“强农兴农”使命担当,注重从国家重大战略需求、产业发展需要和区域发展急需中凝练学科方向,着力培养知农爱农新型人才,建设成效显著。陈发棣表示,学校将紧紧围绕教育强国、农业强国建设目标,对标新一轮“双一流”建设要求,优化学科布局,强化特色优势,提升服务重大战略和区域发展的能力,在解决农业“卡脖子”难题、推动农业农村现代化等方面展现更大作为;将进一步深化改革,坚持立德树人为根本,深化科教融汇、产教融合,完善高水平人才培养体系,着力培养更多具有创新精神和实践能力的时代新人,为强国建设提供坚实人才支撑;将坚持以贡献为导向,深化评价改革,优化资源配置,加强有组织科研,建强高水平师资队伍,不断提升核心竞争力和国际影响力,力争在新一轮建设中取得更大突破。
与会专家认真听取了工作汇报,审阅了自评价报告及相关材料,经充分讨论和综合评议认为,学校圆满完成了江苏高水平大学建设“双一流”建设支持计划的各项建设任务。专家组建议,学校加快布局前沿交叉学科,推进学科交叉融合,加大体制机制改革创新力度,进一步推进教育科技人才一体化发展。
南京林业大学
2月13日,学校组织召开了江苏高水平大学高峰计划及“双一流”建设支持计划期满自评专家评议会。
赵茂程在致辞中对专家组的莅临指导表示诚挚欢迎和衷心感谢。他指出,过去五年是南林聚力内涵建设、实现跨越发展的关键阶段。学校始终坚守“林科立校、兴林报国”初心,紧扣国家生态文明建设、绿色低碳发展等重大战略及长三角与江苏高质量发展需求,强化特色学科建设,打造高水平创新平台,培育时代新人,综合实力与社会影响力稳步提升。
勇强代表学校汇报了学校两项建设计划的实施情况与建设成效。专家组在认真听取了汇报、审阅自评价报告后,对南林大的建设成效给予了高度肯定。专家组一致认为,南林大在两项计划建设期间,绩效任务达成度高、综合实力提升显著、服务发展贡献突出。学校以争创世界一流为牵引,立足国家战略与地方需求,通过强化党建引领、完善治理结构、深化综合改革,充分激发了师生员工干事创业活力,在拔尖创新人才培养、高素质教师队伍建设、科研创新与社会服务、国际合作交流等各方面均取得标志性的建设成果与成效,为国家生态文明建设、乡村振兴、碳中和等国家重大战略及江苏经济社会发展、全国林业产业进步作出了重要贡献。同时,专家组建议学校进一步加大高水平师资队伍建设与资源投入力度,加快推进林科特色鲜明的世界一流大学建设,力争林学学科新增进入国家“双一流”学科建设序列。
南京工业大学
1月31日上午,学校召开江苏高水平大学建设高峰计划期满绩效评价专家评议会。校长蒋军成对与会专家长期以来关心支持学校事业发展表示感谢,并从组织与实施、进展与成效、问题与展望三个方面汇报了学校高峰计划期满绩效自评价情况。
与会专家认真听取了工作汇报,审查了自评价报告及相关材料,经质询和充分讨论,一致认为学校紧扣“特色鲜明国内一流国际知名创业型大学”建设目标,全面深化“六高一化”重点任务,通过系统性的体制机制改革,构建了教育科技人才一体化协同发展的有效范式,圆满完成了高峰计划建设的各项目标任务,标志性成果突出。建议聚焦高质量发展目标,持续优化学科专业布局,着力汇聚和培育更多战略科学家与顶尖青年人才,产出更多具有颠覆性的原创成果。
常州大学
2月7日上午,学校召开江苏高水平大学建设高峰计划期满绩效评价专家评议会。李亚飞主持会议并作自评工作汇报,系统总结学校5年江苏高水平大学建设整体进展及标志性成果,深入分析短板不足并提出改进举措。陈海群对与会专家长期以来关心支持学校事业发展表示诚挚感谢,并介绍了学校自入选江苏高水平大学建设高校以来,始终锚定国家战略和服务江苏发展、聚焦“六高一化”重点任务、强化内涵建设取得的显著成效。
专家组在听取汇报、查阅材料、质询与讨论后一致认为,学校紧扣“六高一化”重点任务,高质量完成了江苏高水平大学建设的各项目标,标志性成果突出,服务国家战略和区域发展能力提升显著,同意通过期满绩效评价。同时,专家组还结合学校发展实际,对后续建设提出了针对性意见建议。
徐守坤在总结讲话中对专家组给予的充分肯定和意见建议表示衷心感谢。他表示,高水平大学建设对学校发展意义重大,学校一定认真落实与会专家的意见建议,紧紧围绕特色鲜明的高水平地方领军型大学建设目标,落实立德树人根本任务,深化产教融合与科技创新,提升服务地方经济和行业发展能力,为江苏教育强省建设贡献常大力量。
扬州大学
2月8日,学校召开江苏高水平大学建设高峰计划期满绩效评价专家评议会。
刘巧泉对与会专家长期以来关心和支持学校事业发展表示感谢,系统汇报了学校在江苏高水平大学建设高峰计划建设周期内的总体情况,并针对本轮建设情况结合学校发展实际,提出“十五五”期间着力突破的重点方向和改革举措。他指出,本次评议是对学校2021—2025年高水平大学建设成效的全面检视,是检验学校是否完成“六高一化”建设任务、是否兑现“服务国家战略、赋能江苏发展”的承诺,也是推动学校内涵发展、提升办学水平的关键契机。
中国高教学会原会长瞿振元教授,中国工程院院士、北京大学张改平教授,中国工程院院士、浙江大学喻景权教授等9位校外专家组成员听取了工作汇报,审阅了自评价报告及相关材料。经充分讨论和评议,专家组一致认为同意通过期满绩效评价,并结合学校发展实际,对后续建设提出了针对性意见。
南京财经大学
2月26日上午,学校召开江苏高水平大学建设高峰计划期满绩效评价专家评议会。程永波校长对与会专家长期以来给予学校的关心与支持致以诚挚谢意。他围绕建设目标、建设成效、不足与展望三个方面,系统汇报学校高峰计划期满绩效自评价情况。他指出,学校以建设“特色鲜明的高水平财经大学”为总目标,坚持“财经底色”与“粮食特色”双轮驱动发展战略,经过一个建设周期的持续奋斗,学校办学层次实现历史性跃升,社会声誉显著提升,整体发展迈上新台阶。
专家组认真听取了学校建设情况汇报,经实地考察与质询,认为南京财经大学在建设期内,紧扣“特色鲜明的高水平财经大学”总目标,全面高质量完成了“高峰计划”建设任务,办学层次实现历史性跨越,综合实力稳居全国财经类高校前列。专家组一致同意通过《南京财经大学江苏高水平大学建设高峰计划建设高校期满绩效自评价报告》。同时,专家组建议学校要进一步对标国家“双一流”建设标准,持续优化学科布局,主动应对数智化变革趋势,全面深化“人工智能+”教育教学改革,不断完善人才评价与激励机制,力争产出更多标志性成果,推动学校高质量发展再上新台阶。
南通大学
2月8日下午,学校召开江苏高水平大学建设高峰计划期满绩效自评专家论证会。杨宇民在致辞中对专家组莅临学校指导高水平大学高峰计划建设自评论证工作表示诚挚欢迎与衷心感谢。他表示,经过整个建设周期的不懈努力,学校在学科建设、人才培养、科学研究、社会服务等方面均取得了一系列重要进展。
由中国工程院院士、江南大学原校长陈坚担任组长,省内外9所单位的专家组成的专家组,认真听取学校建设情况汇报,经现场考察和质询,认为南通大学能够传承创新先校长张謇先生的教育思想,办学理念先进,办学定位清晰,办学目标明确,高质量完成“六高一化”25项重点建设任务,较好地达成了各项既定建设目标,产出了一系列标志性成果,形成了健全的组织保障体系,经费使用合规合理,学校综合办学实力和学科建设水平得到显著提升。专家组一致同意《南通大学江苏高水平大学建设高峰计划建设高校期满绩效自评价报告》。专家组建议学校进一步聚力改革创新,加快推动学科高峰突破,在标志性成果产出等方面加强内涵建设,提升社会服务效能,充分彰显学校办学特色。
注:本文内容来源青塔,由江苏招生考试网团队(微信公众号:jszkwx)排版编辑,如有侵权,请及时联系管理员删除。

