苏州经贸职业技术学院2026年高职院校提前招生简章
第一章总则
学院名称:苏州经贸职业技术学院
学院代码:1274(普通类、艺术类)
校址:苏州市国际教育园北区学府路287号
招生层次:专科
学院性质:省属公办高等职业院校
颁发学历证书的学校名称:苏州经贸职业技术学院
颁发学历证书种类:普通高等学校专科学历证书
学院简介:学院坐落于历史文化名城苏州,地处上方山北麓、石湖之滨,是直属于江苏省教育厅的国家公办全日制普通高等职业学校,是江苏省中国特色高水平高职学校建设单位。
第二章组织机构及职责
学校招生工作领导机构:学院招生委员会
办事机构:招生与就业处
监督机构及职责:纪委办公室,检查监督招生相关的各项规章制度的执行情况。
第三章招生计划
本校本年度提前招生专业(含专业名称、专业代码、学制等信息)及招生计划以省级招生主管部门核定为准。
第四章报名考试
(一)报名条件:江苏省内已报名参加2026年全国普通高等学校统一招生考试的应、往届高中毕业生,须参加普通高中学业水平语文、数学、外语、思想政治、历史、地理、物理、化学、生物、信息技术10门科目的合格性考试并取得成绩。报考普通类专业的考生,10门合格性考试须达到10门合格;报考艺术类专业的考生,10门合格性考试须达到8门合格。
(二)考生志愿填报:
1.填报形式
考生须在规定时间内登录省教育考试院高考综合业务信息管理系统(网址为:gk.jseea.cn)的高职院校提前招生申请平台,进行网上报名。
2.填报时间
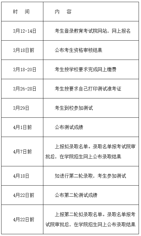
第一轮:2026年3月12日至14日(截止时间为3月14日17:00)。
第二轮:2026年4月14日9:00至15:00。
3.志愿填报
考生只可填报一所高职院校,考生按科类填报专业志愿,普通类与艺术类不能兼报。考生可同时填报6个专业志愿和1个服从志愿。
(三)考核方法
在江苏省教育考试院指导与监督下,对达到规定要求的考生,学校实行校测(语、数、英、职业适应性测试,笔试)的形式对考生进行考核。
普通类和艺术类考生均须参加我校组织的校测。
1.考核形式:笔试
2.考核时长:150分钟
3.考核内容:语文(100分)、数学(100分)、英语(80分)、职业适应性测试(20分)。
4.总分:300分
5.第一轮测试时间:3月29日
6.测试地点:苏州经贸职业技术学院。
7.3月18日前,学校招生网公布考生资格审核结果;3月18日-20日,考生按学校要求完成网上缴费,收费标准为60元/生(《关于进一步明确我省高校收费政策有关问题的通知》苏价费〔2007〕423号);3月26日-28日,考生自己完成打印测试准考证;测试时,考生必须持准考证和身份证双证方可参加;测试期间,考生交通、食宿费用自理。
8.艺术类考生的专业测试使用美术类省统考成绩进行录取,学院不再组织专业测试。
(四)违规处理
1.凡在提前招生中违规的考生及工作人员,按教育部令第33号《国家教育考试违规处理办法》等有关规定处理。考生的违规情况将报省教育考试院,记入考生高考诚信电子档案。
2.考生本人应本着“诚信”的原则,参加此次考试。如有弄虚作假者,一经查实,将取消其提前招生录取资格。
第五章录取规则
(一)加分政策
按照江苏省高考加分政策执行。
1.烈士子女,录取时加20分投档。
2.在服役期间荣立二等功以上或被战区(原大军区)以上单位授予荣誉称号的退役军人,录取时加20分投档。
3.归侨、华侨子女、归侨子女和台湾省籍考生(含台湾户籍考生),录取时加5分投档。
4.自主就业的退役士兵,录取时加10分投档。
同一考生如符合多项增加分数投档条件的,取其中幅度最大的一项分值,且不得超过20分。
(二)录取
在江苏省教育考试院指导和监督下,由学院按照考生考核总成绩从高到低录取。普通类考生考核总成绩=校测成绩+政策加分;艺术类考生考核总成绩=美术类省统考成绩+校测成绩+政策加分。
1.录取原则
(1)总的录取原则:按照“分数优先,遵循志愿”的原则,按考生考核总成绩由高分到低分录取,同分情况下按照语、数、英、职业适应性测试分项成绩进行排序。专业调剂规则:调剂录取安排在最后处理,优先安排可以满足专业志愿的考生,即专业志愿与调剂专业志愿分阶段处理。
(2)有下列情形之一不予录取或取消入学资格:①考试违规;②未体检或体检不合格。
2.学院根据录取原则预录取,拟录取考生名单上报省教育考试院审核。
3.拟录取名单经省教育考试院审批后,录取结果在学院招生网站上正式公布,学院发放录取通知书。
(三)体检要求
参加江苏省高校招生统一体检,身体健康,符合标准,达到教育部规定的相关专业录取要求。
(四)日程安排

第六章其他
奖励与助学:学院设立国家奖助学金、企业奖学金、学院奖学金等奖励资助项目,奖励品学兼优的学生,并为家庭经济困难学生提供生活困难补助、学费减免和勤工助学岗位,为家庭经济困难学生争取社会资助,帮助申请生源地国家信用助学贷款,家庭经济困难学生资助覆盖率达100%。
专业教学培养使用的外语语种:英语。
收费标准:严格执行江苏省物价局和教育厅核定的公办院校收费标准。文科专业4700元/年,工科专业5300元/年,艺术类6800元/年(《关于公办高等学校学费标准等有关问题的通知》苏价费[2014]136号文件)。住宿费1200元/年(《高等学校社会化学生公寓收费管理暂行办法》苏价费[2002]369号文件,住宿费标准如有调整,具体收费标准以省发改委省教育厅出台的相关文件为准)。学生因各种原因退费依据《关于印发<江苏省高等学校收费管理暂行办法>和<江苏省高等学校学分制收费管理暂行办法>的通知》(苏价费[2006]319号)文件执行。
第七章附则
提前招生为国家授权的一种录取方式,且高考前就完成录取工作。按教育部文件规定,考生参加提前招生考试,若被正式录取等同于普通高考录取,考生不再参加普通高校招生其他任何形式的录取。
招生咨询方式:
1.招生咨询电话:0512-62910011
2.招生咨询QQ群号:511807258
3.学院地址:苏州市国际教育园北区学府路287号邮政编码:215009
4.学院网址:www.szjm.edu.cn
监督机制:为保证提前招生选拔工作公平、公正,学院纪检部门对录取过程实行全程监督。监督电话0512-62910409。
本章程的解释权归属苏州经贸职业技术学院招生与就业处。
注:本文内容来源苏州经贸职业技术学院,由江苏招生考试网团队(微信公众号:jszkwx)排版编辑,如有侵权,请及时联系管理员删除。
————————————————————————————————————
2026年高职提前招生即将开启,小编推荐大家使用【指点高职提前助手】查看各学校招生专业、招生计划、招录数据等,还包含独具针对性的高职提前招生试卷!功能非常便捷!
欢迎扫码体验↓↓



