无锡南洋职业技术学院2026年高职提前招生简章
根据教育部及我省有关文件精神,我校2026年面向江苏省应、往届普通高中毕业生开展高职院校提前招生改革试点工作,择优选拔具有特长或综合能力优秀,适合在高职相关专业学习的人才。按照公平竞争、公正选拔、公开程序,德智体美劳全面考核、综合评价、择优录取的要求,特制定本招生简章。
学校名称(全称):
无锡南洋职业技术学院
办学性质:民办普通高等学校
办学层次:专科
学习年限:三年
一、招生对象及条件
已参加2026年普通高考报名,并取得普通高中学业水平合格性考试语文、数学、外语、思想政治、历史、地理、物理、化学、生物、信息技术10门科目成绩的考生,均可报考我校提前招生专业。
报考我校艺术科类专业的考生,还需参加省教育考试院组织的专业省统考,未参加专业省统考的考生,不得报考我校提前招生艺术科类专业。
二、招生计划
1、招生专业(含专业名称、专业代码、学制信息)及招生计划以省级招生主管部门核定为准。
2、学费根据《省发展改革委省教育厅关于优化民办高校收费管理有关事项的通知》(苏发改收费发〔2023〕677号)文件标准执行。其中文科类专业为16000元/学年、理工科类专业为18000元/学年、医学艺术类专业为20000元/学年,中外合作办学收费政策如有调整,按新标准和要求执行。住宿费根据《江苏省物价局江苏省财政厅江苏省教育厅关于印发<高等学校社会化学生公寓收费管理暂行办法>的通知》(苏价费〔2002〕369号、苏财综〔2002〕162号)文件标准执行,我校具体标准为:1300元/生/学年,住宿费政策如有调整,按新标准和要求执行。校测费用按照原省物价局、省财政厅、省教育厅印发的《关于进一步明确我省高校收费政策有关问题的通知》(苏价费〔2007〕423号)等有关规定收取。
三、报名与志愿填报
(一)报名
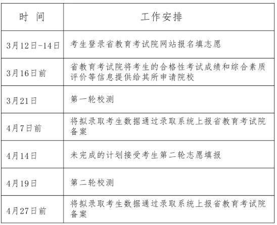
报名时间:2026年3月12日至14日17:00,考生须在规定时间内登录省教育考试院考生服务平台(网址为:gk.jseea.cn),进行网上报名。
2026年4月14日9:00至15:00,未被录取且达到规定成绩要求的考生可在高职院校提前招生申请平台再次提出申请。
(二)志愿填报
每位考生可向1所院校提出申请,并按学校规定参加校测,考生可申请6个专业并明确专业调剂意向。
四、考核办法
1、考核时间
第一轮:2026年3月21日;
第二轮:2026年4月19日。
2、考核地点
无锡南洋职业技术学院(江苏省无锡市山水西路88号)
3、考核内容
职业适应性测试
4、分值:100分
5、职业适应性测试相关要求
学校招生网将于2026年3月19日前公布参加职业适应性测试的具体安排。测试采用“机考”形式。请关注“无锡南洋职业技术学院”官网“招生就业-招生在线”(http://zs.wsoc.edu.cn/)。
注:考核办法由我校教务部组织实施。
五、政策性加分
1、烈士子女加20分。
2、在服役期间荣立二等功以上或被战区(原大军区)以上单位授予荣誉称号的退役军人加20分。
3、归侨、归侨子女、华侨子女和台湾省籍考生(含台湾户籍考生)加5分。
4、自主就业的退役士兵加10分。
六、录取规则
学校采用“学业水平合格性考试成绩折算+职业适应性测试成绩”的方式。
1、学业水平合格性考试成绩折算根据考生的10门学业水平合格性考试科目的成绩进行赋分转换,“合格”转换为10分,“不合格”转换为9分,10门科目转换后的分数相加,即为考生的“学业水平合格性考试成绩”,此项满分为100分。
2、职业适应性测试由我校自主组织,总分100分。
3、以录取总分作为录取依据,从高分到低分排序录取。普通科类专业录取总分=学业水平合格性考试成绩+职业适应性测试成绩+政策性加分;艺术科类专业录取总分=学业水平合格性考试成绩+职业适应性测试成绩+艺术省统考成绩+政策性加分。总分相同时,以语数、语外、数外、语、数、外合格性考试转换成绩排序录取,如转换成绩还相同,则参考考生综合评价,择优录取。对于专业调剂的考生,放在前面,与6个专业志愿同步处理。
七、奖、助、贷政策
学校“奖助贷”政策体系完善。设国家奖学金,10000元/年;国家励志奖学金,6000元/年(困难学生);学校奖学金和单项奖学金,500元—5000元/年;受奖面30%以上。
为帮助家庭经济困难考生完成学业,学生可以申请国家免息助学贷款和国家助学金,其中国家助学贷款每人最高不超过20000元/年,国家助学金平均补助标准3700元/年。
退役士兵入学进行学历提升,可根据《财政部教育部人力资源社会保障部退役军人部中央军委国防动员部关于印发<学生资助资金管理办法>的通知》(财教〔2021〕310号)精神,实行学费补偿、国家助学贷款代偿、学费减免,2024年9月后标准为每生每年最高不超过20000元,超出标准部分不予补偿、代偿或减免。
八、日程安排

九、学历证书
我校提前招生属国家计划内招生,录取的学生,在学校规定学习期限内达到学校毕业要求的,颁发全日制普通高校毕业证书。
十、体检要求
符合《普通高校招生体检工作指导意见》要求。
十一、监督机制
1、提前招生工作在江苏省教育考试院、学校招生委员会指导和监督下开展工作。
2、坚持公开、公平、公正的原则,全面实施招生阳光工程,纪检、监察部门全程参与招生的每一个环节。
3、广大考生和家长可通过我校招生网对我校提前招生工作进行监督。
4、考生本人应本着“诚信”的原则参加提前招生考试,提供材料必须真实。如有弄虚作假者,一经查实,将取消其招生录取资格。
十二、违规处理
凡在招生中违规的考生及工作人员,按教育部令第33号《国家教育考试违规处理办法》处理。考生的违规情况将报江苏省教育考试院,并记入考生高考诚信电子档案。
十三、相关事宜
1、提前招生为国家授权学校独立组织考试录取的一种方式,且高考前就完成录取工作,按教育部文件规定,考生参加我校提前招生考试,若被正式录取,不再参加当年普通高校招生其他形式的录取,未被录取的可继续参加全国统一高考。
2、对考生体检要求按国家普通高校招生体检标准执行。考生入校后将参加由学校组织的新生体检和入学资格复查,体检不合格或入学资格复查不合格者,取消其入学资格或取消学籍。
十四、解释说明
本简章由无锡南洋职业技术学校招生工作领导小组负责解释
十五、联系方式
招生咨询电话:0510-68512568;68512588
监督、申诉电话:0510-68512566
学校地址:江苏省无锡市山水西路88号
邮政编码:214081
学校网址:http://www.wsoc.edu.cn
学校招生网:http://zs.wsoc.edu.cn
注:本文内容来源无锡南洋职业技术学校,由江苏招生考试网团队(微信公众号:jszkwx)排版编辑,如有侵权,请及时联系管理员删除。
————————————————————————————————————
2026年高职提前招生即将开启,小编推荐大家使用【指点高职提前助手】查看各学校招生专业、招生计划、招录数据等,还包含独具针对性的高职提前招生试卷!功能非常便捷!
欢迎扫码体验↓↓



