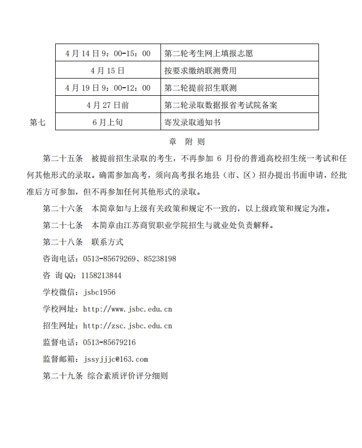
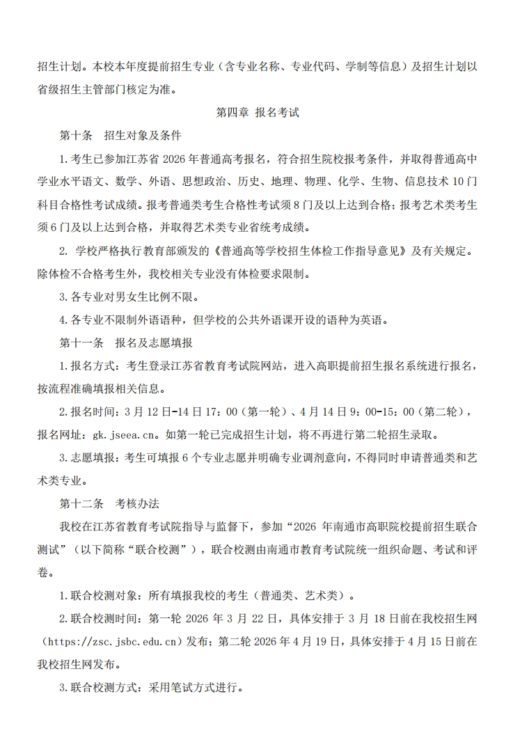
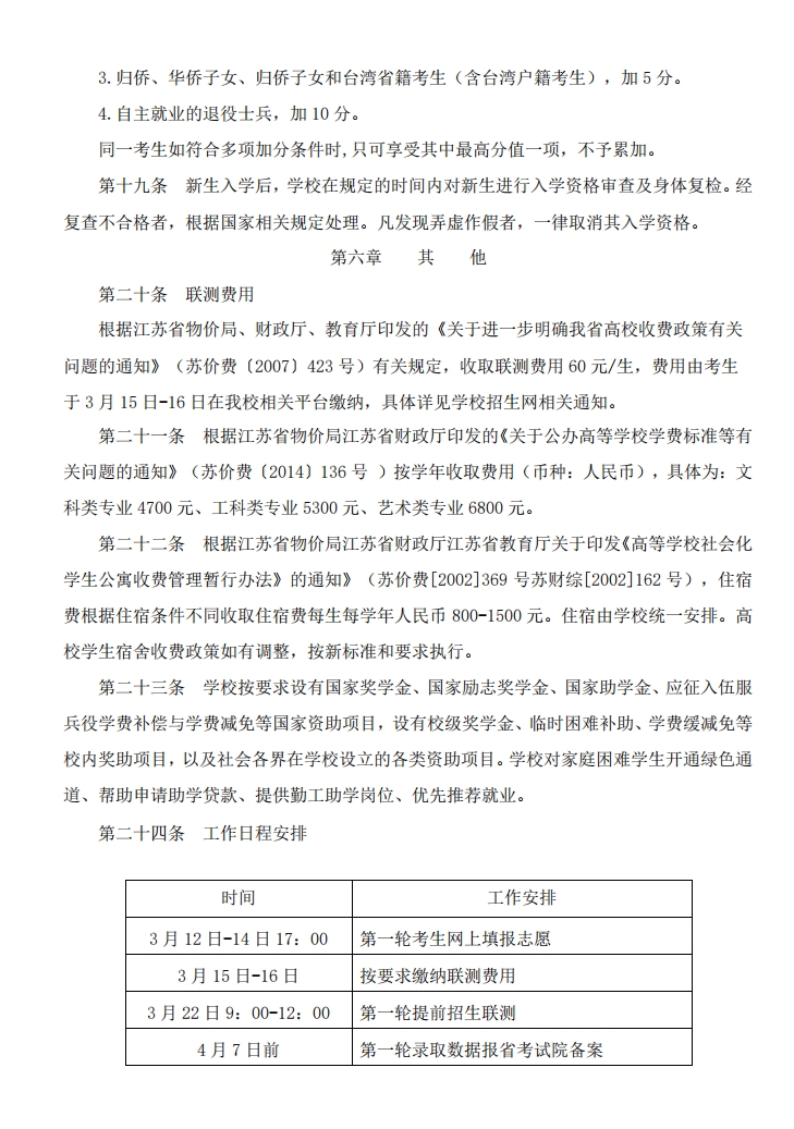
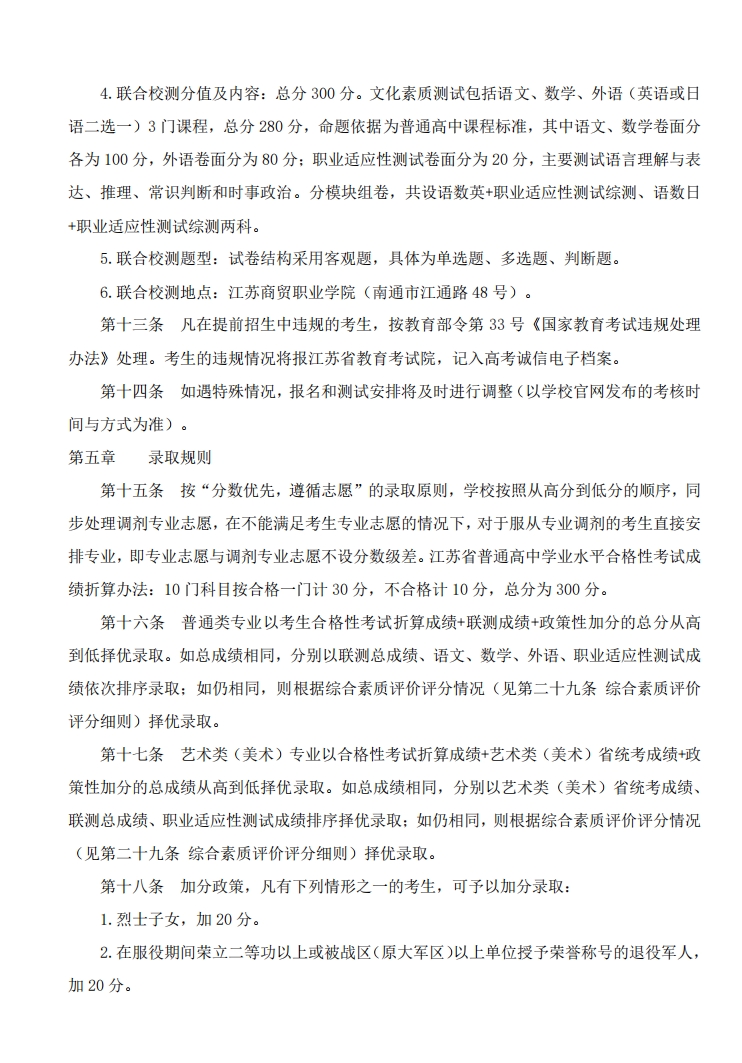
江苏商贸职业学院2026年提前招生简章
提前招生
›
院校招生
›
招生简章
Ι 2026年02月28日
4499
摘要:
网站首页
招办访谈
中学资料库
志愿填报
综评培训
志愿填报系统
微信公众号
©2024 江苏招生考试网(www.jszs.com) 版权所有
[网站备案号:苏ICP备10003297号-148]