2026年苏州工艺美术职业技术学院提前招生简章
第一章总则
第一条为贯彻落实《国务院关于深化考试招生制度改革的实施意见》(国发〔2014〕35号)、江苏省高等学校招生委员会《关于印发江苏省高等职业院校考试招生制度改革实施方案的通知》(苏招委〔2019〕3号)及《省教育厅关于做好江苏省2026年高职院校提前招生改革试点工作的通知》(苏教考函〔2026〕1号)文件精神,结合我校实际情况,制定本招生简章。
第二条本招生简章适用于我校全日制面向江苏省高职提前招生工作。
第三条学校全称:苏州工艺美术职业技术学院。学校代码:国标代码10960,江苏省代码1271。
学校地址:苏州市吴中区国际教育园南区致能大道189号。
第四条学校简介:学校于1999年8月经教育部和江苏省人民政府批准组建而成,是我国成立的第一所艺术设计高等职业院校。校园占地面积561亩,设有环境艺术学院、视觉传达学院、服装设计学院、数字艺术学院、工业设计学院、手工艺术学院、美术学院,拥有现代艺术设计与传统工艺美术两大艺术系列32个专业46个小专门化方向。
第五条颁发学历的学校名称为:苏州工艺美术职业技术学院。对在规定的年限内达到所在专业毕业要求的学生,颁发全日制普通专科毕业证书。
第二章组织机构及职责
第六条学校招生工作的领导机构是苏州工艺美术职业技术学院招生委员会。
第七条学校的招生工作组织实施机构是招生就业处,具体
由招生办公室负责制定专科招生章程、编制招生计划、开展招生宣传、组织实施专科生录取等日常工作。
第八条学校的招生工作实行上级主管部门、内部和在学校纪检监察部门监督下进行。
第三章招生计划
第九条本校本年度提前招生专业(含专业名称、专业代码、学制等信息)及招生计划以省级招生主管部门核定为准。
第四章报名考试
第十条已参加2026年普通高考报名,且符合我校报名条件的考生均可申请报考高职院校提前招生。
第十一条考生须参加普通高中学业水平语文、数学、外语、思想政治、历史、地理、物理、化学、生物、信息技术10门科目的合格性考试并取得成绩。10门合格性考试科目中须有6门及以上达到合格方可报考。
第十二条考生报名时间为:第一轮:2026年3月12日—14日,截止时间为14日17:00,第二轮:2026年4月14日9:00至15:00。
考生须在规定时间内登录省教育考试院高考综合业务信息管理系统(网址为:gk.jseea.cn)的高职院校提前招生申请平台,进行网上报名。如我校第一轮完成招生计划,不再参加第二轮招生录取工作
第十三条考生每一轮可填报1所高职院校,可向每所院校申请6个专业并明确专业调剂意向。
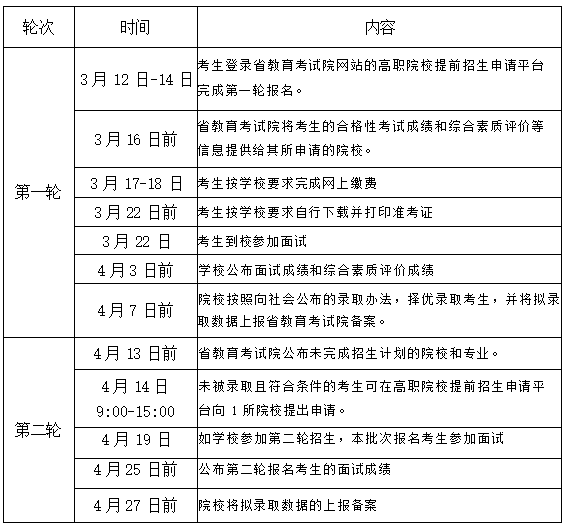
第十四条日程安排

轮次时间内容
第一轮
3月12日-14日考生登录省教育考试院网站的高职院校提前招生申请平台完成第一轮报名。
3月16日前省教育考试院将考生的合格性考试成绩和综合素质评价等信息提供给其所申请的院校。
3月17-18日考生按学校要求完成网上缴费
3月22日前考生按学校要求自行下载并打印准考证
3月22日考生到校参加面试
4月3日前学校公布面试成绩和综合素质评价成绩
4月7日前院校按照向社会公布的录取办法,择优录取考生,并将拟录取数据上报省教育考试院备案。
第二轮4月13日前省教育考试院公布未完成招生计划的院校和专业。
4月14日9:00-15:00未被录取且符合条件的考生可在高职院校提前招生申请平台向1所院校提出申请。
4月19日如学校参加第二轮招生,本批次报名考生参加面试
4月25日前公布第二轮报名考生的面试成绩
4月27日前院校将拟录取数据的上报备案
第十五条考核办法
1.文化成绩:使用普通高中学业水平10门科目的合格性考试折算成绩,按照“1门合格计为10分,1门不合格计为6分”折算后计入总成绩。
2.专业成绩:使用江苏省2026年美术类专业省统考成绩。
3.面试成绩:
(1)组织:学院成立考核专家组进行评核。
(2)考核形式:3分钟考生自我介绍,展示个人基本情况、兴趣爱好、优缺点和未来学业规划、职业规划等。2分钟评委提问,考察学生专业学习所必备的基本素养和职业适应能力。
(3)考核评分:从逻辑思维能力、语言表达能力、心理素质及职业适应能力等四个方面分别给出4个单项成绩,每个单项成绩满分为30分,总分120分。
(4)第一轮面试时间:3月22日。
(5)面试地点:苏州工艺美术职业技术学院。
(6)3月16日,学校招生就业处网站公布考生资格审核结果;3月17日—18日,考生按学校要求完成网上缴费,收费标准为60元/生;3月22日前,考生按学校要求自行下载并打印准考证;3月22日,考生到校参加面试;面试时,考生必须持准考证和身份证双证方可参加;面试期间,考生交通、食宿费用自理。
4.综合素质评价成绩:
按照省教育考试院提供的考生综合素质评价信息,从基本信息、担任职务、荣誉奖励、学科特长、体育特长、艺术特长、科技特长、社团和社会实践与志愿服务、研究性学习代表成果等9个方面赋分,总分30分。《苏州工艺美术职业技术学院2026年综合素质评价评分细则》另见学校招生网通知。
第十六条政策加分
根据苏教考[2020]31号文件规定,凡有下列情形之一的考生,学校可予以加分录取:【加分政策须与我省最新加分政策一致】
1.烈士子女,录取时加20分投档。
2.在服役期间荣立二等功以上或被战区(原大军区)以上单位授予荣誉称号的退役军人,录取时加20分投档。
3.归侨、华侨子女、归侨子女和台湾省籍考生(含台湾户籍考生),录取时加5分投档。
4.自主就业的退役士兵,录取时加10分投档。
第十七条体检要求:符合《普通高等学校招生体检工作指导意见》要求。参加江苏省高校招生统一体检,并符合教育部规定相关专业的身体要求。
第五章录取规则
第十八条划线原则:录取控制线根据招生计划数和考生的考试成绩综合考虑,划定录取控制线。面试成绩低于72分的考生学校不予录取。
第十九条录取原则:考生按“总成绩=合格性考试折算成绩+艺术统考成绩+面试成绩+综合素质评价成绩+政策加分”由高到低,择优录取。
总成绩相同的考生,按美术省统考成绩由高到低录取;美术省统考成绩仍相同,按素描省统考成绩由高到低录取;素描省统考成绩再相同,按色彩省统考成绩由高到低录取;色彩省统考成绩成绩相同,按速写省统考成绩由高到低录取;速写省统考成绩相同,按面试成绩由高到低录取;面试成绩相同,按普通高中学业水平合格科目由多到少录取,普通高中学业水平合格科目相同,按综合素质评价成绩由高到低录取。
第二十条学校按照“分数优先、遵循志愿”的录取原则安排专业,专业调剂遵循最后调剂规则。
第六章其他
第二十一条学校录取的考生,经江苏省招生主管部门审核批准后,由学校寄发录取通知书。
第二十二条学费:7800元/生/年(币种:人民币)
第二十三条住宿费:1000元/生/年(六人间)1500元/生/年(四人间)
(苏价费[2014]136号)
(苏教财[2005]44号、苏价费[2005]181号)
第二十四条新生入校后,学校将在三个月内进行新生入学资格审查及身体复检。经复查不合格者,根据国家相关规定处理,凡发现弄虚作假等违反国家招生考试规定情形的,取消入学资格或取消学籍。
第二十五条学校有国家奖学金、国家励志奖学金、国家助学金、学院奖学金、学费减免及其他各类社会奖助学金等。
第七章附则
第二十六条已被高职院校提前招生录取的考生,不再参加6月份的普通高校招生统一考试和任何其他形式的录取。确需参加高考的,须向高考报名地县(市、区)招办提出书面申请,经批准后方可参加,但不再参加任何形式的录取。
第二十七条学校通讯地址:苏州市吴中区国际教育园南区致能大道189号,邮政编码:215104。
招生咨询电话:0512-66508089、66508090、66508099
招生传真:0512-66501080
招生监督电话:0512-66501191
招生监督邮箱:jijianchu sgmart.edu.cn
学校招生信息网址:https://zsjy.sgmart.edu.cn/
苏州工艺美术职业技术学院
2026年2月11日

