2026年江海职业技术学院提前招生简章
为深化高校招生录取制度改革,进一步拓宽优秀生源选拔渠道,切实维护考生合法权益,促进高职教育健康发展,根据教育部和江苏省教育厅有关文件精神,结合我校招生工作实际情况,坚持自主、自律原则,坚持公开、公平、公正、择优原则,坚持院校负责、江苏省教育考试院监督原则,规范提前招生各项工作和操作程序,特制定本简章。
一、学校基本情况
学校代码:1988
学校名称:江海职业技术学院
办学地点:江苏省扬州市扬子江南路5号
办学性质:民办普通高等学校
办学层次:专科
学习年限:三年
学校简介:
江海职业技术学院位于全国首批24座历史文化名城之一、联合国人居奖的扬州古运河畔,坐落在古扬子津故址。学校1999年经江苏省人民政府批准筹建,2004年经江苏省人民政府批准建立。校园占地近960亩,建筑面积23.42万平方米。
学校坚持立德树人根本任务,践行“厚德、笃学、敏行、毓秀”校训,立足扬州、面向江苏、辐射长三角,坚持质量立校、特色兴校、人才强校、文化润校,聚焦质量提升,聚力特色打造,紧紧围绕区域经济社会发展,统筹智能制造、智慧服务、低空经济、数字经济、人工智能等多学科专业共同发展。
二、招生专业、计划及收费标准
(一)招生专业(含专业名称、专业代码、学制等信息)及招生计划以省级招生主管部门核定为准。
(二)学费收费标准依据《省发展改革委省教育厅关于优化民办高校收费管理有关事项的通知》(苏发改收费发[2023]677号)文件,具体收费标准为:人文社科类专业15000元/生·学年、理工科类专业17000元/生·学年、艺术类专业18000元/生·学年。
(三)住宿收费标准依据《江苏省物价局江苏省财政厅江苏省教育厅关于高等学校社会化学生公寓收费管理暂行办法》(苏价费[2002]369号苏财综[2002]162号)文件,学生公寓收费标准为:四人间1500元/生·学年、六人间1200元/生·学年。住宿费政策如有调整,按新标准和要求执行。
(四)校测收费标准依据《关于进一步明确我省高校收费政策有关问题的通知》(苏价费[2007]423号)文件。
(五)收费标准最终以上级收费主管部门备案审批或出台的相关文件为准。
三、报名条件
(一)已参加2026年普通高考报名,且考生须参加普通高中学业水平语文、数学、外语、思想政治、历史、地理、物理、化学、生物、信息技术10门科目的合格性考试并取得成绩。
(二)考生需身体健康,符合教育部规定的相关专业的身体要求和《普通高等学校招生体检工作指导意见》要求。
(三)我校对合格性考试科目无要求。
(四)结合就业岗位需求,建议报考空中乘务专业的考生须满足男生身高172cm—183cm,女生身高162cm—173cm等要求。
四、报名时间与日程安排
(一)报名时间
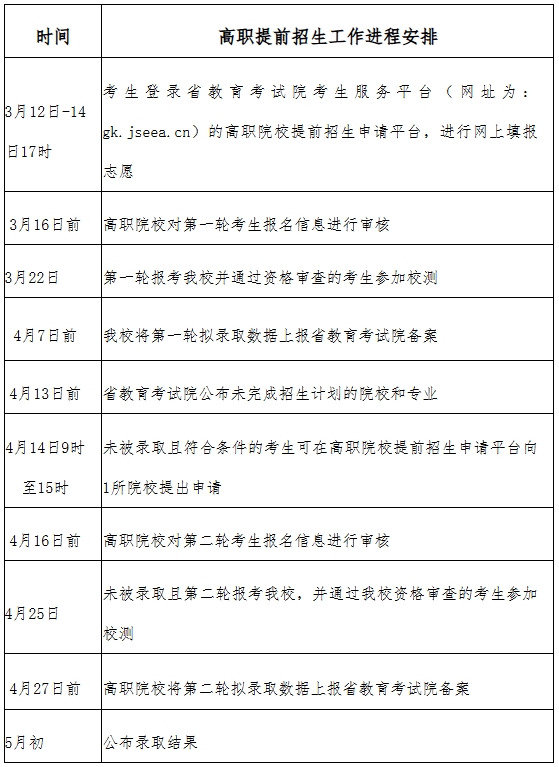
第一轮:2026年3月12日至14日(截止时间为3月14日17:00),考生须在规定的时间内登录省教育考试院考生服务平台(网址为:gk.jseea.cn)的高职院校提前招生申请平台,进行网上填报志愿。每个考生可向1所院校提出申请,可填报6个专业并明确专业调剂意向,并按院校招生简章的规定参加校测。
第二轮:2026年4月14日9:00至15:00,未被录取且符合条件的考生可在高职院校提前招生申请平台向1所院校提出申请,可填报6个专业并明确专业调剂意向,并按院校招生简章的规定参加校测。已完成公布计划的院校或专业不再进行第二轮招生录取。
注:2026年报考我校普通类专业和艺术类专业的考生须参加我校组织的校测。
(二)日程安排

备注:报名时间和考试时间安排如有调整,以江苏省教育考试院及学校官网发布的信息为准。
五、考核办法
报考我校的考生参加我校组织的校测,在省教育考试院指导与监督下,由学校统一组织实施。
(一)考试对象和时间
第一轮报考我校且符合报名条件,并通过资格审查的考生,考试时间为3月22日。
第二轮报考我校且未被其他院校录取,并通过我校资格审查的考生,考试时间为4月25日。
(二)考试方式与地点
报考我校普通类专业和艺术类专业的考生须参加职业适应性测试,形式为线下笔试,总分为100分。
报考我校空中乘务专业的考生须加试,形式为线下面试(合格/不合格)。
校测地点为江海职业技术学院(扬州市扬子江南路5号)。
(三)考试内容
职业适应性测试,侧重考查道德修养、思想素质、心理素质、科学素质、常识知识、人文素质、职业认知及价值取向等。
空中乘务专业面试主要内容为表达沟通、综合形象等方面。
具体安排将于3月16日后通过学校招生官网发布。
六、录取规则
我校对合格性考试科目无要求。
(一)考生须参加普通高中学业水平语文、数学、外语、思想政治、历史、地理、物理、化学、生物、信息技术10门科目的合格性考试并取得成绩。按照“合格+20分,不合格不计分”折算后计入录取总分。报考艺术类专业的考生须获得艺术类专业省统考分。
(二)普通类专业录取总分=10门合格性考试折算成绩+校测成绩+政策加分,对于符合录取条件的考生,按照“分数优先、遵循志愿”的原则,根据录取总分从高分到低分依次排序录取,如录取总分数相同,则依次按数学、语文、外语、校测成绩从高到低进行排序。如仍相同,按照综合素质评价择优录取。
我校空中乘务专业校测设有面试环节,仅限第一志愿填报该专业的考生参加。空中乘务专业录取总分=10门合格性考试折算成绩+校测成绩+加试(面试合格/面试不合格)+政策加分,未参加面试或面试不合格的考生不予录取空中乘务专业,按其他填报专业排序录取。
(三)艺术类专业录取总分=10门合格性考试折算成绩+艺术类专业省统考成绩+校测成绩+政策加分。对于符合录取条件的考生,按照“分数优先、遵循志愿”的原则,根据录取总分从高分到低分依次排序录取,如录取总分数相同,则依次按数学、语文、外语、校测成绩从高到低进行排序。如仍相同,按照综合素质评价择优录取。
(四)调剂录取安排在最后处理,优先安排可以满足专业志愿的考生,即专业志愿与调剂专业志愿分阶段处理。
(五)政策加分
1.在服役期间荣立二等功以上或被战区(原大军区)以上单位授予荣誉称号的退役军人可加20分。
2.烈士子女,加20分。
3.自主就业的退役士兵可加10分。
4.归侨、归侨子女、华侨子女和台湾省籍考生可加5分。
(六)根据江苏省考试院提供的考生合格性考试成绩、校测成绩、综合素质评价以及考生的政策加分情况,我校按照总分择优录取,全部满足考生第一专业志愿。
七、奖助贷政策
国家奖学金:面向特别优秀的学生,每年评选一次,奖励金额10000元/生。
国家励志奖学金:面向品学兼优的家庭经济困难学生,每年评选一次,奖励金额6000元/生。
国家助学金:面向家庭经济困难学生,每年评选一次,三个档次分别为2700元/生、3700元/生和4700元/生。
校设奖学金:面向学习成绩优良、表现积极的学生,每年评选一次,分别为一等奖学金(1600元/生)、二等奖学金(1000元/生)、三等奖学金(600元/生)、优秀学生干部奖(1000元/生)。
校设助学金:面向我校2026级正式录取的家庭经济困难学生,给予当年学费一定减免资助,保障学生顺利入学。
生源地信用助学贷款:被我校录取的学生凭《录取通知书》和其他相关证明材料,均可在当地办理生源地信用助学贷款,最高20000元/生·年。
八、监督机制
(一)学院纪检监察部门为提前招生的常设监督机构,全过程参与提前招生工作,实施监督。招生工作严格执行教育部关于在高校招生中实施“阳光工程”的各项要求,主动接受江苏省教育厅、江苏省教育考试院和社会各界的监督。
(二)招生录取工作在江苏省教育考试院统一领导下进行,由江海职业技术学院提前招考委员会具体负责组织实施。
九、招生违规处理
凡在提前招生中违规的考生及工作人员,按教育部令第33号《国家教育考试违规处理办法》处理。考生的违规情况将报江苏省教育考试院,记入高考诚信电子档案。
十、联系方式
咨询电话:0514-87579903、18952733218、18952733268、18952733460
监督电话:0514-87571289、18936486929
学院网址:http://www.jhu.cn
学院微信公众号:JHU_1999
邮编:225101
十一、本章程具体内容由江海职业技术学院招生处负责解释。
注:本文内容来源江海职业技术学院由江苏招生考试网团队(微信公众号:jszkwx)排版编辑,如有侵权,请及时联系管理员删除。
————————————————————————————————————
2026年高职提前招生即将开启,小编推荐大家使用【指点高职提前助手】查看各学校招生专业、招生计划、招录数据等,还包含独具针对性的高职提前招生试卷!功能非常便捷!
欢迎扫码体验↓↓




