2026年江苏财经职业技术学院提前招生简章
第一章总则
第一条为明确提前招生规范及要求,保证学校提前招生工作顺利开展,切实维护考生合法权益,依据《省教育厅关于做好2026年高职院校提前招生改革试点工作的通知》等有关要求,结合我校招生工作实际,制订本章程。
第二条学校全称:江苏财经职业技术学院;办学地址:淮安市清江浦区枚乘东路8号;招生代码:1352。
第三条学校简介:江苏财经职业技术学院是省属公办全日制普通高等学校,省级示范性高等职业院校,江苏省中国特色高水平高职学校建设单位,江苏财经职业教育集团理事长单位,教育部示范性职业院校教育集团培育单位、全国高职院校创新创业教育工作先进单位、江苏省高校毕业生就业工作先进集体、江苏省智慧校园示范校。目前在校生一万余人,招生专业30余个。
第四条凡被我校正式录取学生,在学校规定学习年限内,修完教育教学计划规定内容,成绩合格,达到学校毕业要求的,颁发普通高校专科毕业证书,证书颁发学校:江苏财经职业技术学院。
第二章组织机构及职责
第五条学校提前招生工作接受上级教育行政及招生考试主管部门监督,在学校招生委员会领导下,由学生处、教务处等相关机构具体组织实施。
第六条学校提前招生工作坚持“公开、公平、公正”的原则,全面实施招生阳光工程,提前招生的每一个工作环节接受学校纪委再监督。
第三章招生计划
第七条根据学校人才培养目标定位、办学条件等实际情况,统筹考虑江苏高考报名人数等因素,综合分析近年提前招生计划及专业等情况,确定学校提前招生计划。本校本年度提前招生专业(含专业名称、专业代码、学制等信息)及招生计划以省级招生主管部门核定为准。
第四章报名考试
第八条报名条件
1.考生须参加2026年普通高考报名,且参加普通高中学业水平语文、数学、外语、思想政治、历史、地理、物理、化学、生物、信息技术10门科目的合格性考试并取得成绩。10门合格性考试科目中,须有8门及以上达到合格。
2.报考高速铁路客运服务专业的考生除具备第八条1外,建议具备以下条件:女性净身高162cm以上,男性净身高172cm以上。毕业后如从事相关行业,须满足《列车员国家职业标准》要求。
第九条体检要求:考生身体状况按《普通高校招生体检工作指导意见》及相关规定要求执行。新生入校后将进行体检复查,不合格者,取消入学资格。
第十条报名
1.报名形式:网上报名(网址:gk.jseea.cn)。
2.报名时间:第一轮3月12-14日、第二轮4月14日。
3.报名程序:由考生本人在上述规定时间内登录江苏省教育考试院门户网站进行网上报名。
第十一条考核
1.考核组织:
(1)报名考生须参加我校组织的校测。
考试方式:笔试。
考试内容:包括文化测试和职业适应性测试两个部分。其中文化测试考核高中阶段语文、数学、外语(英语);职业适应性测试考核信息技术、考生的逻辑思维能力及职业倾向性等相关知识。
考试费用:校测费用为60元(考试费用按照苏价费【2007】423号文件有关规定收取),关注学校微信公众号进行网上支付。
考试时间及地点:第一轮考试时间为2026年3月21日;第二轮考试时间为4月18日;考试地点为江苏财经职业技术学院。
(2)报考高速铁路客运服务专业的考生须参加学校组织的专业面试,面试合格方可录取在相应专业,面试时间及面试方案另行公布。
2.考核分值:
(1)校测分值:
语文、数学、外语(英语)三门分值分别为60分,职业适应性测试分值为20分,总分200分。
(2)折算分值:以江苏省普通高中学业水平合格性考试结果为赋分依据,折合总分300分。具体赋分办法见下表:

第十二条违规处理
对校测违规的考生视情节轻重,报上级主管部门备案,直至取消录取资格。对违规的工作人员,按教育部令第33号《国家教育考试违规处理办法》处理。
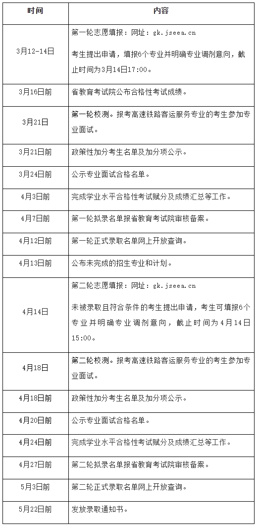
第十三条日程安排
报名、考试等日程安排详见下表。

第五章录取规则
第十四条加分政策
1.烈士子女,录取时加20分。
2.在服役期间荣立二等功以上或被战区(原大军区)以上单位授予荣誉称号的退役军人,录取时加20分。
3.归侨、华侨子女、归侨子女和台湾省籍考生(含台湾户籍考生),录取时加5分。
4.自主就业的退役士兵,录取时加10分。
第十五条录取规则
1.考生录取总分=考生学业水平合格性考试折算分数+校测分数+政策加分。
2.根据招生计划和考生录取总分,择优录取。
3.坚持公平、公正、公开的原则,依据考生录取总分采取“分数优先”的方式确定考生录取专业。
4.同分考生首先参考学业水平合格性考试合格门数,合格门数越多排名越靠前,如遇合格门数相同,则以语数、语文、数学、外语合格顺序排序,再相同则依次参考校测语文、数学、外语、职业适应性测试成绩排序,如仍相同,由学校招生领导小组综合考虑,择优录取。
5.调剂录取安排在最后处理,优先安排可以满足专业志愿的考生,即专业志愿与调剂专业志愿分阶段处理。学校按照从高分到低分的顺序,同步处理调剂专业志愿,在不能满足考生专业志愿的情况下,对于服从专业调剂的考生直接安排专业,即专业志愿与调剂专业志愿不设分数级差。
第六章其他
第十六条拟录取名单报省教育考试院审核批准后,在学校招生信息网公布,考生可登录https://zs.jscj.edu.cn查询录取结果。
第十七条学生学费根据经江苏省物价部门核定的标准(依据苏价费〔2014〕136号)按学年收取(币种:人民币):文科类专业4700元,工科类专业5300元,艺术类专业6800元。
第十八条《江苏省物价局江苏省财政厅江苏省教育厅关于印发<高等学校社会化学生公寓收费管理暂行办法>的通知》(苏价费〔2002〕369号、苏财综〔2002〕162号)要求,学生公寓按不同住宿条件核收住宿费为每学年人民币800-1500元。住宿费标准如有调整,具体收费标准以省发改委省教育厅出台的相关文件为准。
第十九条奖励与助学
1.奖学金设有:国家奖学金(10000元/人•年)、国家励志奖学金(6000元/人•年)、校设奖学金(600-1600元/人•年)以及翔宇励志奖学金等系列奖(助)学金。
2.对家庭经济困难学生,学校通过国家助学金(2700-4700元/人•年)、学校困难补助、勤工助学、求职补贴等多种途径予以资助。
3.为家庭经济特别困难的新生开通“绿色通道”。
4.家庭经济特别困难的学生可申请生源地信用助学贷款。
第七章附则
第二十条按规定,已被我校提前招生录取的考生,不再参加6月份的普通高考和任何其他形式的录取。确需参加高考的,须向高考报名地的县(市、区)招生考试机构提出书面申请,经批准后方可参加,但不得再参加录取。
第二十一条咨询方式
1.现场咨询:考生可到学校学生处进行现场咨询。
2.电话咨询:400-883-2686(免长途话费)。
3.网上咨询:https://zs.jscj.edu.cn。
4.Q Q咨询:953301578。
第二十二条监督电话:0517-83858866;监督邮箱:jw@jscj.edu.cn。
第二十三条本章程由江苏财经职业技术学院学生处负责解释
注:本文内容来源江苏财经职业技术学院,由江苏招生考试网团队(微信公众号:jszkwx)排版编辑,如有侵权,请及时联系管理员删除。
————————————————————————————————————
2026年高职提前招生即将开启,小编推荐大家使用【指点高职提前助手】查看各学校招生专业、招生计划、招录数据等,还包含独具针对性的高职提前招生试卷!功能非常便捷!
欢迎扫码体验↓↓




