江苏城乡建设职业学院2026年高职提前招生简章
第一章总则
第一条为贯彻落实《国务院关于深化考试招生制度改革的实施意见》(国发〔2014〕35号)和江苏省高等学校招生委员会《关于印发江苏省高等职业院校考试招生制度改革实施方案的通知》(苏招委〔2019〕3号)精神,根据江苏省教育厅《省教育厅关于做好江苏省2026年高职院校提前招生改革试点工作的通知》(苏教考函〔2026〕1号)相关要求,结合学校实际情况,制定本章程。
第二条学校全称:江苏城乡建设职业学院。学校国标代码14543,江苏省内代码1255。
学校隶属于江苏省住房和城乡建设厅,是江苏省中国特色高水平高职学校建设单位,曾被授予“全国职业教育先进单位”、“国家技能人才培育突出贡献单位”、“全国绿色建筑创新奖一等奖”、“全国高职院校学生发展指数100强”和省属高校高质量发展综合考核“争先进位奖”等荣誉称号。
第三条学校地址:江苏省常州市殷村职教园和裕路1号。
第四条办学层次:高职(专科)。
第五条办学类型:普通高等教育。
第六条颁发学历的学校名称为:江苏城乡建设职业学院。对在学校规定学习年限内达到所在专业毕业要求的学生,颁发普通高等学校高职(专科)毕业证书。
第二章组织机构及职责
第七条学校招生工作领导机构是江苏城乡建设职业学院招生委员会。
第八条学校招生工作组织实施机构是江苏城乡建设职业学院招生委员会办公室(招生就业处)。
第九条学校招生工作实行上级教育主管部门、内部和第三方监督机制,在监督部门的监督下进行,同时接受社会各界监督。
第三章招生计划
第十条根据学校人才培养目标、办学条件等实际情况,统筹考虑省内高考报名人数等因素,综合分析,经审核后,确定学校省内高职提前招生计划。本校本年度提前招生专业(含专业名称、专业代码、学制等信息)及招生计划以省级招生主管部门核定为准。
第四章报名考试
第十一条报名条件
1.江苏省内考生已参加2026年普通高考报名,且必须参加语文、数学、外语、思想政治、历史、地理、物理、化学、生物、信息技术10门科目的普通高中学业水平合格性考试并取得成绩,同时满足下列条件:
(1)报考普通类专业,10门合格性考试成绩中“合格”科目需6门及以上;
(2)报考艺术类专业,10门合格性考试成绩中“合格”科目需5门及以上,并须参加江苏省艺术类专业省统考(美术与设计类)且取得成绩;
第十二条报名方式
申请形式:网上申请。
申请网址:考生登录江苏省教育考试院考生服务平台(网址:gk.jseea.cn)的高职提前招生申请平台。
第十三条志愿填报要求
考生根据普通高中学业水平合格性考试成绩,结合报考条件和专业计划等,向学校提出申请,可填报6个专业并明确专业调剂意向。
第十四条报名考试日程安排
3月12日至14日(截止时间为3月14日17:00),考生进行第一轮志愿填报;3月21日,考生参加校测;3月25日,在招生信息网上公布第一轮拟录取考生名单;4月7日前,将拟录取数据上报江苏省教育考试院备案。
4月14日9:00至15:00,考生进行第二轮志愿填报;4月25日,考生参加校测;4月26日,在招生信息网上公布第二轮拟录取考生名单;4月27日前,将拟录取数据上报江苏省教育考试院备案。
若学校招生计划第一轮完成,则不再进行第二轮。
第十五条考核办法
所有考生必须参加校测,校测以笔试形式进行,满分为300分。有关校测详细信息详见江苏城乡建设职业学院招生信息网(网址:https://zsw.jscc.edu.cn/)《江苏城乡建设职业学院2026年提前招生校测实施方案》(附件1)。
第十六条高职提前招生各专业不限制考生应试的外语语种,但学校仅提供英语和日语作为公共外语课程。
第十七条监督机制
纪委办公室为学校高职提前招生的常设监督机构,全过程参与高职提前招生工作,并对其实施监督。招生工作将严格执行教育部关于在高校招生中实施“阳光工程”的各项要求,主动接受江苏省教育厅、江苏省教育考试院和社会各界的监督,学校纪委办公室的举报电话为:0519-69872179。
第十八条违规处理
凡在高职提前招生中违规的考生及工作人员,一经查实,依据《国家教育考试违规处理办法》(教育部令第33号)和《普通高等学校招生违规行为处理暂行办法》(教育部令第36号)等规定严肃处理。对于存在作弊行为的考生,取消其高职提前招生录取资格;已经被录取或者入学、注册学籍的,取消录取资格或者入学资格、学籍。涉嫌犯罪的,由司法机关依法追究刑事责任。
第五章录取规则
第十九条录取工作在江苏省教育考试院统一领导下,由学校招生委员会办公室(招生就业处)负责组织实施。录取控制线根据学校招生计划数、考生总分等综合确定,分别按以下规则录取:
1.普通类:总分=校测分数+政策加分
从职业适应性测试成绩30分以上(不含30分)的考生中,依据校测总分从高到低进行录取,如总分相同,依次比较考生的数学成绩、语文成绩、职测成绩,择优录取;如仍同分,则根据考生的综合素质评价择优录取。
2.艺术类:总分=校测分数×50%+江苏省美术类专业省统考分数×50%+政策加分从职业适应性测试成绩30分以上(不含30分)的考生中,依据校测总分从高到低进行录取,如总分相同,依次比较艺术类专业省统考成绩、数学成绩、语文成绩、职测成绩,择优录取;如仍同分,则根据考生的综合素质评价择优录取。
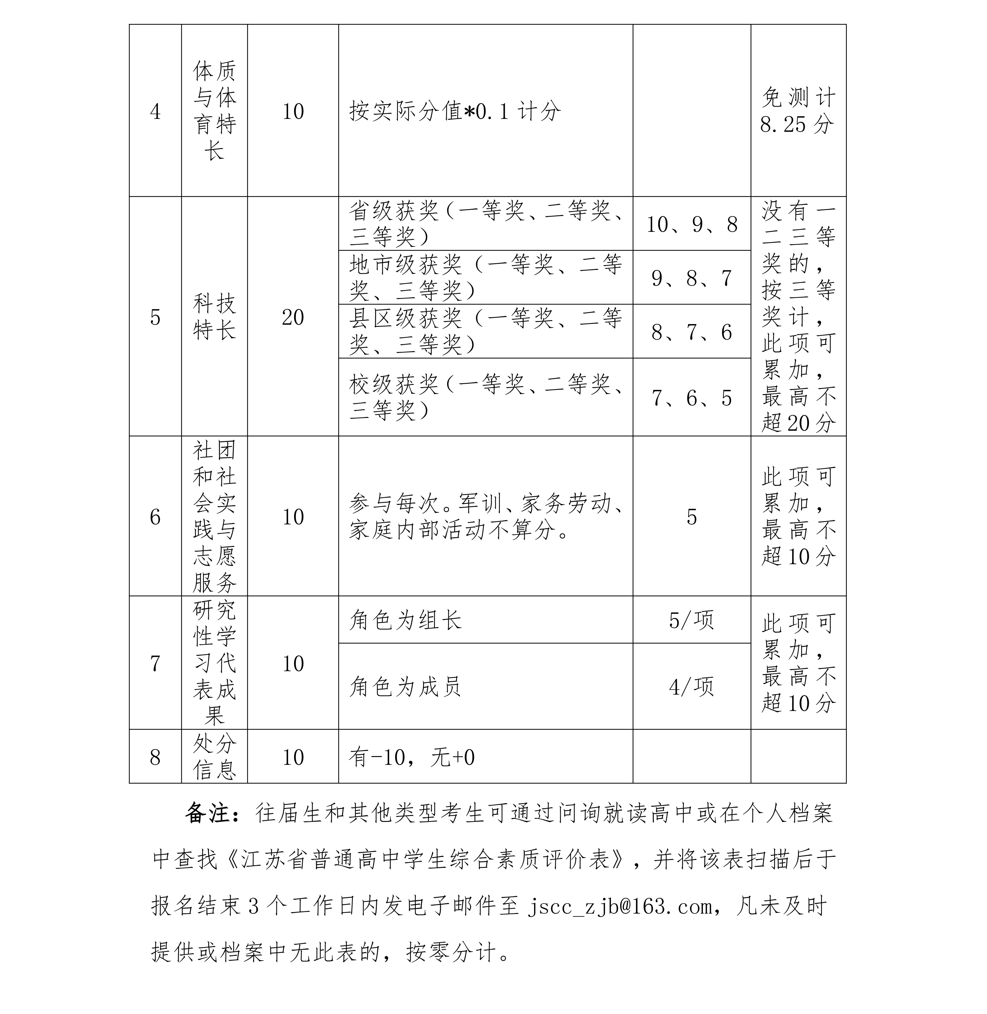
调剂录取安排在最后处理,优先安排可以满足专业志愿的考生,即专业志愿与调剂专业志愿分阶段处理。考生综合素质评价的认定和折算办法详见江苏城乡建设职业学院招生信息网(网址:https://zsw.jscc.edu.cn/)《江苏城乡建设职业学院<江苏省普通高中学生综合素质评价表>评分标准表》(附件2)。
第六章其他
第二十条学校向考生提供成绩复核服务,如考生对校测成绩有异议,可在拟录取名单公布后3个工作日内持身份证、准考证以书面形式(包含必要信息,如考生姓名、准考证号、身份证号、所查科目及具体理由等)向学校招生委员会办公室(招生就业处)提出成绩复核申请。
第二十一条学校录取的高职提前招生考生,经江苏省教育考试院审核批准后,由学校寄发录取通知书。
第二十二条学校根据经江苏省物价部门核准的标准(苏价费〔2007〕423号)收取校测费60元/生。
第二十三条学校根据经江苏省物价部门核准的标准(苏价费〔2014〕136号)按学年收取学费(币种:人民币)。文科类专业4700元/学年,理科类专业5300元/学年,艺术类专业6800元/学年。
第二十四条学校根据经省物价部门核准的标准(苏价费〔2020〕369号和苏财综〔2002〕162号)按学年收取公寓住宿费(币种:人民币)。四人间1200元/年/生,六人间1000元/年/生,八人间700元/年/生。住宿费标准如有调整,具体收费标准以江苏省有关部门出台的相关文件为准。
第二十五条学校建立奖、勤、助、贷、减、补、帮等多种形式的奖励、资助和帮扶体系,统筹来自政府、社会、学校等不同渠道的资源,对成绩优秀学生、贫困学生进行多渠道、多途径奖励、资助和帮扶。
1.国家奖学金:10000元/年。
2.国家励志奖学金:6000元/年。
3.国家助学金:2700-4700元/年。
4.学校奖学金:1000-6000元/年。
5.企业奖学金及其他类别的奖学金:1000-3000元/年。
6.学费减免:建档立卡贫困学生。
7.勤工俭学:学校为学生提供校内勤工俭学岗位。
8.生源地信用助学贷款:贷款额度为最高20000元/年,录取新生凭借通知书、毕业高中证明,可到当地办理生源地信用助学贷款。
第七章附则
第二十六条高职提前招生是国家授权在普通高考前完成组织考试录取的一种方式。根据江苏省教育考试院的规定,已被高职提前招生录取的考生将不再参加6月份的普通高考及任何其他形式的录取。如考生确需参加高考,须向高考报名地县(市、区)招办提出书面申请,经批准后方可参加,但不得再参加任何形式的录取。
第二十七条新生入学后,学校将进行入学资格审查,审查不合格者,根据相关要求和规定,取消其入学资格或取消学籍。
第二十八条联系方式招生咨询电话:400-1600-136、0519-69872133、69872118
招生邮箱:jscc_zjb@163.com
学校网址:http://www.jscc.edu.cn
学校招生网址:http://zsw.jscc.edu.cn
招生监督电话:0519-69872179
学校通讯地址:江苏省常州市钟楼区殷村职教园和裕路1号
邮编:213147
第二十九条本章程具体内容由江苏城乡建设职业学院招生委员会办公室(招生就业处)负责解释。






注:本文内容来源江苏城乡建设职业学院,由江苏招生考试网团队(微信公众号:jszkwx)排版编辑,如有侵权,请及时联系管理员删除。
————————————————————————————————————
2026年高职提前招生即将开启,小编推荐大家使用【指点高职提前助手】查看各学校招生专业、招生计划、招录数据等,还包含独具针对性的高职提前招生试卷!功能非常便捷!
欢迎扫码体验↓↓




