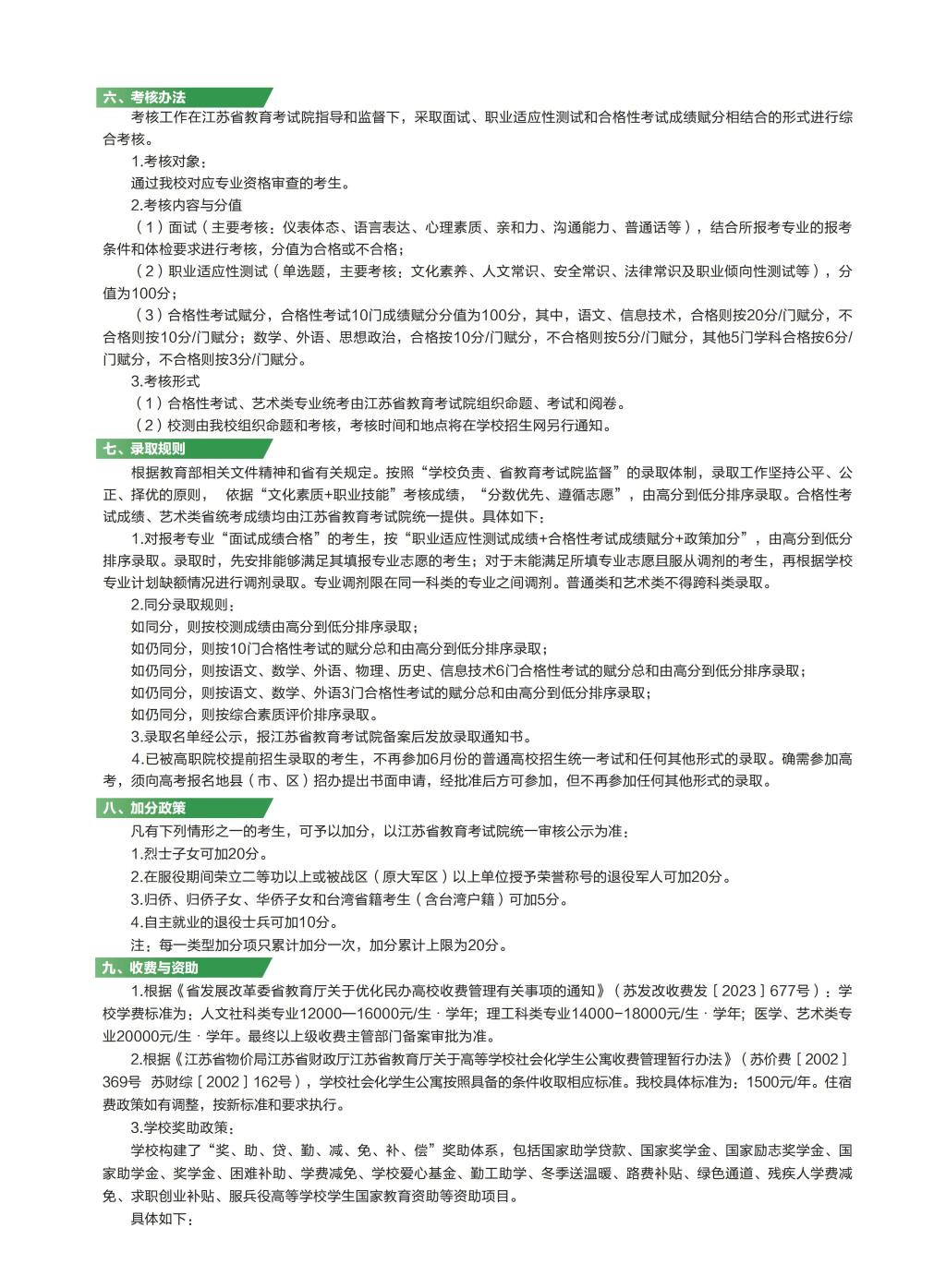
钟山职业技术学院2026年江苏高职提前招生报考指南






注:本文内容来源钟山职业技术学院,由江苏招生考试网团队(微信公众号:jszkwx)排版编辑,如有侵权,请及时联系管理员删除。
————————————————————————————————————
2026年高职提前招生即将开启,小编推荐大家使用【指点高职提前助手】查看各学校招生专业、招生计划、招录数据等,还包含独具针对性的高职提前招生试卷!功能非常便捷!
欢迎扫码体验↓↓



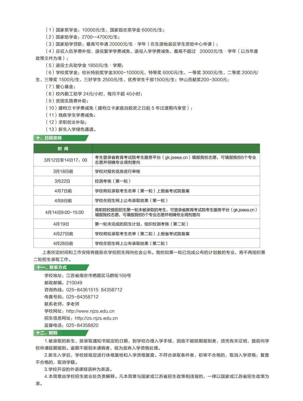
钟山职业技术学院2026年江苏高职提前招生报考指南






注:本文内容来源钟山职业技术学院,由江苏招生考试网团队(微信公众号:jszkwx)排版编辑,如有侵权,请及时联系管理员删除。
————————————————————————————————————
2026年高职提前招生即将开启,小编推荐大家使用【指点高职提前助手】查看各学校招生专业、招生计划、招录数据等,还包含独具针对性的高职提前招生试卷!功能非常便捷!
欢迎扫码体验↓↓


