一直以来,大学是知识创新的主体。然而如今,这个认知正在被迅速颠覆。
从硅谷的科技巨头开始绕过博士,直接用自己的大模型训练AI研究员,到深度求索用开源模型证明,顶尖的AI突破可以诞生在杭州的创业公寓里,而非某所常春藤的实验室——传统大学在应对敏捷性、适应性等方面遭遇重重考验。
人们不禁追问:AI时代,“大学的价值”究竟是什么?
面对突飞猛进的技术革命,“第四代大学”的概念悄然崛起——它指向一批正在探索中的新型研究型大学。他们力图弥补传统大学弊端,走“小而精”之路,成为承载原创性、突破性创新的先锋。
近年来,在山东、广东、浙江这些人们认知中高考难度较大、名校较少的省份,“第四代大学”被当地政府高度重视,纳入高等教育规划。例如,康复大学、宁波东方理工大学、大湾区大学分别在山东、浙江、广东久经筹备之后正式揭牌,空天信息大学正在山东筹建。2025年浙江杭州市官方筹建钱塘大学,一所400亿的新大学即将加入新型研究型大学的队伍。
拆除从大学到社会的围墙
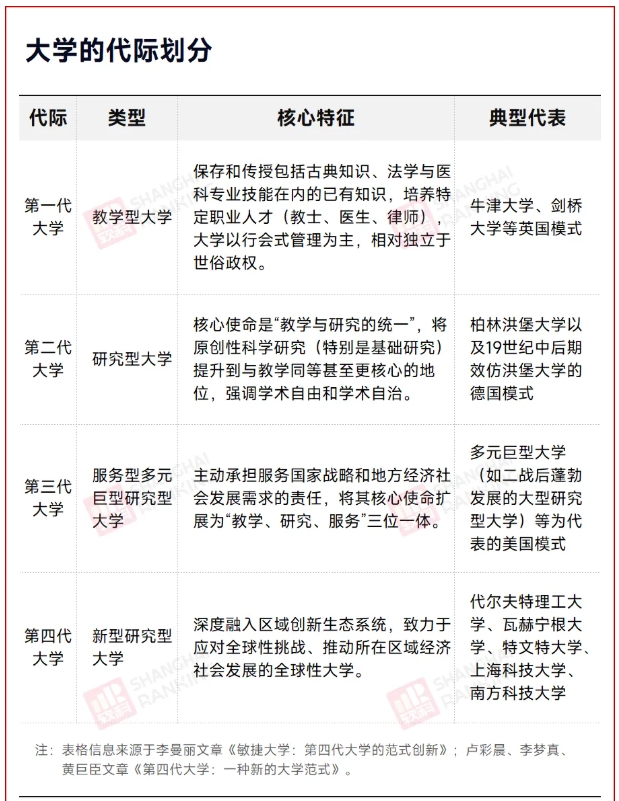
“第四代大学”由波兰学者克里斯托夫·帕沃夫斯基(Krzysztof Pawłowski)于2009年首次提出。他认为,“第四代大学”是一种通过外部举措改变所处环境,同时改变大学自身,并对区域发展产生重大影响的新型大学模式。
从大学发展代际脉络来看,第四代大学则更注重自身与区域发展、企业、政府、公众的协同关系。其核心特征在于强调外部公共使命,把握使命驱动、挑战导向,与国家战略、区域经济、社会挑战的实际需求保持一致,更强调大学的公共价值和社会价值。

全球范围内,大学正面临财务不稳定引发的职员裁减、招聘取消、晋升暂停、项目关闭、院系撤销等内部危机。2024年,荷兰政府宣布大幅削减高等教育与科研补贴经费,英国大学同样正在面临经济形势引发的办学挑战。同年,荷兰埃因霍温大学等发布公告,将第四代大学定义为“深度融入区域创新生态系统,致力于应对全球性挑战、推动所在区域经济社会发展的全球性大学”。
目前,国外已有一些先行者进行探索。
荷兰埃因霍温理工大学以“区域创新生态的嵌入式核心”为定位,彻底打破“校园围墙”,将校区与埃因霍温高科技园区(全球半导体产业重镇)深度绑定:近80%的院系与园区企业(如ASML、飞利浦)共建联合研究中心,这些中心直接布局在园区内,与企业生产线仅一步之遥,教师可同时担任企业技术顾问,学生实习率达100%且60%直接进入合作企业。
丹麦技术大学践行协同创新理念,与政府、企业、社会共同服务区域发展。在培养学生方面,提供真实案例,将校园作为现场实验室、提供实习机会;在企业协作方面,通过共同资助研究、委托研究等方式开发新产品、优化生产;在政府协同方面,通过咨询、监测、提供知识与实验室资源,为科学决策提供依据。
慕尼黑工业大学将以社会为中心的理念融入教学、研究与创新中。在项目活动中,学生学习如何利用不同学科的知识与技能,在课堂之外为社会问题制定有价值的解决方案;在公共科学实验室中,探索科学技术塑造社会的方式,以及社会如何影响参与式实验室的建设与研究工作。
代尔夫特理工大学将大学校园打造为创新创业空间。鼓励学生参加创业中心开设的选修课程、研讨会等活动,举办影响力竞赛等创业大赛,建立欧洲最大的科技孵化器与创业社区。鼓励学生将课堂教学项目转化为改变城市生活和解决现实挑战的初创企业。
无论是拆除大学物理空间上的围墙,还是将大学的教研融入社会之中,亦或是把创新创业空间搬进大学,拆掉信息流动意义上的围墙,本质都在不断缩短大学与社会之间的距离,这是“第四代大学”最鲜明的特点。
用一艘“快艇”,趟一条新路
宁波东方理工大学校长陈十一认为,新型研究型大学追求“更好地创新”和产生“对社会更直接的影响力”。他说,“传统大学在我心目中像航空母舰,掉头不容易;新型研究型大学就是快艇,为国家探索摸索出一条新的道路。这种‘快艇’般的灵活性,正是应对瞬息万变的科技浪潮的独特优势。”
中国建立新型研究型大学,既是应对全新技术革命的时代挑战,也是为国家培养原创性、突破性创新的顶尖人才,打破原有体制滞后、专业壁垒,解决产学分离等问题,为建设高水平科技自主自强国家提供战略高地。
2020年,习近平总书记第一次向社会公开提出要发展新型研究型大学。
2026年,中国至少有10所新型研究型大学正在筹建或建设,包括南方科技大学、深圳理工大学、大湾区大学、福耀科技大学、宁波东方理工大学、上海科技大学、西湖大学、康复大学、空天信息大学、钱塘大学。
一方面,这得益于南科大、上科大、西湖大学等先行者的经验迁移;另一方面,这批“第四代大学”坐落在我国发展最活跃的经济圈,与当地民营企业、产业深度融合,为产学研一体化提供了现实场景和资金支持。同时,地方政府在资金、政策、场地等方面给予大力支持。

2025年10月,在第一届新型研究型大学建设发展圆桌论坛上,深圳理工大学校长樊建平表示,“我们目前希望有9所高校可以建立联盟,在教育、访问、访学、人才培养方面紧密结合,变成一个虚拟大学,覆盖中国经济活动最强的地区。”
从办学模式看,这些高校以“高起点、小而精、专业交叉、产教融合”为核心特征,专业设置聚焦在新工科领域,侧重打破专业壁垒,多学科跨界融合与问题导向。这和传统高校先建院系再找应用场景的学科布局逻辑完全不同,而是以“问题”为锚点反向搭建学科体系。
南方科技大学重点布局量子科学、材料基因组、智能制造等新兴交叉领域,建立了11个重大科研平台。从新一代信息技术到高端医疗器械,从新能源新材料到合成生物、脑科学等未来产业,深圳理工大学的每一个学院几乎都能在深圳“20+8”产业集群的版图中找到坐标。大湾区大学不仅为每一名学生配备有学术导师,还有来自华为、OPPO等大湾区龙头企业的企业导师。
在长三角经济带,上海科技大学聚焦物质、生命、信息科学与技术前沿,西湖大学专攻基础前沿科技研究,力争实现重大原创突破与核心技术攻关、培育拔尖人才,宁波东方理工大学则重基础研究、强前沿交叉与工程技术,服务宁波“制造强市”升级。
由此可见,“第四代大学”从诞生之初就融入区域创新发展生态,长在产业经济的根脉上,与企业、政府、公众充分互动,形成“四螺旋”模式,从而落地生根,发展壮大。
福耀科技大学校长王树国认为,当一场新的技术革命来临,当社会要发生颠覆性的改变,当我们对人类社会未来的走向还不太清晰,但是伴随着这场新技术革命,我们深知它要发生深刻变化的时候,新型研究型大学便应运而生。
深圳理工大学校长樊建平认为,我国传统高校过去几十年培养了世界上人数最多的工程师队伍,助力国家40多年走完了西方200多年的发展道路。但在培养“0-1”的拔尖创新领军人才方面,仍有提升空间。这些“小而精”大学的前沿实践,将为传统大学的转型提供宝贵借鉴。
目前,多地政府报告中出台筹建新型研究型大学。2025年11月,海南省政府明确提出,推动新设1—2所新型研究型大学;2026年初,长沙市政府工作报告明确“积极推动长沙文化科技大学建设”,定位为新型研究型大学...
“第四代大学”不是替代传统高校,而是在前三代大学的基础上,长出新枝桠。它立足区域产业与人才发展需求,汇聚社会、企业、公众、高校的力量,走出一条学科高度聚焦,专业复合交叉,产业深度融合的新道路,促进中国高教版图更加多元立体。
东风吹醒大地,沃土孕育新芽,更多“第四代大学”正在中国城市群崛起。
注:本文内容来源软科,由江苏招生考试网团队(微信公众号:jszkwx)排版编辑,如有侵权,请及时联系管理员删除。

