泰州职业技术学院2026年提前招生简章
第一章总则
第一条为保证招生工作的顺利进行,规范招生行为,切实维护考生合法权益,根据《中华人民共和国教育法》《中华人民共和国高等教育法》《中华人民共和国职业教育法》等和教育部有关招生规定以及相关招生各省(自治区、直辖市)的招生政策,结合我校实际,制定本章程。
第二条本章程适用于我校高职提前招生批次招生工作。
第三条学校全称:泰州职业技术学院,学校标识代码:4132012106,江苏省招生代码:1431。学校性质:公办普通高等院校,招生层次:高职(专科),办学类型:高等职业技术学院,办学地址:江苏省泰州市医药高新区天星路8号。对在学校规定学习年限内达到所在专业毕业要求的学生,颁发全日制普通专科毕业证书。
第四条学校简介:我校坐落在国家级医药高新区——泰州中国医药城,是江苏省第一所冠名“职业技术学院”公办高校,具有68年办学历史,是江苏省中国特色高水平高职学校建设单位、省级示范性高职院校、省文明校园、省高校毕业生就业工作先进集体。占地面积1081亩,设施先进、环境优美,是一流的现代化高职学校。
第二章组织机构及职责
第五条学校提前招生工作的领导机构是学校招生委员会,提前招生工作组织实施机构是学校招生办公室,招生录取工作在江苏省教育厅及教育考试院统一领导下进行。
第六条学校纪检部门全过程监督提前招生工作。严格执行教育部关于在高校招生中实施“阳光工程”的各项要求,主动接受江苏省教育厅、江苏省教育考试院和社会各界的监督。
第三章招生计划
第七条根据学校人才培养目标、办学条件等实际情况,学校编制2026年提前招生专业及计划。本校本年度提前招生专业(含专业名称、专业代码、学制等信息)及招生计划以省级招生主管部门核定为准。
第四章报名考试
第八条招生条件:江苏省内已参加2026年全国普通高等学校统一招生考试报名的应、往届毕业生,并取得省教育考试院统一组织的语文、数学、外语、物理、化学、生物、思想政治、历史、地理、信息技术10门科目的普通高中学业水平合格性考试成绩。其中,报考我校普通类专业合格性考试科目须达到7门及以上合格门数;报考艺术类专业合格性考试科目须达到5门及以上合格门数,报考艺术类专业还须有对应的艺术类省统考成绩;考生需身体健康,符合教育部规定的相关专业的身体要求和《普通高等学校招生体检工作指导意见》和《省教育考试院关于做好2026年普通高校招生体检工作的通知》(苏教考招〔2025〕30号)要求。报考护理、助产、康复治疗技术、药学、口腔医学技术专业,要求无色盲、色弱,助产专业建议女生报考;报考环境艺术设计、数字媒体艺术设计、广告艺术设计专业要求无色盲。
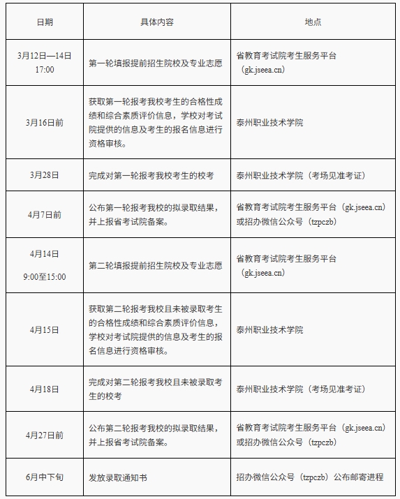
第九条报名及志愿填报日程安排:考生须在2026年3月12日—14日17:00(第一轮)、4月14日9:00至15:00(第二轮)登录省教育考试院考生服务平台(gk.jseea.cn)或我校门户网(www.tzpc.edu.cn)点击报名链接进入报名系统,按流程填报志愿(考生可以填报六个专业志愿和一个服从专业调剂志愿),具体日程安排如下表所示。

注:如果我校在第一轮已完成公布的计划数,将不再组织第二轮的招生录取工作。
第十条校考考核办法:文化素质校考以笔试的形式开展,主要为语文、数学、外语(英语或日语),包含职业适应性测试内容,由学校统一组织命题、考试和阅卷,满分为300分。其中,英语和日语科目按照考生高考报名的对应语种安排考试,其他语种统一按照英语安排考试。
报考普通类专业考生,须参加我校统一组织的文化素质校考,并以此成绩为依据,结合省合格性考试合格情况,划定学校及相关专业分数线。
报考艺术类专业考生,须参加我校统一组织的文化素质校考,结合对应的艺术类专业省统考成绩和省合格性考试合格情况,划定学校及相关专业分数线,无艺术专业省统考成绩考生无法参与我校艺术类专业的招生录取工作。
第十一条考试时间及地点:

注:以上考试均在泰州职业技术学院(江苏省泰州市医药高新区天星路8号),具体考场详见准考证。
第十二条我校各招生专业不限制考生应试的外语语种。
第十三条招生违规处理:凡在高职院校提前招生中违规的考生及工作人员,按《国家教育考试违规处理办法》(教育部令第33号)和《普通高等学校招生违规行为处理暂行办法》(教育部令第36号)等规定严肃处理。对于存在作弊行为的考生,取消其高职院校提前招生及当年高考录取资格;已经被录取或者入学的,由录取学校取消其录取资格或者学籍;涉嫌犯罪的,由司法机关依法追究刑事责任。
第十四条在报名时间、考试时间及其方式安排上,如有变化以省教育考试院及学校官网公布为准。
第五章录取规则
第十五条加分政策:凡有下列情形之一的考生,学校可予以政策性加分录取(同一考生如符合以下1至4条情形时,按照最高分加分录取):
1.烈士子女,录取时加20分投档;
2.在服役期间荣立二等功以上或被战区(原大军区)以上单位授予荣誉称号的退役军人,录取时加20分投档;
3.归侨、华侨子女、归侨子女和台湾省籍考生(含台湾户籍考生),录取时加5分投档;
4.自主就业的退役士兵,录取时加10分投档。
第十六条学校录取工作在省教育考试院指导下统一组织录取,遵从“公开、公平、公正、择优录取”的原则开展录取工作。
第十七条文化素质校考和艺术类的美术、音乐专业省统考成绩按原始分计入考生成绩;省合格性考试成绩按照科目合格情况折算成分数计入考生成绩,合格科目每门计10分、不合格科目不计分。
第十八条报考普通类专业考生成绩=文化素质校考成绩+省合格性考试成绩+政策性加分;
报考艺术类专业考生成绩=文化素质校考成绩+对应专业省统考成绩+省合格性考试成绩+政策性加分;
所有报考我校考生总成绩须达到160分(含省合格性考试计分和政策性加分等)才可以参与我校招生录取工作。
第十九条如对学校公布的校考成绩有质疑的,请考生本人在三天内(含成绩公布当日)到校书面提出申请,进行查分核验工作,其他申请途径均无效。
第二十条专业安排方法:分类划线,分数优先,遵循志愿。根据考生成绩和专业志愿顺序从高分到低分依次安排专业,如填报专业分数均不够,服从专业调剂的考生,可以调剂到其他未录满的专业,不服从调剂的考生则作退档处理。调剂录取安排在最后处理,优先安排可以满足专业志愿的考生,即专业志愿与调剂专业志愿分阶段处理。如部分专业在第一轮招生录取中计划已完成,将不再进行第二轮招生录取工作。
第二十一条对投档成绩相同考生的处理:如各类考生总分相同,则去除政策性加分后从高分往低分录取,如去除政策性加分后仍相同,报考普通类专业按照文化素质校考成绩的语文和数学之和、数学、外语分别从高分往低分依次录取;报考艺术类专业按照对应专业省统考成绩从高分往低分依次录取,如再相同则分别比较文化素质校考成绩、省合格性考试成绩,从高分往低分依次录取。
第二十二条预录取考生名单上报省教育考试院审核,审核通过后即为已录取状态,学校招办微信公众号将录取数据导入查询系统,考生可查询录取情况。
第六章其他
第二十三条相关考试费用按照苏价费〔2007〕423号文规定的标准执行,文化素质校考费用60元/生,考生需提前登录网上缴费平台缴费。
第二十四条根据江苏省物价局江苏省财政厅印发的《关于公办高等学校学费标准等有关问题的通知》(苏价费〔2014〕136号)按学年收取费用(币种:人民币)文科类专业4700元;工科类专业5300元;艺术类专业6800元;医药卫生类专业6200元。学校依据江苏省高等学校收费管理暂行办法(苏价费〔2006〕319号)办理学生因各种原因产生的退费。
第二十五条根据江苏省物价局江苏省财政厅江苏省教育厅关于印发《高等学校社会化学生公寓收费管理暂行办法》的通知(苏价费〔2002〕369号苏财综〔2002〕162号),住宿费根据住宿条件不同收取住宿费每生每学年人民币800元-1200元标准不等,住宿由学校统一安排。高校学生宿舍收费政策如有调整,按新标准和要求执行。
第二十六条学校奖助体系完备,“奖、助、贷、补、勤、减、免”等多种方式解决学生经济困难。设有国家奖学金(10000元/生)、国家励志奖学金(6000元/生)、国家助学金(2700-4700元/生)等各类奖助学金,符合相关条件的可以申请国家助学贷款或者申请建档立卡减免学费,经济困难学生在校内就餐给予补助,校内设置勤工助学岗位,鼓励经济困难学生通过勤工俭学解决生活困难。
第七章附则
第二十七条高职提前招生是省考试院组织合格性考试,学校组织校考的一种录取方式,已被高职提前招生录取的考生,不再参加六月份的普通高校招生统一考试及其他任何形式的录取。如确需参加高考,须向高考报名地县(市、区)招办提出书面申请,经批准后方可参加,但不得再参加任何形式的录取。
第二十八条高职提前招生的考生入校后进行体检和入学资格初查,体检不合格或资格初查不合格者,学校将取消其入学资格;新生入学三个月内,学校将组织学生入学资格复查,复查不合格者,取消学籍。
第二十九条考生须对所提供的相关材料真实性负责,如经查实为弄虚作假者,取消其录取资格,责任由考生自负。
第三十条我校以往有关高职提前招生的工作政策、规定如与本章程相冲突,以本章程为准,原政策、规定即时废止;如遇国家法律、法规、规章和上级有关政策变化,以变化后的规定为准。
第三十一条学校通讯地址:江苏省泰州市医药高新区天星路8号。邮政编码:225300;招生办网址:http://zs.tzpc.edu.cn;QQ群:547728721;QQ:1666395168;微信公众号:tzpczb;咨询电话:0523-86055000、15751155055;招生监督电话:0523-86055000、86664025;邮箱:zsb@tzpc.edu.cn。
第三十二条本校郑重提醒未与任何机构合作,本章程及其他未尽事宜由泰州职业技术学院招生办公室负责解释。
注:本文内容来源泰州职业技术学院,由江苏招生考试网团队(微信公众号:jszkwx)排版编辑,如有侵权,请及时联系管理员删除。
————————————————————————————————————
2026年高职提前招生即将开启,小编推荐大家使用【指点高职提前助手】查看各学校招生专业、招生计划、招录数据等,还包含独具针对性的高职提前招生试卷!功能非常便捷!
欢迎扫码体验↓↓



