江苏安全技术职业学院2026年江苏高职提前招生简章
第一章总则
第一条为保证招生工作的顺利进行,规范招生行为,切实维护考生合法权益,根据《省教育厅关于做好江苏省2026年高职院校提前招生改革试点工作的通知》(苏教考函〔2026〕1号)精神,结合我校实际,制定本招生简章。
第二条本简章适用于我校江苏省高职提前招生批次的全日制普通类、艺术类(专科)招生工作。
第三条学校全称:江苏安全技术职业学院。
学校办学地址:江苏省徐州市。云龙校区,地点为徐州市云龙区铜山路381号;贾汪校区,地点为徐州市贾汪区大学路1号。
第四条学校简介
江苏安全技术职业学院是华东地区唯一以安全类专业为特色、技术类专业为主体的省属公办全日制高校。
学校秉承“修德砺志博学立新”的校训精神,全力对接产业,深耕特色,形成了“安全和机电”为双主体、“新能源和信息安全”为双翼的办学格局,拥有3个省高水平专业群。坚持打造安全特色,领办了江苏省安全应急职业教育联盟、徐州市淮海先进制造职业教育集团,拥有3个国家级、7个省级人才培养基地,是首个省消防应急科普教育基地、江苏安全应急技术培训基地、省应急安全虚拟仿真实训基地、省卫生监督执法实训基地、省级安全应急装备实训基地。入选工信部“应急安全”专精特新产业学院,被认定为首批“江苏省安全生产教育培训示范职业院校”。牵头成立了淮海经济区安全应急装备、全国石化化工行业“工业互联网+安全生产”等2个产教融合共同体。
学校坚持以生为本,师资力量雄厚,技能大赛成绩优异。学校培养的学生既懂技术又懂安全,深受企业欢迎,为江苏省乃至全国安全应急行业培养了大批专业人才,毕业生中30余人获得“全国技术能手”“江苏工匠”等荣誉称号。
第五条招生层次为专科,办学类型为高等职业学校。在学校规定学习年限内达到所学专业毕业要求的学生,颁发江苏安全技术职业学院全日制普通高等教育专科毕业证书。
第二章组织机构
第六条学校招生工作设立招生领导机构,统筹领导全校招生工作。
第七条学校的招生工作组织实施机构是招生办公室。招生办公室负责具体工作的实施。
第八条各二级学院组建招生工作组,负责地区招生宣传工作。
第九条执纪审查室负责对招生录取的全过程进行督查。
第三章招生计划
第十条根据学校人才培养目标、办学条件等实际情况,结合近年来本校生源计划编制情况,经审核后,确定提前招生计划。招生专业(含专业名称、专业代码、学制等信息)及招生计划以省级招生主管部门核定为准。
第四章报名考试
第十一条报考条件:已参加2026年普通高考报名,且参加普通高中学业水平语文、数学、外语、思想政治、历史、地理、物理、化学、生物、信息技术10门科目的合格性考试成绩并取得成绩,报考普通类专业及数字媒体艺术设计专业的考生,要求普通高中学业水平合格性考试成绩达到9门及以上合格。报考室内艺术设计专业的考生,要求达到6门及以上合格,并已取得江苏省艺术类美术统考成绩。
第十二条报考时间与方式:
第一轮:3月12日至14日(截止时间为3月14日17:00),考生登录省教育考试院网站考生服务平台,根据合格性考试成绩,结合院校公布的报考条件和专业计划等,报考我校。考生可填报6个专业并明确专业调剂意向。
第二轮:4月14日9:00至15:00,未被录取且达到我校报考规定要求的考生可报考我校,考生可填报6个专业并明确专业调剂意向。
第十三条考核项目与办法:
所有考生除参加合格性考试外,还须参加学校组织的校测(含职业适应性测试)。
1.合格性考试科目10门折算成绩(以下简称“合格性考试成绩”):满分100分,语文20分、数学21分、外语10分,其它7门各计7分。合格计分,不合格不计分。合格性考试成绩由江苏省教育考试院统一提供。
2.校测主要考核内容:语文、数学及职业适应性测试。满分300分。
第十四条所有报考我校且符合我校报名条件的考生,必须参加我校组织的校测。
第十五条校测考试费按照苏价费[2007]423号有关规定收取,每生60元。考生交通、食宿费用自理。
第十六条报考室内艺术设计专业的考生必须参加江苏省统一组织的美术类统考,我校不再组织艺术类专业测试。
第十七条安全技术与管理、应急救援技术、消防救援技术、建筑消防技术、职业健康安全技术、安全智能监测技术、智能安防运营管理、电梯工程技术、城市轨道交通机电技术、数字媒体技术专业,不建议色弱、色盲的考生报考。室内艺术设计、数字媒体艺术设计专业,色盲考生限报。建筑消防技术、消防救援技术、应急救援技术、电梯工程技术等专业建议男生报考。
新生报到入学后,学校将对新生进行入学资格审查和身体复查,对不符合专业要求者按相关规定处理。
第五章录取规则
第十八条录取时间:4月7日前,完成第一轮录取工作,并将拟录取考生数据通过录取系统上报省教育考试院备案。4月27日前,完成第二轮录取工作并上报省教育考试院备案。
第十九条录取办法:
严格按招生计划与以下规则录取,身体素质必须符合专业报名要求。
1.普通类专业录取规则
按合格性考试成绩、校测成绩、政策性加分等三项得分之和,从高分到低分,采用“分数优先、遵循志愿”原则录取。同分时,依次比较政策性加分、合格性考试成绩、校测成绩。再同分时,依次比较数学、语文、外语、思想政治、历史、地理、物理、化学、生物、信息技术等合格性考试成绩。
2.数字媒体艺术设计专业录取规则
按省统考美术成绩、合格性考试成绩、校测成绩、政策性加分等四项得分之和计为总分。首先按第一志愿报考此专业考生中从高分到低分录取;第一志愿计划数生源不足时,对第二志愿报考此专业的考生录取(第一志愿报考普通类专业且符合录取资格的考生除外);依此类推。如同分,比较省统考美术成绩。再同分,按普通类专业同分时规则排序。该专业录取后不得转入其他专业。
3.室内艺术设计专业录取规则
按省统考美术成绩原始分从高分到低分录取。同分时,依次比较政策性加分、合格性考试成绩、校测成绩。如同分,比较省统考美术成绩。再同分,按普通类专业规则排序。
以上三类排序仍同分时,依次比较校测各项目得分进行排序,按试卷大项顺序得分排序。再同分,根据《江苏省普通高中学生综合素质评价表》等情况综合评定择优录取。
4.专业调剂规则
专业调剂录取安排在最后处理,优先安排可以满足专业志愿的考生,即专业志愿与调剂专业志愿分阶段处理。
第二十条报考学生必须参加江苏省高校招生统一体检。学校严格执行教育部颁发的《普通高等学校招生体检工作指导意见》及有关规定(特殊专业体检及要求)。
第六章其他
第二十一条我校招生专业不限制考生应试的外语语种,但学校专业教学培养使用的外语语种为英语或和日语。
第二十二条学校根据经江苏省物价部门核准的标准《关于公办高等学校学费标准等有关问题的通知》(苏价费[2014]136号),按学年收取学费(币种:人民币)
文科类专业4700元,理工类专业5300元,艺术类专业6800元。
第二十三条学生公寓住宿费为每学年人民币700-1200元分类收取,具体依据为《关于江苏安全技术职业学院部分学生公寓住宿费标准制订及调整的函复》(徐价费[2017]8号)和《关于江苏安全技术职业学院部分学生公寓住宿费制订及调整的通知》(徐价费[2016]167号)。住宿费标准如有调整,具体收费标准以省发改委省教育厅出台的相关文件为准。
第二十四条学院设有国家奖助学金(国家奖学金10000元/年、国家励志奖学金6000元/年、国家助学金平均3700元/年)、学院奖学金(每年对优秀学生进行奖励)、勤工助学岗等奖助学金;按学院相关规定申报。新生可申请生源地信用助学贷款,贷款额度最高为20000元/年;新生凭录取通知书到生源地办理。
第二十五条违规处理
凡在提前招生中违规的考生及工作人员,依据《国家教育考试违规处理办法》(教育部令第33号)和《普通高等学校招生违规行为处理暂行办法》(教育部令第36号)等规定严肃处理。
第二十六条提前招生日程安排

第七章附则
第二十七条已被提前录取的考生,不再参加6月份的普通高校招生统一考试和任何其他形式的录取。
第二十八条学校通讯地址:云龙校区,徐州市云龙区铜山路381号。贾汪校区,徐州市贾汪区大学路1号。
招生咨询电话:0516-87815580、87815581、87815025
招生传真:0516-87815025
招生电子信箱:jsaqzsb@163.com
信访投诉电话:0516-87815589
信访投诉邮箱:sayjjjcs@163.com
学校网址:www.jscst.edu.cn
招生网站:https://zsb.jscst.edu.cn
第二十九条本简章由江苏安全技术职业学院招生办公室负责解释。
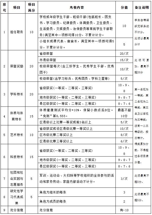
附件1《江苏省普通高中学生综合素质评价表》评分标准表

注:本文内容来源江苏安全技术职业学院,由江苏招生考试网团队(微信公众号:jszkwx)排版编辑,如有侵权,请及时联系管理员删除。
————————————————————————————————————
2026年高职提前招生即将开启,小编推荐大家使用【指点高职提前助手】查看各学校招生专业、招生计划、招录数据等,还包含独具针对性的高职提前招生试卷!功能非常便捷!
欢迎扫码体验↓↓



