2026年常州信息职业技术学院提前招生简章
第一章总则
第一条为规范招生行为,切实维护考生合法权益,保证招生工作顺利进行,根据《中华人民共和国教育法》《中华人民共和国高等教育法》等法律法规和教育部、江苏省相关招生政策,结合学校实际,制定本简章。
第二条本简章适用于我校2026年提前招生工作。
第三条学校全称:常州信息职业技术学院。
学校招生代码:国标代码12317,江苏省招生代码:1250。
学校办学地址:江苏省常州科教城鸣新中路22号。
第四条学校简介:常州信息职业技术学院是江苏省人民政府举办的省属公办专科层次普通高等学校,主管单位为省工业和信息化厅,是全国首家、江苏唯一的信息类国家示范性高职院校,中国特色高水平高职学校建设单位,国家示范性软件职业技术学院、国家软件与信息服务外包人才培养基地、国家高技能人才培养基地、国家自然科学基金依托单位、工信部中国工业互联网人才培养培训示范基地、教育部高职院校师资培训基地。
学校近年办学成果得到广泛认可,连续5届获得教学成果奖,先后获得江苏省教学成果特等奖3项、一等奖7项、二等奖13项,江苏省科学技术二、三等奖各1项。获评全国职业教育先进单位、黄炎培职业教育奖优秀学校奖、全国首批毕业生就业典型经验高校、跻身全国职业院校国际影响力50强、服务贡献50强。
第五条学校招生层次:专科。
颁发学历证书的学校名称为:常州信息职业技术学院。对在学校规定学习年限内达到所在专业毕业要求的学生,颁发常州信息职业技术学院全日制普通专科毕业证书。
第二章组织机构及职责
第六条学校招生工作的领导机构是常州信息职业技术学院招生工作委员会。
第七条学校招生工作组织实施机构是常州信息职业技术学院招生处。
第八条学校根据需要组建赴各地(市)招生工作团队,负责该地区招生宣传和咨询工作。
第九条学校招生工作实行上级主管部门、校内监督机构、第三方机构多重监督机制,同时主动接受社会各界的广泛监督。
第三章招生计划
第十条根据学校人才培养目标、办学条件等实际情况,统筹考虑江苏省高考报名人数、区域协调发展等因素,结合学校发展战略、近年来提前招生录取、报到情况,综合分析拟定,经审核后,确定学校2026年提前招生各专业招生计划。
第十一条学校本年度提前招生专业(含专业名称、专业代码、学制等信息)及招生计划以省级招生主管部门核定为准。
第四章报名考试
第十二条报名条件:已参加2026年普通高考报名,且参加普通高中学业水平语文、数学、外语、思想政治、历史、地理、物理、化学、生物、信息技术10门科目的合格性考试(符合高考报名条件的退役士兵合格性考试不作要求),其中普通类考生,10门科目合格性考试中合格门数须达到10门。美术类考生,须参加江苏省美术类专业省统考,10门科目合格性考试中合格门数须达到6门。
第十三条对提前招生考生的身体要求,学校按照国家《普通高等学校招生体检工作指导意见》执行。提前招生录取考生入校后,学校将在三个月内进行新生入学资格审查及身体复检。复查不合格者,根据国家相关规定处理,凡发现弄虚作假等违反国家招生考试规定情形的,取消入学资格或取消学籍。
第十四条3月12日至3月14日,所有考生(含退役士兵)登录省教育考试院考生服务平台(网址为:gk.jseea.cn)报名。
在网上报名时,每个考生最多可填报6个专业志愿并明确专业调剂意向。报考我校美术类专业考生最多可填报3个专业志愿并明确专业调剂意向。
第十五条考核办法
(一)普通类考生
1、合格性考试合格门数须达10门。
2、须参加校测,校测内容为语数外及综合知识、职业适应性测试,实施方式为笔试,满分250分。
3、总分=校测成绩(满分250分)+省级政策加分。
(二)美术类考生
1、合格性考试合格门数须达6门。
2、须参加校测,校测内容为职业适应性测试,实施方式为笔试,满分100分。
3、总分=10门合格性考试成绩折算分(满分100分)+职业适应性测试成绩(满分100分)+美术省统考成绩*50%+省级政策加分。
(三)退役士兵
1、已参加2026年高考报名。
2、合格性考试合格门数不作要求。
3、参加学校组织的面试,并于3月10日至3月14日登录学校招生网(点击退役士兵资格申请链接)提交经县(市、区)退役军人事务部门审核的《江苏省2026年高职院校提前招生退役士兵考生资格审核表》。
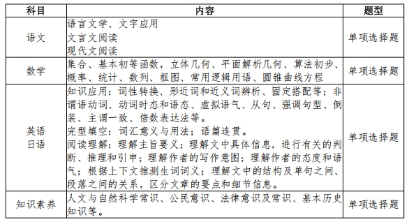
普通类考生考核内容及方式

普通类考生校测内容


美术类考生校测内容及方式

退役士兵校测内容及方式

第十六条日程安排

第十七条违规处理
考生应本着诚信原则报考,如考生或工作人员存在违规行为,按中华人民共和国教育部令第33号《国家教育考试违规处理办法》处理。
第五章录取规则
第十八条学校依据教育部和江苏省对高校招生录取工作的要求,实行学校负责、省教育考试院监督的录取体制,坚持德、智、体、美、劳全面衡量,按公平、公开、公正和择优录取的原则,根据考生考试成绩和公布的招生计划,严格按招生的有关规定录取。
第十九条对进档考生的录取采用“分数优先,遵循志愿”的原则。调剂录取安排在最后处理,优先安排可以满足专业志愿的考生,即专业志愿与调剂专业志愿分阶段处理。
第二十条学校严格按教育部和江苏省相关规定执行加分政策。
第二十一条录取规则
上述分数构成中,各类型满分的计算未含省级政策加分。
第六章其他
第二十二条如我校第一轮录取未满,将在4月14日接收未被录取考生的第二轮报名并再次组织考核,第一轮及第二轮录取的考生,经江苏省招生主管部门审核批准后,由我校统一寄发录取通知书。
第二十三条特殊类型录取的学生(包括中外合作办学、美术类考生)不得转专业,提前招生学生只可在提前招生专业范围内申请转专业。
第二十四条录取进我校学徒制班和现场工程师班(专业代号:24、26~30、33)学生需按照教学方案进行,原则上不予转班。
第二十五条校测费60元/生(文件依据《关于进一步明确我省高校收费政策有关问题的通知》(苏价费〔2007〕423号))。费用由考生在考前登录我校网址缴纳,或在校测现场缴纳。
第二十六条常州信息职业技术学院2026级专科生收费标准按照江苏省物价部门相关文件规定执行(文件依据《关于公办高等学校学费标准等有关问题的通知》(苏价费[2014]136号))。
具体收费标准如下:
文科类专业4700元/学年。
工科类专业5300元/学年(其中软件技术7000元/学年)。
美术类专业6800元/学年。
第二十七条学生公寓住宿费为人民币1000元/学年(文件依据《高等学校社会化学生公寓收费管理暂行办法》(苏价费[2002]369号)),住宿由学校统一安排。住宿费标准如有调整,具体收费标准以省发改委省教育厅出台的相关文件为准。
第二十八条学校设有包括奖学金、助学金、勤工助学、困难补助、学费减免在内的助学体系。对家庭经济困难学生资助政策为:国家助学金、国家励志奖学金、校内临时困难补助、学费减免、勤工助学、西部地区家庭经济困难学生往返车费补助以及社会捐赠助学金。各类奖助政策具体详见我校学工网站。
第七章附则
第二十九条已被高职院校提前招生录取的考生,不再参加6月份的普通高考和任何其他形式的录取。确需参加高考的,须向高考报名地的县(市、区)招生考试机构提出书面申请,经批准后方可参加,但不得再参加录取。
第三十条校址:江苏省常州市武进区鸣新中路22号。
招生咨询电话:0519-86338038、86338338、400-828-0836
招生邮箱:zsc@ccit.js.cn
招生监督电话:0519-86338055
招生官方网址:http://zsjy.ccit.js.cn/
招生官方微信:常信招生(CCITZS)
招生官方微信小程序:常信招生
第三十一条本招生简章由常州信息职业技术学院负责解释。
注:本文内容来源常州信息职业技术学院,由江苏招生考试网团队(微信公众号:jszkwx)排版编辑,如有侵权,请及时联系管理员删除。
————————————————————————————————————
2026年高职提前招生即将开启,小编推荐大家使用【指点高职提前助手】查看各学校招生专业、招生计划、招录数据等,还包含独具针对性的高职提前招生试卷!功能非常便捷!
欢迎扫码体验↓↓



