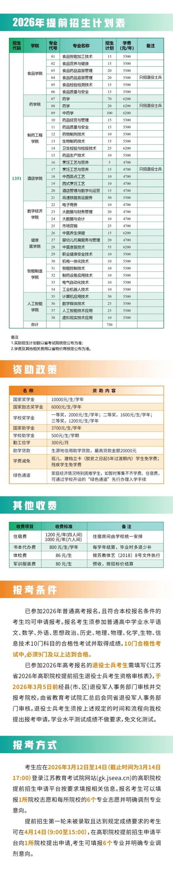
江苏食品药品职业技术学院2026年提前招生报考指南出炉!报名条件:学业水平达到9合格。校测时间:3月28日。校测方案:笔试,总分200分。语文60+数学+0+英语60+综测20,均为选择题。跟着江苏招生考试网小编一起来看看报考指南详情吧。






2026年高职单招在即!我们精心为大家准备的高职单招题库上线啦!
高职单招题库涵盖了语数外、职测、面试等五大科目,实现了一站式备考。题库内包含超过30000道精选题目,全面覆盖考点和难点。此外,我们还提供了100多套模拟试卷,帮助考生提升应试能力和水平。
欢迎大家扫码注册,在线购买即可刷题↓↓

为助力新一届高中生及家长及时了解最新的高职提前招生资讯、报考条件、校测等情况,我们给大家建立了【高职单招交流群】,欢迎大家扫码进群,学习交流!

注:本文内容来源江苏食品药品职业技术学院,由江苏招生考试网团队(微信公众号:jszkwx)排版编辑,如有侵权,请及时联系管理员删除。

