勇挑国家综合改革试点任务的重担、科研经费不断攀升、高层次人才队伍建设实现跨越……“双一流”高校的2025年硕果累累:北京航空航天大学和北京林业大学承担6项教育强国改革试点任务;复旦大学全年全口径科研收入首次突破85亿元大关;南方科技大学高层次人才占比超过教研系列教师的50%,北京航空航天大学每5位教师中就有1位国家级人才,西北工业大学专任教师中国家级人才占比突破20%。
作为我国高等教育的“先锋力量”,“双一流”高校肩负着建设教育强国的时代使命。它们面向世界科技前沿与国家重大需求,扎根中国大地,坚定不移地探索中国特色、世界一流的大学建设之路。
青塔基于各所“双一流”高校2026年新年贺词,汇编整理了《青塔·“双一流”高校2025建设成效》报告。本文节选整理了“双一流”高校在综合改革试点推进、科研经费表现和高层次人才队伍建设等方面的突出进展,为读者提供参考。
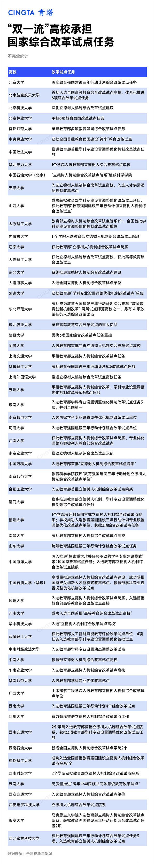
勇挑国家综合改革试点任务重担
2025年3月,教育强国建设三年行动计划综合改革试点部署推进会召开,将试点作为关键和抓手,加强局部突破、验证和压力测试,以试点小切口带动全局性改革,推动三年行动计划高质量开局起步。
“双一流”高校作为国家队,在综合改革试点中“打头阵”,勇挑改革重担。据悉,全国首批仅39所高等教育综合改革试点高校、仅41所高校入选人才培养供需适配机制改革试点。此外,中央民族大学和云南大学开展铸牢中华民族共同体意识教育改革试点;清华大学、北京师范大学、东北师范大学、南京大学4所高校启动教师教育创新机制改革试点。
据“双一流”高校新年贺词报道,北京航空航天大学首批入选全国高等教育综合改革试点高校,体系化推进6项综合改革试点任务;北京林业大学承担6项教育强国改革试点任务;东南大学入选教育部学科专业设置调整优化机制改革试点任务5项,并列全国第一;华东理工大学和苏州大学均获批5项改革试点任务。

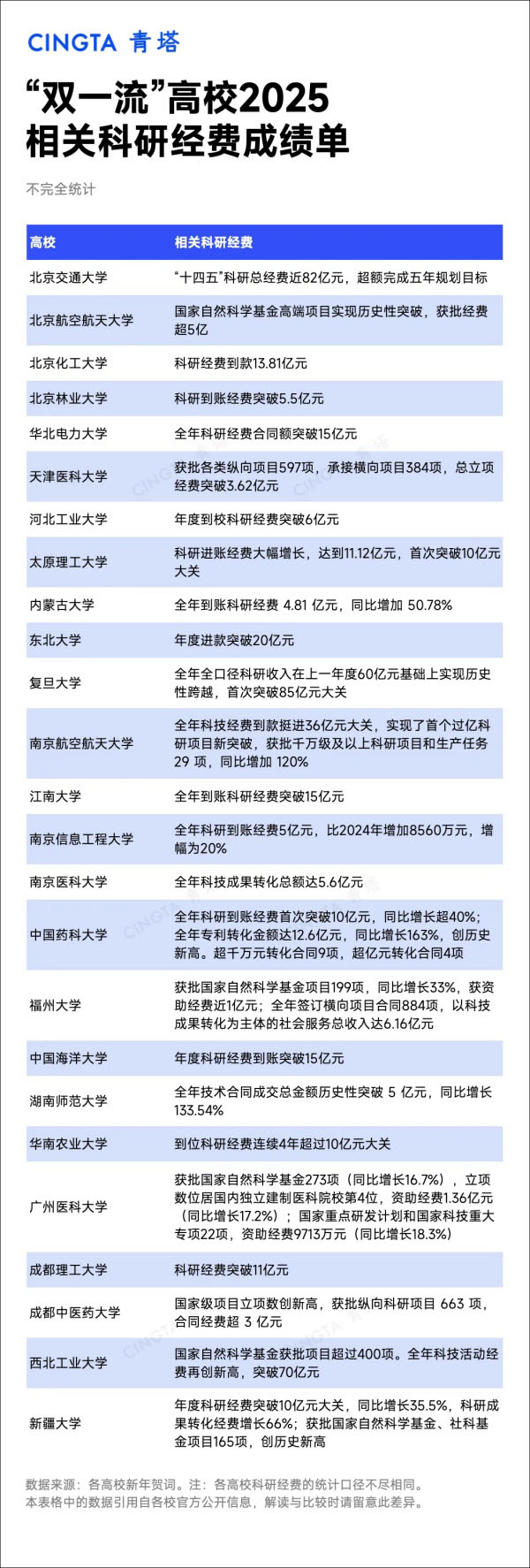
科研经费不断攀升
“双一流”高校在2025年勇攀科技高峰,科研经费创下新高。复旦大学全年全口径科研收入在上一年度60亿元基础上实现历史性跨越,首次突破85亿元大关。西北工业大学国家自然科学基金获批项目超过400项,全年科技活动经费再创新高,突破70亿元。南京航空航天大学全年科技经费到款挺进36亿元大关;东北大学年度进款则突破20亿元。(注:不同高校公布的科研经费数据,因其统计口径与涵盖范围存在差异,不具备直接可比性。任何跨校对比与分析,均应以各校官方发布的相关说明为依据。)

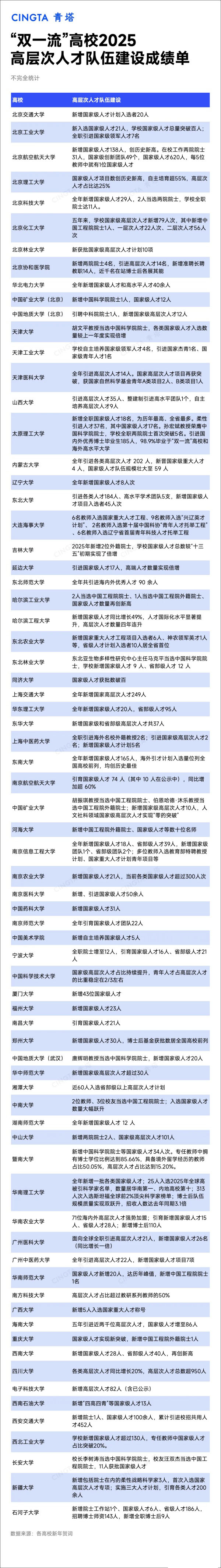
高层次人才队伍建设实现跨越
“双一流”高校高层次人才队伍持续壮大,汇聚培养了一支支服务国家战略需求的顶尖科技人才队伍。
南方科技大学高层次人才占比超过教研系列教师的50%。北京航空航天大学2025年新增国家级人才138人,在校工作两院院士31人,国家级创新团队49个,国家级人才620人,每5位教师中就有1位国家级人才。北京理工大学国家级人才项目数创历史新高,自主培育超55%,高层次人才占比达25%。西北工业大学新增国家级人才超过130人,专任教师中国家级人才占比突破20%。
此外,宁波大学官宣本校2025年全职院士增至12人、北京科技大学全职院士达11人。

注:本文内容来源青塔,由江苏招生考试网团队(微信公众号:jszkwx)排版编辑,如有侵权,请及时联系管理员删除。

