深圳北理莫斯科大学发布了2026年本科招生简介,里面包含了综合评价、高考统招的本科招生信息,和人才培养、毕业去向等关键数据。跟着江苏招生考试网小编一起来看看深圳北理莫斯科大学2026最新招生要点及完整手册内容吧!
新一届高中家长,想帮孩子通过综合评价来争取多一次录取名校的机会吗?
如果现在还不清楚自家孩子的成绩报考哪些综评学校&专业更有优势?入围概率更高,降分幅度更大?……欢迎点击下方链接,填写表单,专家免费为您评估。
综合评价咨询:https://jinshuju.net/f/aJja1Z

深圳北理莫斯科大学2026年招生要点
1、综合评价录取模式
深北莫主要采用基于高考的“631”综合评价招生录取模式,在提前批次择优录取,考生除了参加高考外还须报名参加学校自主组织的测试,“631”综合评价成绩由高考成绩(占60%)、学校测试成绩(占30%)和高中学业水平合格性考试成绩(占10%)三部分构成。
2、综合评价报名流程
报名流程如下:3月公布综合评价招生简章→5月20日前线上报名→5月下旬前公布通过初审考生名单→6月上旬高考→6月中旬学校测试→6月下旬公布入围资格考生名单→6月下旬-7月初考生填报志愿(提前批次)→7月上旬提前批次录取。

3、普通高考招生流程
普通高考录取模式在本科批次按照考生的高考成绩排名,择优录取。
参加普通高考录取模式招生的考生,须注意(具体招生要求详见当年招生章程):
在山西、江苏、浙江、安徽、江西、湖北、湖南、陕西等8个高考改革省份:数学单科成绩须达到95分及以上,外语单科成绩须达到110分及以上。
在河北、山东、河南、广东、四川等5个高考改革省份:高考成绩须达到生源省特招线及以上。
化学、生物科学(俄语教学)、生物科学(英语教学)、生物信息学、智能感知工程专业:不招收色盲、色弱者。
经济学、管理科学、金融科技、国际经济与贸易、电子与计算机工程专业:单色识别不全者慎重报考。
数理基础科学(基础数学)、数理基础科学(基础物理学)、绘画专业:不招收色盲者。
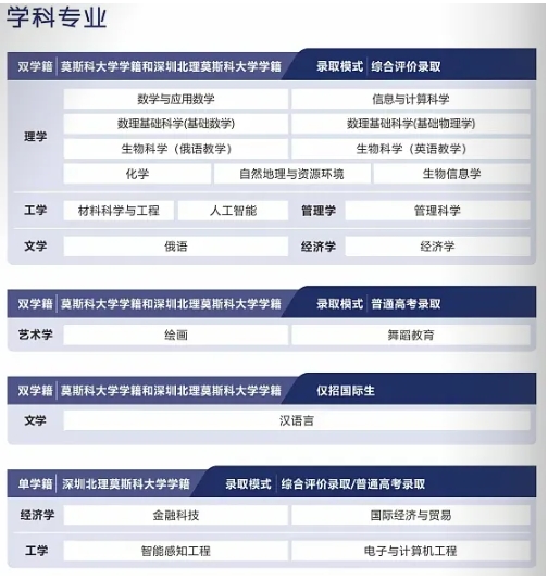
4、招生专业

5、收费标准
双学籍专业:70000元/生·学年
单学籍专业:50000元/生·学年
艺术类专业:90000元/生·学年
住宿费:2400元/生·学年(三人间或四人间)
6、奖助体系

新一届高中家长,想帮孩子通过综合评价来争取多一次录取名校的机会吗?
如果现在还不清楚自家孩子的成绩报考哪些综评学校&专业更有优势?入围概率更高,降分幅度更大?……欢迎点击下方链接,填写表单,专家免费为您评估。
综合评价咨询:https://jinshuju.net/f/aJja1Z

深圳北理莫斯科大学2026年本科招生简介




注:本文内容来源深圳北理莫斯科大学官网,由江苏招生考试网团队(微信公众号:jszkwx)综合整理,如有侵权,请及时联系管理员删除。

