中国哪些高校,是全球商界的“精英摇篮”?
此前,2025年《财富》世界500强排行榜揭晓。中国共有130家公司上榜,包括35家内地民营企业。梳理这些世界500强中国民营企业创始人的毕业院校,涉及19所“双一流”高校和12所非“双一流”高校。
其中,4位毕业于清华大学,4位是深圳大学的杰出校友,南京大学、华南理工大学、武汉大学、上海交通大学、西安电子科技大学、浙江工业大学、杭州电子科技大学等高校各有2位校友。

这31所高校培养了刘强东(京东)、马化腾(腾讯)、马云(阿里巴巴)、王传福(比亚迪)、黄峥(拼多多)、雷军(小米)、曾毓群(宁德时代)等叱咤风云的商业传奇人物。
作为高校重要的软实力之一,校友网络及其校友企业的成就,一定程度上反映了高校在特定领域深耕的深度与产业影响力。那么,在中国顶尖企业家的构成格局中,是哪些高校为其输送了关键人物呢?
31所高校,孕育商界领袖
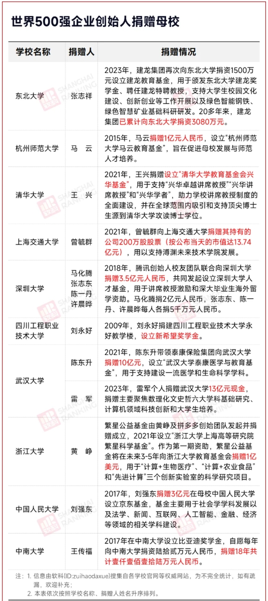
据不完全统计,世界500强中国民营企业的创始人主要来自31所高校。
其中,小米集团创始人雷军、泰康保险创始人陈东升均毕业于武汉大学,这意味着2家世界500强企业与武汉大学有着深厚渊源。
华为创始人任正非,曾在重庆大学就读暖通专业;比亚迪董事长、“电池大王”王传福,是中南大学杰出校友;中国锂电领军人物、宁德时代创始人曾毓群,本科毕业于上海交通大学船舶工程专业,硕士毕业于华南理工大学应用物理系。
此外,深圳大学计算机专业出身的马化腾,打造了腾讯帝国;造出百姓轿车吉利的李书福,本硕博分别毕业于哈尔滨理工大学、燕山大学、哈尔滨工业大学;有着“钢铁大王”之称的丁立国,在华北理工大学机械系毕业后开启了一段钢铁立国的非凡人生……
这些企业家与母校之间,维系着一条无形的情感纽带。他们以成就与资源回馈母校,用最直接的方式诠释了“饮水思源”的真谛。

在这之中,武汉大学校友力量已成为该校一张熠熠生辉的名片。2021年,陈东升带领泰康保险集团向武汉大学捐赠10亿元,设立“武汉大学泰康医学与教育基金”,用于支持建设一流医学和生命科学学科;以及2023年,雷军个人捐赠武汉大学13亿元现金,主要聚焦数理化文史哲六大学科基础研究、计算机领域科技创新和大学生培养。
不可否认,在反哺母校的路上,不少知名校友正在为学校的发展“添砖加瓦”。
早在2017年,刘强东捐赠3亿元在母校中国人民大学设立京东基金,主要用于社会学等学科建设;王传福在中南大学设立比亚迪奖学金,持续捐赠18年;曾毓群向上海交通大学捐赠其持有的公司200万股股票(按公布当天的市值达13.74亿元),用以支持溥渊未来技术学院发展;黄峥及拼多多创始团队发起设立浙江大学上海高等研究院繁星科学基金,在3-5年捐赠1亿美元,为“计算+生物医疗”等科学研究项目提供支撑。
在这场从母校汲取智慧,又推动母校发展的双向赋能过程中,校友及其企业发挥了至关重要的作用。
学科沃土,英才辈出
其实,在高校庞大的校友体系中,除了位居全球经济金字塔顶端的世界500强企业掌舵者,更有一批批杰出校友如群星闪耀,在中国行业界和学术界占据关键位置。
而这,离不开学校优势学科建设所进行的人才孵化。
中南冶金,行业黄埔
中南大学的冶金享誉世界,冶金工程在2025软科世界一流学科排名中位居全球第2名。在从冶金迈向新能源的征程中,中南大学凭借强大的学科实力,被称为中国锂电池行业的“黄埔军校”。比亚迪王传福、格林美许开华、容百科技白厚善等企业创始人,以及全国锂电企业70%的核心研发人员均毕业于该校。
此外,在科研界,不少中南大学校友成为冶金学科领域的学术带头人,包括柴立元、赵中伟、刘业翔、张文海等多位中国工程院院士,为我国有色金属行业的科技创新作出了卓越贡献。
深大计算机,科创沃土
在2025软科中国最好学科排名中,深圳大学的计算机科学与技术学科位居前7%,排在全国第16位,实力比肩985高校。
一流的学科塑造一流的人才。目前,深大计算机与腾讯生态这方深厚的沃土已形成强关联,从深大计算机走出的,除了鼎鼎大名的马化腾,还有腾讯的主要创办人张志东、许晨晔。这一校友团队将腾讯发展为中国服务用户最多的互联网巨头,重塑了中国的商业生态。同样毕业于深大计算机的,还有原深圳华强集团有限公司董事长、总裁梁光伟,其在《2025年胡润百富榜》中以195亿元人民币财富位列榜单第320位,造就了华强电子世界、方特主题公园、动画精品《熊出没》等跨界产业。

图源:深圳大学计算机与软件学院
燕大机械,制造引擎
作为“机械四小龙”之一,燕山大学机械工程学科是传承百年的王牌,其杰出校友遍布学界、政界、商界。创办中国第一家民营汽车企业——吉利汽车的李书福,现任中共二十届中央政治局常委、国务院副总理丁薛祥,中国工程院院士、原太原理工大学校长黄庆学,获国家科技进步奖一等奖、二等奖的中国重型机械研究院老院长谢东钢等,均有着燕大机械专业背景。
成为人才高地的关键,在于学校始终坚守机械优势和特色。机械工程在2025软科中国最好学科排名中进入全国前7%行列,排在第16名。所在学院立足重型机械,近5年承担国家级项目170余项,获国家技术发明奖二等奖2项,年均科研经费近1.2亿元,为国家装备制造业提供有力支撑。
在知名企业的背后,总能看到高校学子的身影——打造人工智能国家队的清华系、“杭州六小龙”一半来自浙大系、为华为输送众多高管的华科系……
这些高校将人才培养深植于广袤大地上,持续为行业输送坚实的技术力量。这不仅是知识的传递,更是在实践中孕育企业的创新基因,最终铸就了学校与行业共生共荣的响亮品牌!
注:本文内容来源软科,由江苏招生考试网团队(微信公众号:jszkwx)排版编辑,如有侵权,请及时联系管理员删除。

