苏州,为何能聚齐C9高校?
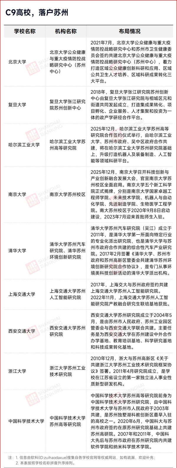
近日,哈尔滨工业大学苏州高等研究院合作签约仪式举行。据悉,哈尔滨工业大学苏州高等研究院是在哈尔滨工业大学苏州研究院的基础上升级而来,致力于打造机器人及装备制造、人工智能、先进材料、航空航天等领域科研平台。

这些年,苏州已聚集了中国科学技术大学、西安交通大学、浙江大学、清华大学、上海交通大学、复旦大学、南京大学、北京大学、哈尔滨工业大学9所高校。
随着C9高校相继落子苏州,一个引人深思的问题浮现眼前:苏州,这座地级市究竟拥有怎样的独特魅力,能够赢得如此多中国顶尖学府的共同青睐?
苏州与C9的合作,不断升级
从2003年,中国科学技术大学与苏州市人民政府共建中国科学技术大学苏州研究院,树立起C9高校与苏州合作的典范;到2011年,由浙江大学与苏州高新区共建的浙江大学苏州工业技术研究院在苏州揭牌;再到2022年,哈尔滨工业大学苏州研究院合作签约仪式在吴中区举行......历经二十载,从经济高地到教育高地,苏州携手C9高校在太湖之滨落地开花。

除了合作数量的全覆盖,C9高校与苏州的合作内容也在不断深入,彰显各自特色。
建设苏州校区,是南京大学联动落实总书记建设“第一个南大”重要指示和“强富美高”新江苏建设的主动作为。就在2025年12月19日,南京大学召开科技创新与产业创新融合发展大会,官宣南京大学苏州校区全面启用,并揭牌了五个新工科学院:南京大学国家卓越工程师学院、未来技术学院、机器人与自动化学院、先进制造学院、生物医学工程学院。

在这片占地面积1622亩的土地上,南京大学苏州校区已启动建设5个年头,建设成果斐然:首期招生实现“开门红”,相继成立10余个学院+10个研究院,启动实施“姑苏创新百人计划”,江苏省集成电路先进制程工程技术联合实验室、中移南大云计算联合实验室等一批高端科研平台全面推进。苏州,已成为南京大学发展壮大新工科的主阵地!
从研究院到高等研究院,不只是名称上的升级,更是一种定位、功能和运行逻辑的深刻变革。
2020年6月,中国科学技术大学与苏州市政府签约,在原苏州研究院基础上共建苏州高研院。双方共同致力于将苏州高研院打造成以新兴产业发展需求为导向、具有鲜明特色、世界一流的人才培养和科学研究机构,为中国科学技术大学双一流建设提供有力支撑。
研究院成立以来,人才培养成效显著。2007年和2011年,中国科大先后与苏州市政府在苏州研究院内共建软件学院和纳米科学技术学院,建院以来累计培养研究生超过7000人。科技成果转化速度加快。苏州高研院将设立中国科学技术大学技术转移分中心(国家级),服务区域社会发展的重大需求。接下来,苏州高研院将通过校地携手创新驱动发展,深化产教融合,把握时代机遇,为区域经济发展、为中国科大“双一流”建设做出更大的贡献!
无论是人才培养、学科建设,还是产学研紧密衔接,C9高校在苏州的布局已不仅仅是学校“双一流”建设和竞争力提升的增长极,也成为了为苏州经济社会发展提供人才和科技支持的桥头堡!
苏州,为何能吸引顶尖名校?
苏州,之所以备受高校青睐,其雄厚的产业基础和现代化的工业体系是其中一个重要原因。
一组组数据,标注出“强富美高”新苏州现代化建设新成效的经济光环。苏州以0.09%的国土面积和全国1%的人口,贡献了全国2%的经济总量,3%的工业增加值,4%的实际使用外资和6%的进出口总额,是全国经济大市、江苏省发展的“压舱石”。
制造业是苏州的立市之本,工业已经成为苏州最响亮的名片——拥有电子信息、高端装备、先进材料3个万亿级产业,纳米新材料、生物医药及高端医疗器械、高端纺织、长三角(含江西)大飞机等入选国家先进制造业集群,电子氟材料、光纤光缆入选国家级中小企业特色产业集群。
雄厚的产业基础和完整的工业链条,对苏州的高校布局起着引导、承载与加速作用。哈工大的机器人、河海的水利、苏大的材料、南大的通信,在这里都能找到“试验田”。苏州的产业密度,让科研成果走出实验室就能“就地转化”。这种“产业链-创新链-人才链”的深度融合,正是苏州模式的精髓。
当然,苏州对高校的吸引力不仅仅来自于雄厚的经济基础,更来自于苏州精准有力的政策支持。
多年来,苏州不断完善高校发展支持举措,给钱、给土地、给政策、给资源,“尽展其能”。2022年10月,苏州发布《关于加快推进全市科技招商工作的指导意见》,明确提出,加强与世界高水平大学和科研机构合作交流,招引建立一批重大科技创新平台和新型研发机构。其中,对新建或重组全国重点实验室,给予最高2亿元资助;对新建的国家技术创新中心、国家产业创新中心、国家工程研究中心,给予最高5000万元资助;对新建新型研发机构、国际研发机构,给予最高1000万元资助;并将在人才、载体、基金等方面给予一揽子支持政策。
同时,《中共苏州市委、苏州市人民政府关于支持南京大学苏州校区加速引进高端创新人才的若干意见》明确鼓励南京大学苏州校区引进国内外一流人才(团队),对经认定的顶尖人才(团队)可直接立项为姑苏重大创新团队(最高5000万元项目经费)。“一人一议、量身定制、上不封顶”是苏州给予全职/全时到南京大学苏州校区工作的江苏籍院士的支持方式,并实施“院士荣乡计划”,加大力度引进各领域、各乡籍院士。

除了捧出“真金白银”,苏州还在不断优化服务品质上下功夫,让高校更好地在苏州落地发展。针对南京大学苏州校区项目,苏州成立专门项目组跟进服务,项目从签署深化全面战略合作相关协议到完成征地、供地、抗震评审、规划许可、施工许可等审批事项,仅用20余天。
总之,对引进高校毫不“吝啬”,“量身定制”支持政策,彰显了苏州高教强市奋力攀登的决心。而“经济大市”的实力家底,也为苏州发力高教、强强“联姻”夯实底气。
目前,已有40所高校在苏州设立51家研究院,C9高校悉数落子。
从“技术合作”到“命运共生”,苏州与高校的这场双向奔赴,不仅为长三角产业升级注入澎湃动能,更探索出一条中国式现代化进程中教育与产业深度融合的苏州路径。
注:本文内容来源软科,由江苏招生考试网团队(微信公众号:jszkwx)排版编辑,如有侵权,请及时联系管理员删除。

