卓越工程师,是国家战略人才力量的重要组成部分。
近日,教育部办公厅公布第四批国家卓越工程师学院建设高校名单,共有10所高校获批建设。依托高校成立的国家卓越工程师学院,正在源源不断培养高水平工程技术人才。

攻克世界桥隧建造难题、打破调水大泵国际垄断……在一项项超级工程、大国重器中,都刻印着工程师的身影。大力培养卓越工程师后备人才,为工程师队伍建设添砖加瓦,更是高等教育义不容辞的使命担当。
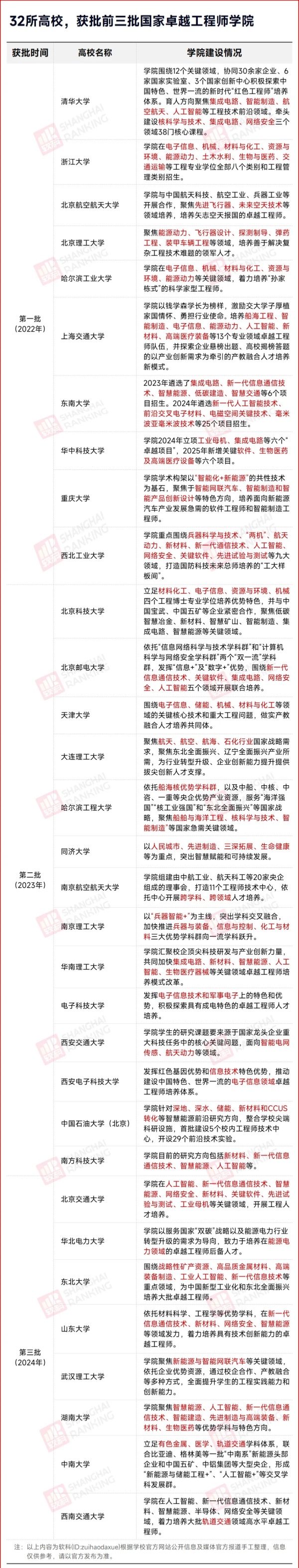
42所高校,入选“国家队”
实际上,我国工程教育改革已探索多年。
从2010年启动“卓越工程师培养计划”,到2018年“卓越计划2.0”,到中央人才工作会议上总书记强调要培养大批卓越工程师,再到2022年启动卓越工程师产教融合培养行动,剑指产教脱节困局……十几年来,卓越工程师培养改革步步升级,自主培养的路径渐渐清晰。

相较于基础研究聚焦“从0到1”,工程教育则重点发力“从1到10”的产业应用,这决定了高质量工程人才培养必须走出学校,融入产业实践。
作为打通卓越工程师人才培养最后一公里的中转站,强调“产教融合、校企合作、在做中学”的国家卓越工程师学院逐步落地。截至目前,教育部已经公布了四批国家卓越工程师学院名单,共有42所高校获批建设。

新规出台,打造卓越“后备军”
12月10日,教育部发布《卓越工程师教育认证标准》。为深入贯彻党的二十大和二十届历次全会精神,贯彻落实习近平总书记重要讲话精神和中央人才工作会议、全国教育大会精神,落实《教育强国建设规划纲要(2024—2035年)》,加快构建中国特色、世界水平的卓越工程师培养体系,教育部研究制定了《卓越工程师教育认证标准》,现作为教育行业标准予以发布,并自发布之日起施行。

在国家政策的大力支持下,高校纷纷依据自身学科优势,在原有的培养范式上实现突破。
匹配需求,项目制育才
从招生开始,国家卓越工程师学院就有所不同,不按专业类别划分,而是采用项目制。企业出题与高校联合招生,意在打破工程技术人才培养“学科化、院系制”传统组织模式。
事先匹配、企业专家主导面试、共建招生项目库……北京理工大学国家卓越工程师学院综合学生专业兴趣等情况,提前与企业匹配,确保学生适配到最适合的项目。学校与中国兵器工业集团北方车辆研究所合作,编制了涵盖多领域50多个项目的工程硕博士依托项目库,学生提前选择、广泛参与实践,实现工程项目实践梯次培养。
在东南大学卓工学院,所有学生都要入企入项目,学院每年的项目根据国家战略、社会需求不断进行动态调整。截至2025年7月,31个卓工项目的研究课题超过200项,580名校内外导师共同参与了400多名学生的全流程培养,多个领域发布合作指南近百条。

课程创新,打牢基础
在理论学习阶段,课程创新也是贯穿培养全过程的重点之一,帮助学生提前了解和适应将来的入企实践。
聚焦行业创新发展、绿色低碳发展的北京科技大学,持续推进冶金行业卓越工程人才培养改革,建设了由中国工程院院士、北京科技大学教授毛新平领衔核心课程体系,重点建设15门左右核心课程,目前已发布了碳中和科学与工程前沿等首批5门课程。
南方科技大学则通过校企联合定制化设置课程清单以及编制新教材,将最新产业经验与知识融入人才培养过程。在课程中将强调基础课程和行业实践课程的有机结合,注重实务实操类课程建设。
工学交替,实践为先
卓越工程师的培养目的,是能解决生产实践中的实际问题,在原有学习模式中,学习地点主要在教室课堂,但在新的培养方案下,走出学校深入产业一线,融入产业实际,才是能力提升的关键。各国家卓越工程师学院普遍安排按照硕士“1+2”、博士“2+3”周期,把促进“干中学”的工学交替培养模式落到实处。
山东大学去年获批国家卓越工程师学院后,大力支持学生在项目中实践,他们中有的参与了密码算法自动化评估平台的研发,有的在高原铁路一线,有的深入芯片头部企业。学校对隧道工程灾变防控与智能建养全国重点实验室等5个国家级平台提档升级,建成类企业级别仿真环境的工程师技术中心,让学生在“真”环境中研究“真”问题。
多元考核,能力为导向
与学术人才相比,卓越工程师的培养在能力、目标、要求上都有很大不同,因此,在评价方式上,要着力扭转“唯论文”倾向。
天津大学拓展多元评价标准体系,涵盖学术成果、实践能力和综合素质等多个维度,建立跨学科专家组织和企业行业评价专家联盟,以全面评估学生的学术水平和综合能力。

北京航空航天大学专门成立了国家卓越工程师学院工程硕博士学位评定分委员会,企业专家参与学位评定过程,学生在实践中形成的技术报告或一些新发明、新装置,都能被认定为成果,鼓励学生在一线出成果、能转化。
此外,今年正式实施的《学位法》把实践成果与学位论文并列,都可申请学位答辩,为工程硕博士以实践成果申请学位,提供了法律保障。下一步,教育部将推动专项试点高校制定符合本单位实际和培养要求的工程硕博士学位成果实施细则。
工程教育,任重道远。
目前,以建设国家卓越工程师学院为切口,进行人才培养模式改革,还处于探索阶段。不过,学校搭平台、企业给项目、导师同指导,促进学生在实践中真解决问题的全链条标准体系建设逐步完善,人才培养的核心要素正在不断增强,期待未来更多卓越工程师涌现,成为国家建设的“中流砥柱”。
注:本文内容来源软科,由江苏招生考试网团队(微信公众号:jszkwx)排版编辑,如有侵权,请及时联系管理除。

