2000—2010年曾被媒体称为外语专业就业的黄金期。2001年,中国加入世贸组织(WTO),对外交流与外贸迅猛发展,外语人才供不应求。十年间,开设外语专业的高校从约200所激增至600所,2005年英语专业本科毕业生平均起薪比全国本科生平均水平高出15%。
时移世易,随着AI翻译、语音识别和生成式人工智能等技术问世,运用人工智能进行翻译、对话和创作成为了人们和企业越来越普遍的选择。市场的结构性变化,使一批传统专业面临被替代的风险,而外语专业首当其冲。据教育部数据,2021-2023年间,共有27个外语相关专业被110所高校撤销。
搭乘时代春风,我国外语专业得到了迅速扩张和发展。而随着时代更迭,外语专业似乎正面临着存续危机,唯有转型才能迎来转机。
外语专业的现状有多严峻
根据教育部公布的本科专业备案和审批结果数据,2021-2023年间,全国共撤销了外语相关专业点138个。其中,撤销数量排名前五的依次为:英语(27个)、日语(25个)、朝鲜语(17个)、商务英语(16个)和翻译(11个)。并且,撤销专业点的高校不仅包括地方普通院校,也涵盖多所顶尖学府,如中山大学、华南理工大学、中国科学技术大学等纷纷撤销了英语相关专业。

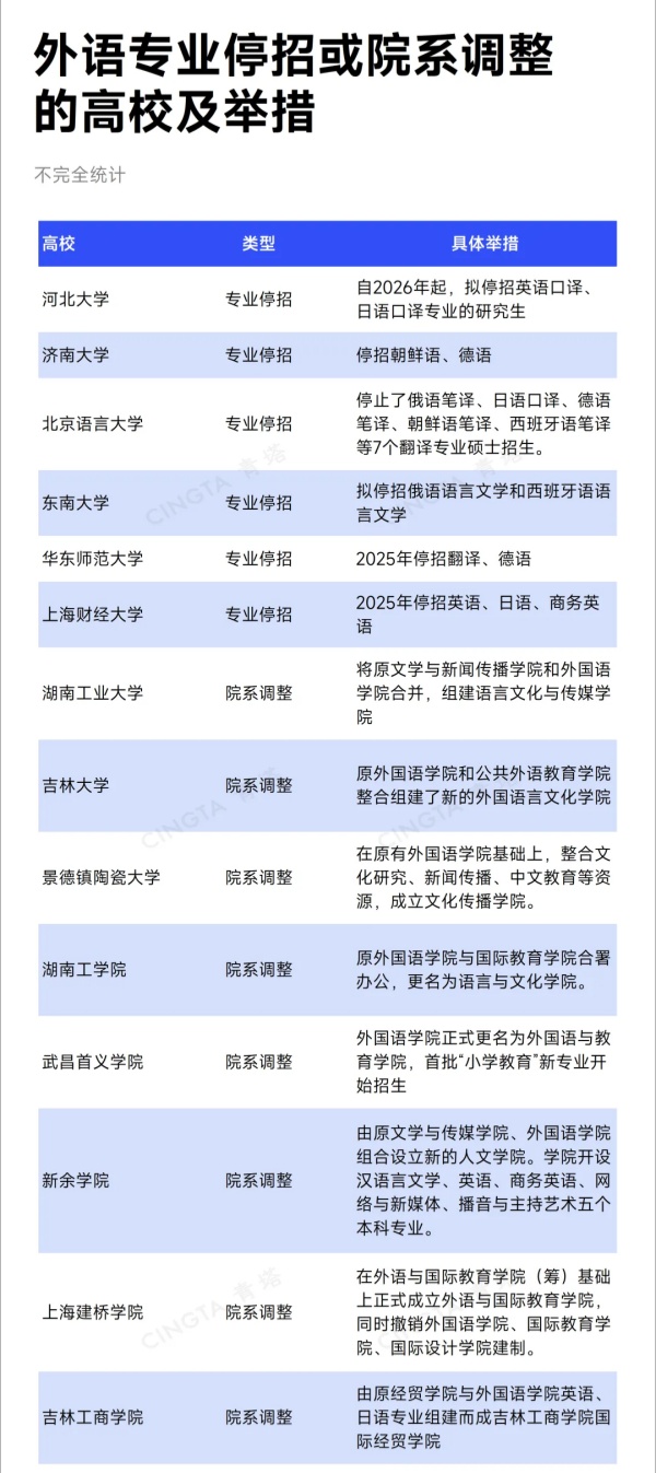
除此之外,根据不完全统计,近年有多所高校宣布停招部分外语相关专业,或将外国语学院进行调整和重组,以寻求新的机遇。如河北大学外国语学院2025年7月称停招英语口译、日语口译专业的研究生;华东师范大学公示停招翻译、德语等本科专业;景德镇陶瓷大学在外国语学院基础上,整合文化研究、新闻传播等资源,成立文化传播学院;武昌首义学院的外国语学院正式更名为外国语与教育学院。

这样的趋势并不只发生在我国,韩国高校的语言类专业在近五年时间内减少了近20%,入学人数减少近18%;有“翻译界的哈佛”之称的美国明德大学蒙特雷国际研究学院(MIIS)在今年宣布于2027年6月正式停止招生并逐步关闭。
当然,有必要指出的是,专业停招或者缩招本身是高等教育优化布局的一部分,外语专业确实在部分高校退出,却并非唯一被调整的领域。被调整的多为非语言类高校中实力较弱、存在同质化的外语专业,很可能是世纪初扩招潮后的回落,在扩张红利消失后恢复到合理供需水平,是高校基于新形势和自身规划的权衡和取舍,并不等同于“消亡”的信号。
但一大批高校选择取消外语专业点、停招和院系调整的现象,确实可以在一定程度上反映出外语专业发展遇到了“冷静期”,外语相关的需求在消减,一成不变的教学模式难以培养出符合需求的高质量人才。
就业市场普遍如何
麦可思研究数据可以部分揭示外语专业毕业生在就业市场的收入竞争力变化趋势。2024届外语本科毕业平均月收入为5839元,低于全国本科毕业平均月收入6199元。并且从数据看,2014届到2024届外语专业平均月收入长期低于全国平均水平,无一例外。2018届到2022届,收入差距有扩大的趋势,2023-2024届差距略有收窄,但没有逆转趋势,说明结构性的劣势没能解决。

人工智能的冲击可能会让外语就业市场雪上加霜。随着机器翻译和语音识别技术的迅猛发展,人工智能在通用及专业文本上的准确率已接近人类平均水平,并且支持多语种实时语音转写与同传。对于个人和企业来说,低成本、高效率在处理日常翻译任务时已经能够满足基本需求,因此人工笔译、口译等基础语言服务的可替代性大幅提高。麦肯锡全球研究院预测,到2030年,全球约30%的外语相关工作将被AI部分或完全替代。
以翻译行业为例,根据中国翻译协会发布的《2025全球翻译行业发展报告》显示,54%的相关企业认为人工智能对业务发展有益,较2023年提升13个百分点。技术发展让人工智能在翻译行业的应用不再仅仅停留在规划和预判层面,九成以上企业积极拥抱人工智能技术,80%的全球头部翻译企业已部署生成式人工智能工具,部分翻译企业七成成本支出用于布局人工智能技术。
挑战背后是机遇,外语专业人才绝非毫无出路。《2023年大学生就业市场分析报告》显示,互联网/IT、文化/传媒行业,以及国际传播、跨境电商、数字内容本地化等领域对具备复合能力的外语人才吸纳度提升。从2010年到2023年,互联网/IT行业的外语专业毕业生占比增长了10个百分点,文化/传媒行业的外语人才就业占比上升了4个百分点。其他行业占比从2010年的7%上升到2023年的18%,增长了11个百分点。这些新变化表明,“外语+”复合型人才的就业领域更加多元,边界正被打通。
概括来看,语言技术人才、跨文化数字营销人才、国际内容策划与创作人才、AI翻译质量评估人才这四类代表性“外语+”复合型人才需求增长率和薪资涨幅高,且短期内难以被完全替代。
因此,数据显示的并非是外语“无用”了,而是只会外语“不够用”了,若不能与行业知识、数字技能、跨文化实践能力结合,外语专业毕业生很可能将长期处于薪资“洼地”。
高校要正重塑外语人才培养体系
市场的迅猛变化为高校的外语学科建设敲响了警钟,外语学习和使用方式被人工智能重塑,传统的人才培养模式正面临前所未有的挑战。
西安外国语大学校长吴耀武提出外语学科建设存在三大瓶颈问题亟需突破:一是学科建设与培养方向趋同,多数高校的外语专业普遍沿袭了外国语言学及应用语言学、外国文学和翻译三大传统方式,高度一致化的学科建设导致“产能过剩”。二是培养目标与社会需求错位,多数高校的外语专业侧重于语言技能训练和理论知识传授,忽视了跨学科知识体系架构和实践能力培养,未能及时适应新型国际关系和人才需求的变化。三是教学模式相对滞后和低效,现行的外语教材和课堂组织方式未能充分整合数字化技术的优势,数字化学习平台、智能化语言学习工具等现代技术的应用十分有限。
有条件的高校积极探索外语学科的转型之路,不约而同打造“外语+”系列平台。
北京外国语大学依托首批教育部哲学社会科学实验室试点“人工智能与人类语言重点实验室”,深耕人工智能在语言智能教学、多语言脑科学及多语种语料库等方面的前沿应用。

上海外国语大学在原科研机构语言研究院与学术平台语料库研究院的基础上,整合成立语言科学研究院。研究院开展语言数据科学与神经认知语言学前沿问题研究,下有语音实验室、眼动实验室、脑电实验室、行为实验师、语言数据处理与应用实验室等。

另外,复旦大学外国语言文学学院与计算机科学技术学院联合推出“法语/日语/朝鲜语/西班牙语+计算机科学与技术”等四个外语类双学士学位项目;广东外语外贸大学已有19个双学士学位复合型人才培养项目招生等。
外语专业,还没有到消失的时刻
外语专业的缩减,并不意味着外语本身不再重要。恰恰相反,在全球化纵深发展的今天,跨语言沟通仍是连接世界的基本能力。然而,在日常对话、文档翻译等领域,语言技能表现为实用化的“工具属性”,工具会随技术更迭而改变,这部分外语需求正在被AI逐步覆盖,成为“人人都可以会”的能力。
但外语专业的不可替代性,恰恰在于其超越工具层面的价值。正如王小波认为的“好的翻译是‘一流的文体’,能让人‘感觉到一种语言的韵律’。”外语专业学习的价值,正体现在培养这种对语言“雅”的感知力和创造力上,而不仅仅是工具性技能。AI能翻译出语言,却难以转化文化之间的隐喻和碰撞。文学经典、学术文献、外交文书等高语境文本的翻译和交流不仅要求准确,还需要对文化背景、法律制度、民族情感和话语策略的深度了解,更凸显出人类译者的专业价值
另外,国家战略仍在拉动特定语言人才需求。教育部发布的《2026年普通高等学校部分特殊类型招生基本要求》提出:继续加大向国家“一带一路”建设发展所需语种专业及国家急需紧缺语种专业倾斜力度。招收的外国语中学推荐保送生均安排在除英语以外的小语种相关专业,鼓励高校培养“小语种+”复合型人才。
百年前,严复译《天演论》,让国人看见世界,胡适称其为“介绍近世思想第一人”。今天,AI无法替代但持续必要的,依然是国别、文化之间的对话和连接。外语专业不一定消失,或许我们可以期待外语重新思考后的再出发。
注:本文内容来源青塔,由江苏招生考试网团队(微信公众号:jszkwx)排版编辑,如有侵权,请及时联系管理员删除。

