每年高考志愿填报时,江苏家长和考生都在纠结:分数够了,选哪个城市读大学更利于就业?
其实答案很简单:让专业适配城市的核心产业,四年后就业能少走90%的弯路。
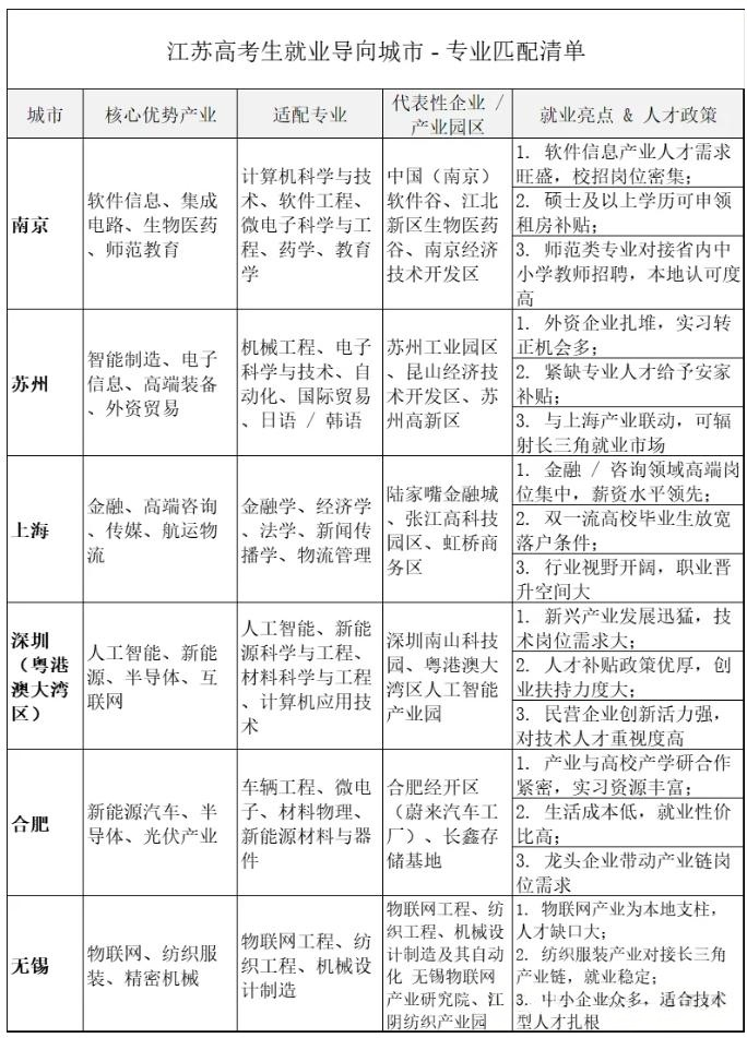
在此,江苏招生考试网小编给江苏考生整理了一份「就业导向城市—专业匹配表」,供参考。

一、省内首选:南京、苏州,家门口的“就业富矿”
南京:学这些专业,毕业直接进名企
南京是江苏的“科教+产业双高地”,软件信息、生物医药、师范教育是三大就业王牌领域:
学计算机、软件工程:直接对接中国(南京)软件谷,华为、中兴等企业校招岗位扎堆;
学药学、生物医药:江北新区生物医药谷的药明康德、金斯瑞,实习转正机会多;
学师范类:省内中小学教师招聘对南京高校认可度超高,还能领租房补贴。
苏州:外资+智能制造,就业“稳准狠”
苏州工业园区是外资企业的“大本营”,智能制造、电子信息产业全国领先:
学机械工程、自动化:博世、三星的智能工厂直接招实习生;
学国际贸易、小语种:外资企业的跨境岗位优先选苏州高校毕业生;
关键是:苏州和上海产业联动,毕业后还能辐射长三角就业市场。
二、向外拓展:上海+大湾区,瞄准高端岗位
上海:金融/传媒专业,这里是“天花板”
如果分数够得上上海的高校,学金融、法学、新闻传播别犹豫:
陆家嘴的投行、咨询公司,校招薪资直接领跑全国;
双一流毕业生还能放宽落户,行业视野和晋升空间都是顶级配置。
深圳(大湾区):新兴产业,抢跑“新赛道”
学人工智能、新能源、半导体的同学,大湾区是“技术人才的天堂”:
腾讯、大疆、小鹏汽车的研发岗,偏爱应届生;
人才补贴、创业扶持政策多,生活成本虽高,但职业回报也高。
三、性价比之选:合肥&无锡,低调的“就业黑马”
合肥:新能源/半导体,低成本拿好offer
合肥靠蔚来汽车、长鑫存储逆袭成“产业新贵”:
学车辆工程、微电子:高校和企业产学研绑定,实习资源直接送上门;
生活成本比一线低一半,刚毕业也能轻松扎根。
无锡:物联网+纺织,稳扎稳打的“就业兜底”
学物联网工程、纺织工程选无锡:
物联网是本地支柱产业,人才缺口大;
纺织服装对接长三角产业链,中小企业多,就业稳定。
考得好,也要报得好!你想上985/211,想当公务员/学医/师范/法律/金融……不知道选择什么大学?适合读什么专业?……欢迎扫码或直接点击下方链接咨询,专业的老师会根据孩子情况进行评估,3个工作日内给您反馈结果。
咨询链接:https://jinshuju.net/f/toOymc

在此,小编也给大家推荐一个志愿填报的便捷工具——志愿通志愿填报系统!可查高校、查专业、查分数,智能推荐冲稳保院校等功能。
有需要的考生及家长,微信扫一扫海报上二维码,即可体验哦。

为助力新一届高中生及家长及时了解最新的高考资讯、综评、强基等升学途径、志愿干货、学习技巧、复习资料、各地模考试卷等信息,我们给大家建立了【招考网】江苏高考交流群。
欢迎添加苏小招微信(sxz028),发送:高考年份(如:2026高考),加入高考交流群,为孩子高考助力!

注:本文内容来源网络,由江苏招生考试网团队(微信公众号:jszkwx)排版编辑,如有侵权,请及时联系管理员删除。

