近日,广西壮族自治区党委编办主任、自治区党委组织部副部长曾凯带队来到西安交通大学进行定向选调宣讲会,向西安交大学子发出“建设家乡”的热情邀约。
这只是当前各地选调招录工作的一个缩影。事实上,加入选调生队伍正成为越来越多毕业生的就业选择。据不完全统计,目前已经有28个省市公布了定向选调生高校名单,所有“双一流”高校均位列其中。
此外,北京大学与厦门大学发布的2024年毕业生就业质量报告显示,北大向中央机关和地方输送选调生超过600人,厦大入选省级及以上选调生项目的毕业生达390人。由此可见选调生项目在高校就业中的影响力正持续增强,越来越多的优秀学子正积极投身选调。
哪些高校可以参加?
选调生,顾名思义就是各省区市党委组织部门有计划地从高等院校选调优秀毕业生到基层工作,作为党政领导干部后备人选和县级以上党政机关高素质的工作人员人选进行重点培养的群体。而定向选调生是指部分省份面向国内部分重点高校定向选调一批全日制应届优秀大学毕业生。
选调生被录用后为公务员编制,作为“储备干部”进行重点培养,入职后需到基层锻炼2-3年,相比于公务员晋升速度更快,竞争压力也更小。但同样的,选调生对应届生的要求也更多,往往需要学生具有党员身份、学生干部经历以及较强的综合素质。
眼下,选调生考试正在火热进行中。据不完全统计,目前已经有28个省市发布了选调生公告,近20个省市进行了笔试。
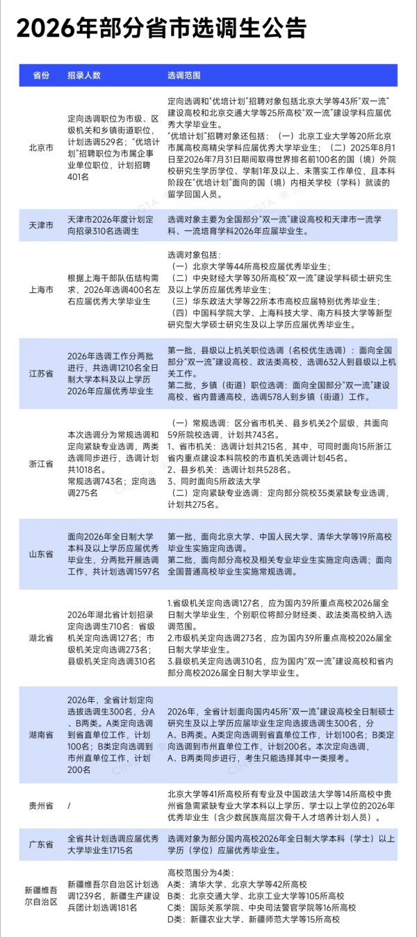
从部分公布的定向选调公告中来看,各省市定向选调的范围大多集中于985高校和“双一流”高校中的“一流”学科,也有部分省市会面向本省市内重点高校的优秀毕业生展开招录。
从人数来看,山东省和广东省招录人数均超过了1500人,江苏省、浙江省和新疆维吾尔自治区招录人数也都在1000人之上。

哪些高校更受欢迎?
截至12月9日,根据目前28个省市发布的选调招录公告,据不完全统计了“双一流”高校能参加各省市选调的数量。其中同济大学、中南大学、中国农业大学、浙江大学、武汉大学、天津大学、清华大学、复旦大学、电子科技大学、北京理工大学和北京大学11所高校可以参加28个省市的选调考试。此外,另有21所“双一流”高校可以参加25个以上的省市选调生考试。

除了面向“双一流”高校之外,部分省市还面向省市内的重点高校或其他地方高校进行选调生招录。
比如浙江省就面向中国美术学院、浙江工业大学、浙江师范大学等15所浙江省重点建设本科院校开展县乡机关选调计划和部分市直机关选调计划。
此外,对于纪检监察机关,公安、检察、法院、司法等系统要求法律专业背景的选调职位,部分省市还为部分政法类大学开辟绿色通道。例如浙江省在招录相关职位时,在相应层级选调院校的基础上,可同时面向中国政法大学、西南政法大学、华东政法大学、中南财经政法大学、西北政法大学选调。

2026年度浙江省党政机关选调应届优秀大学毕业生公告
据不完全统计,在可参加各省市选调的非“双一流”院校中,中国社会科学院大学位居前列,具备10个省份的选调资格。此外,还有3所非“双一流”高校的可报考选调省份超过5个,均为政法类大学。这一定程度上反映出,当前各省市在法律类专业人才方面仍存在较为明显的需求缺口。

但是相应的,地方院校想要参与选调生考试可能要面对更严苛的条件。比如上海市要求华东政法大学等22所本市高校的应届生需同时满足在校期间需要获得过国家奖学金或上海市奖学金和在校期间需要拥有学生干部经历一年以上的额外条件。

上海市2026年度选调应届优秀大学毕业生公告
哪些毕业生更受青睐?
与公务员考试类似,各省市在招录选调生时,不同岗位对专业背景也有相应要求。以2026年北京市、天津市和湖北省选调生岗位为例,法学类和经济学类专业均稳居招录专业数量榜首,此外,计算机类、管理类、电子信息类专业也备受青睐。

此外,各省市对选调生学历背景的要求也存在差异。例如,河南省在2026年定向选调公告中就明确指出,选调对象为国内部分高校2026年硕士研究生及以上学历的应届生;而在天津市,经统计仅约25%的选调生岗位明确要求硕士及以上学位。
同一省份内部,不同层级的岗位对学历的要求也呈现明显梯度。以黑龙江省为例,省直岗位中要求硕士及以上学历的比例达到68%,而市地直与县市区直岗位中的相应比例则分别降至14%和11%;同样,在湖北省选调岗位中,省级、市级、县级对硕士及以上学历的要求比例逐级递减,分别为78%、57%与34%。

11月30日,2026年国家公务员考试正式结束,在报考年龄放宽和招录规模收缩的双重影响之下,考公热迎来前所未有的高潮,共计有283.1万人参加考试,相比去年增加了24.5万人。
而同样备受高校毕业生青睐的考研,今年的报名人数却迎来了“三连降”。11月24日,教育部公告显示,2026年全国硕士研究生招生考试报名人数为343万,相较于2023年峰值减少了130多万人。
从这“一升一降”的变化中可以看出,近年来,相比于继续深造学习,越来越多的高校毕业生倾向于选择更加稳定、社会认同感更高的体制内工作,作为“党政后备干部的摇篮”的选调生也受到越来越多毕业生的密切关注,竞争日趋激烈。
以福建省2026年度选调生报名情况为例,据官方数据显示,福建省各区市报名人数为13133人,其中博士生报名2521人,硕士生报名5003人,本科生报名5609人,报录比约为32:1。
同时,黑龙江省也公布了2026年度定向招录选调生报名和资格初审情况的通知,根据数据显示,竞争最激烈的岗位报录比为301:1,平均报录比约为13:1。
总体而言,选调生考试是一场热度与挑战并存的战役,愿各位考生能够从容执笔,不负耕耘,在选调之路上一展抱负,顺利启程!
注:本文内容来源青塔,由江苏招生考试网团队(微信公众号:jszkwx)排版编辑,如有侵权,请及时联系管理员删除。

