东南大学2026年推荐免试攻读研究生学生名单公示!2026届推免公示名单1336人,保研率约超过32%。不同学院、专业的名额有所差距。跟着江苏招生考试网小编一起来看看详细数据吧。
2026届东南大学保研情况
根据《东南大学2026年推荐免试攻读研究生学生公示名单》,2026届推免公示名单1336人。其中,国优计划30人,研支团23人,专项计划(包含工程硕博士专项)147人。
各学院保研名额分配如下表:

上图统计均未包含强基计划班、临床医学5+3一体化及临床医学拔尖创新班,仅限普通专业及班级。
2022届东南大学新生大数据4157人。推荐比例远不止32%,计算保研率,分母应去除定向、西藏班、提前批专项计划、港澳台、强基计划等基数。如下:

与2025届相比,东大今年推免名额增加17个(去年为1319个),同比增长1.3%。整体走势上升放缓,但依然保持上涨!
29个学院中,保研名额排名前三的是吴健雄学院、信息科学与工程学院、能源与环境学院,分别为170(对比去年增加26)、96、71各名额。日语、电子商务专业各仅2个名额,数量最少。
从高考方面来看,东南大学,学生除了稳定的高分成绩,还可以关注东大综合评价招生、强基计划等招生途径,抢占直通研究生的途径!
其中,上文提到的高保研名额学院,东大在综合评价也有招生计划:

【东南大学2025年江苏省综合评价招生专业和计划】
新一届高中家长,想帮孩子通过综合评价来争取多一次录取名校的机会吗?
如果现在还不清楚自家孩子的成绩报考哪些综评学校&专业更有优势?入围概率更高,降分幅度更大?……欢迎点击下方链接,填写表单,专家免费为您评估。
综合评价咨询:https://jinshuju.net/f/aJja1Z

东南大学推免细则
下面,我们再看一下东大2026年的推免细则。
课程成绩是保研的核心指标,占综合成绩的80%权重,其次英语水平、思想品德与纪律,综合素质与科研能力也均有一定要求。
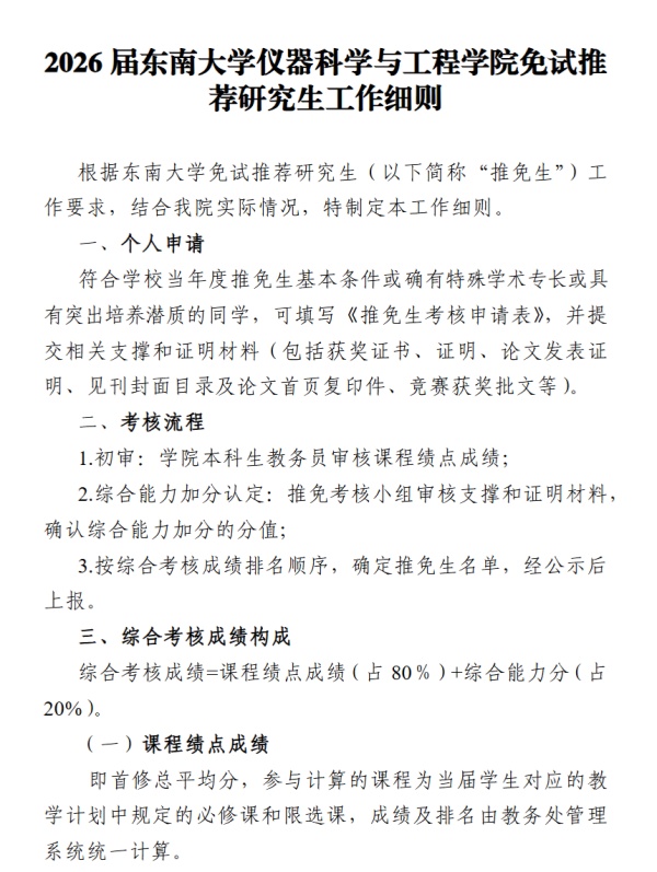
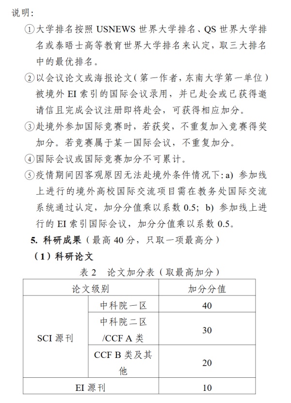
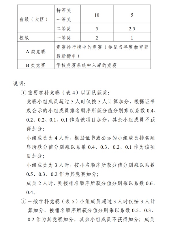
每个学院会有一些不同,大致差不多。下图为2026届东南大学仪器科学与工程学院免试推荐研究生工作细则,供大家参考:








以上内容就是关于东南大学2026届的保研数据分析,感兴趣的同学可以提前准备,早做规划。
随着推免资格的扩增,为更多学子敞开了升学的大门。机遇就在眼前,但机遇只垂青有准备的人。当下最紧要的,是把握这冲刺的黄金期,积极行动、精准发力!
微信扫一扫或者长按识别下方二维码,免费1v1保研规划!

或点击链接咨询:https://jsj.top/f/WShrzJ
注:本文内容来源东南大学、保研岛等,由江苏招生考试网团队(微信公众号:jszkwx)综合整理,如有侵权,请及时联系管理员删除。

