中国矿业大学斥资2.93亿元购置存量房用作学生宿舍,中国政府采购网这一公示迅速引爆舆论。投入之多、规模之大,人们逐渐意识到高校的宿舍缺口问题已经刻不容缓。
事实上,高校“置业潮”早已悄然兴起。“国家重大战略实施和重点领域安全能力”建设进展情况报告明确指出:推动超过30个“双一流”高校新校区进入大规模建设阶段,加快补齐高校学生宿舍等短板,改善基本办学条件。取消住宿、新建宿舍、批量买房……一批高校纷纷做出了各种尝试。

宿舍不够住了
根据全国教育事业发展统计公报,2014年到2024年十年间,研究生招生人数和高等教育在学总规模持续扩增,涨幅分别高达118.38%和36.16%,学生人数增加带来了宿舍空间需求的持续扩大。而高校的教育经费有限,且更倾向于把钱优先用于学科建设、人才引进、教学条件改善等,修建多媒体教室、实验室等教研相关的投入,也往往排在宿舍前面。

学生人数越来越多,老楼越来越满,四人间改六人间。并且,由于宿舍长久没有得到更新,各类设施出现使用后的磨损和老化,更是为“群居生活”雪上加霜。

扩招的列车仍未减速,在原本的宿舍楼基础上再怎么改也无法容纳那么多学生,而现在恐怕连“老宿舍”都没得住了。为了缓解住宿资源紧张,高校纷纷出台新政策。
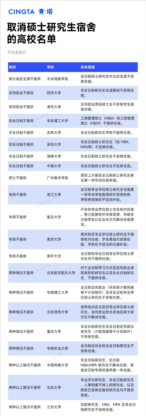
根据不完全统计,大量高校在2026年硕士招生简章中明确指出不再提供宿舍。中央戏剧学院按照生源地区划分,规定不为北京生源学生安排住宿;清华大学按照定向就业与否划分,规定不为定向就业硕士生安排住宿;华北理工大学等按照学习形式划分,不为非全日制硕士提供住宿;南开大学等则根据硕士类型划分,规定不安排专业学位硕士研究生住宿……部分高校提出会视情况给予补贴(如浙江大学、南京大学等),或者协助学生以社会化方式解决住宿需求(如复旦大学)。

宿舍资源一直是“老大难”的问题,高校不再为研究生提供住宿也是艰难权衡之果。一方面,高校面临财政压力与基建负担时,为优先保证科研创新、教学品质和师资建设等方面的投入,取消宿舍是无奈之举。长远看,取消宿舍能促使研究生“走向社会”,培养独立生活能力,赋予学生在生活方式和居住环境上的选择权。但另一方面,取消宿舍将大幅增加学生经济成本。非全日制研究生或许有较稳定的经济来源,而全日制研究生大多没有自主收入,尤其在一线城市,仅靠补助,学生的生活将难以为继。因此对家境困难学生而言,求学门槛被抬高。
宿舍“扩建潮”到来
2024年1月,教育部等七部门专门发布《关于加强高校学生宿舍建设的指导意见》,支持高校学生宿舍建设,优化高校学生宿舍功能设置。
其中规定,对学生宿舍面积总量缺口大、学生反映强烈的高校,原则上不得新增安排招生指标,问题突出的要压缩招生指标。
并明确提出要多渠道扩大学生宿舍资源,加快支持具备新建条件的高校,新建一批学生宿舍。该政策基于宿舍缺口、老化问题,为高校扩建宿舍指明了方向,迎来了一批“扩建潮”。

扩建从供给侧出发,提升了宿舍的容量。然而,质疑声也如影随形。
与持续扩大的高等教育在学规模相反,出生人口正在逐年下降。2024年全年出生人口为954万人,相较于2014年全年出生人口的1687万人,降幅达43.35%。持续走低的人口数量会波及到高等教育入学人数。据测算,高等教育学龄人口将在2032年达峰,此后便将转向缩减。那么,现在新建的宿舍楼是否会空置,造成资源浪费?短期的住宿需求和长期的发展趋势之间发生错位,考验着决策者的远见和魄力。
当然,也有观点认为,不必担忧空置问题。随着经济发展,人们越发追求品质和精神维度的自由,或许学生规模缩减恰好是打破传统住宿模式的好机会,让未来的学子们有更多独处和个性化的选择。

不过眼下,新建宿舍也带来了一些困扰。部分高校学生在社交网络上反映校内施工带来的粉尘、噪音,影响了自己正常的生活和休息,也有人怀疑快速投入使用的新宿舍是否存在甲醛超标的问题。

值得一提的是,面对“扩建潮”,有不少网友认同其替代性方案——宿舍社会化。这一更具弹性的方案,通过将社会房源转为学生宿舍,既能解高校燃眉之急,又可托底楼市,实现多赢。

确有高校选择“购买”宿舍
中国矿业大学是一个生动的例子。中国矿业大学购置隐山观湖·观山府C2组团房产项目作为学生宿舍,项目总建筑面积45788.52平方米,房源共490套,总价2.93亿,套均不足60万元。据悉,该小区首次开盘套均价格在120万元以上,相当于打了5折。
东南大学教授李德智给此项目的论证意见是,隐山观湖·观山府C2组团房产的楼宇相对集中,室内环境良好,房屋数量、房型面积均符合改造成学生宿舍的条件要求。改造投入可控,与学校的需求高度匹配。购置现房总成本低于自建模式(含土地、规划、建设等环节),可实现“即购即用”,能快速解决学校问题,且该项目已经获上级主管部门的批准实施。

究其原因,为什么“购房”而不是“扩建”,江苏师范大学李因果教授在专家论证意见中指出:中国矿业大学学生宿舍面积缺口约13.8平方米,校内没有可开发的土地,学校周边几公里范围内也没有合适的土地可出让,短期内达不到自建的条件。这些恰好也是众多高校面临的现状。
中国矿业大学并非国内首个购置存量房做学生宿舍的大学,2025年初,湖北大学就宣布了武汉城建·水岸学生宿舍改造项目,是探索这一模式的首位实践者,教育部、住建部联合调研组曾实地调研其成果,评价其既有效盘活了市场存量资产、为房地产去库存提供了新思路,又精准破解了高校宿舍资源紧张的难题。该项目新增学生住宿床位2800个,项目估算投资1.98亿元(含装修改造费),资金来源为争取中央预算内投资及学校自筹。
此外,中南大学、合肥工业大学、浙江大学也相继发布采购需求,或收购或租赁,以此填补宿舍资源缺口。长期来看,这些举措也比新建宿舍更具灵活性,减少闲置可能性。例如可以将部分宿舍转为人才驿站或其他社会房源来应对人口结构转型。
对于高校“置业潮”,大家的看法好坏参半。一部分表示支持,认为其在解决宿舍需求、降本增效、清理存量房等等方面存在好处。另一部分则认为“买下来”只是第一步,还要直面让学生“住得好”存在的“售后”挑战。
其一,隐性成本是否核算到位。
以中国矿业大学为例,隐山观湖.观山府C2组团项目地处徐州市铜山区,距离中国矿业大学南湖校区大概7公里,驾驶需要大约20分钟,乘坐公共交通所需时间只会更长。学生前往食堂就餐和图书馆自习、参与校园活动的便捷性骤降,时间和生活成本很可能增加。
其二,安全风险是否控制到位。
首先,宿舍作为高密度居住的建筑,在消防安全方面的要求标准较普通居民楼更高,购买或者租赁的房源需要达标或者具备改装条件。其次,相较于校内完善的门禁和管理制度,校外居住“是否有必要”且“是否有条件”实现同样的安保水平。归根结底,大家希望明确权责边界,让学生们在彻底成长起来之前多一分保障。
为何说宿舍难题没有“最优解”?原因在于教育人口波动的长周期与基建投资的长周期难以同步;在于财政约束、学生支付能力、政府托底三者之间存在多个天平;在于效率优先的市场逻辑与教育公益的公平底线需要反复权衡。或许不存在一劳永逸的答案,只能通过动态调适,寻找当下最“不坏”的选择。
注:本文内容来源青塔,由江苏招生考试网团队(微信公众号:jszkwx)排版编辑,如有侵权,请及时联系管理员删除。

