“语言是打开世界大门的钥匙”,但当技术迭代的脚步远超想象,在AI浪潮下飘摇的外语类专业将会消失,还是涅槃?
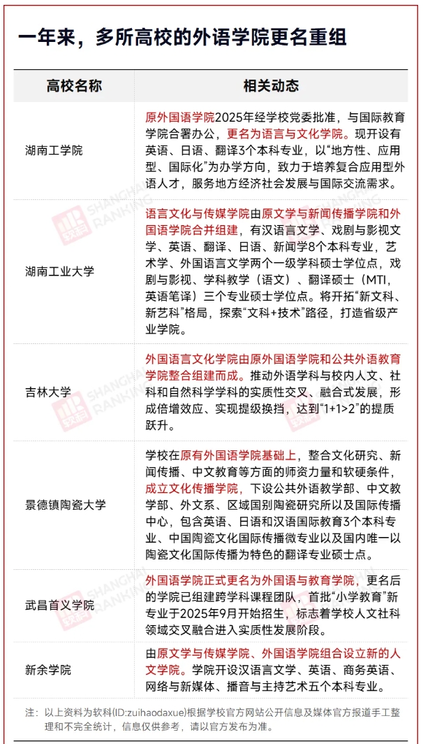
一年来,多所高校的外语学院历经合并、重组、更名,以全新的姿态应对这场挑战。湖南工业大学将原文学与新闻传播学院和外国语学院合并,组建语言文化与传媒学院;吉林大学原外国语学院和公共外语教育学院整合组建了新的外国语言文化学院;景德镇陶瓷大学在原有外国语学院基础上,整合文化研究、新闻传播、中文教育等资源,成立文化传播学院。

因时代而盛的外语类专业,当光环褪去,它将何去何从?高校与个人,又该如何面对挑战?
从“火热”到“危机”
曾经的外语专业,也是十分火热的。
尤其改革开放以来,外语专业蓬勃发展,成为中国大学中分布最广、在学人数最多的专业之一,为国家和社会发展培养了大批在各行各业做出重要贡献的人才。
据中国翻译协会2025年4月发布的《2025中国翻译行业发展报告》,2024年,全国共有1022所高等院校开设的外语本科专业招生,共涉及55个语种。其中,招生院校数量排名前10的为英语、日语、俄语、法语、朝鲜/韩国语、德语、西班牙语、泰语、阿拉伯语和葡萄牙语。2020年以来,95所高校新开设了30个语种的外语本科专业,英语和日语专业新开设数量最多。
然而,外语专业规模的扩大带来了布局、质量、社会需求等多方面的问题,导致其就业市场频繁“亮红灯”,进行专业调整成为必然。据教育部数据,2018-2022年间,共有28个外语相关专业被109所高校撤销,其中,26所高校撤销日语专业,21所高校撤销英语专业,10所高校撤销朝鲜语专业,在专业撤销列表上居于前列。
近几年,在多个省份均有外语专业因就业率低被红牌警示,如:西班牙语出现在湖南省普通高校毕业生就业率排名较低的专业名单中;《安徽普通高校本科专业布局和需求分析报告(2021年)》公布了初次就业率相对较低的20个本科专业,朝鲜语、阿拉伯语、英语(翻译)位列其中。甘肃、四川、河南、黑龙江、山西、河北和天津等省市的过剩本科专业预警清单中,也出现了英语专业的身影。
不少高校的外语类专业招生也“叫停”。北京语言大学在2025年度硕士研究生招生中,停止了俄语笔译、日语口译、德语笔译、朝鲜语笔译、西班牙语笔译等7个翻译专业招生。在已公布的2026年研究生招生调整中,东南大学拟停招俄语语言文学和西班牙语语言文学,河北大学拟停招英语口译和日语口译。
无独有偶,世界各地的高校,都在对外语专业进行大刀阔斧的“改革”:哈佛大学和亚利桑那州立大学大幅度压缩英语专业招生数量;西吉弗尼亚大学,曾计划撤销包括本科和研究生院在内的全部外语系;威斯康星大学史蒂文斯分校曾考虑取消包括英语在内的13个专业……
时代的挑战已经到来,外语类专业又当如何破局?
破局重构,“外语+”成“妙手”
根据2025软科中国大学专业排名,共有30所高校在41个外国语言文学类专业获评A+。作为外语类专业人才培养的中流砥柱,为了应对国际环境变化、行业需求升级,这些实力强劲的高校也在探索新的人才培养路径。不再局限于单一语言技能,与国际传播、对外法律、国际金融外贸、涉外工业、农业和服务业以及区域与国别研究等众多领域的结合,让语言有了为国家服务的广阔天地。

获评外国语言文学类A+专业最多的北京外国语大学,积极响应教育部等九部门发布的《关于加快推进教育数字化的意见》中提到的“推动人工智能与教育教学深度融合,培养适应新时代需求的国际化、复合型人才”,率先探索“语言+AI”人才培养的新模式。依托首批教育部哲学社会科学实验室试点“人工智能与人类语言重点实验室”,深耕人工智能在语言智能教学、多语言自然处理及多语种语料库的前沿应用,培育高层次复合型人才。
同时,北外在今年首次推出两个极具前瞻性的文理交叉复合型双学位项目,“德语+大数据管理与应用”“俄语+大数据管理与应用”,培养外语水平扎实、跨文化沟通能力强、熟悉数据科学理论和拥有大数据处理和分析能力的复合型人才。
老牌外语类特色高校上海外国语大学跳出“舒适区”,通过学科交叉不断开拓新领域。上外将外语学科、管理学科与认知神经科学、脑科学、心理学等领域结合,立足语言学传统理论与实证研究优势,建设了眼动、脑电、行为、语音等多模态认知数据采集与分析实验室。
广东外语外贸大学以“外语+”为核心密码,目前共有19个双学士学位复合型人才培养项目招生。同时大力资助教师赴海外跨专业进修,打造“小语种+重点专业”的复合型外向型师资。
此外面对AI的来势汹汹,回避并不现实,拥抱技术,让它成为外语专业人的“第二双手”,或许是更优解。
越来越多的高校将人工智能技术相关内容融入人才培养过程,例如上海外国语大学建立了“人工智能+”课程体系,推出人工智能通识课、微专业和辅修专业,开发了多语种大规模语料库和数据库。广东外语外贸大学联合阿里云发布“AI云帆译”智能平台,将AI技术深度融入口译教学的全流程,助力口译人才培养。

同济大学高等教育研究所副所长张端鸿认为:“就像计算器没有让数学消失一样,AI也不会取代对语言作为文化、思想和学术载体的学习。”外语教育不等于翻译训练,这场技术变革中,重组的外语学院或许只是改变了名字,市场上消失的或许只是流水线式的"语言技工",这一承载着跨文化理解、思维转换和价值观见解的专业,也正在经历自己的蝶变。
注:本文内容来源软科,由江苏招生考试网团队(微信公众号:jszkwx)排版编辑,如有侵权,请及时联系管理员删除。

