优质本科高校,进入新一轮基础建设扩张期。
11月27日,国家发展和改革委员会举行11月份新闻发布会,国家发展改革委政策研究室副主任、新闻发言人李超表示,去年以来,国家发展改革委会同有关部门和各地方,突出国家重大战略实施和重点领域安全能力建设性质要求,坚持自上而下、注重软硬结合,推动“两重”建设取得阶段性进展。
社会民生方面,支持人口流入重点城市新建和改扩建高中664所,新增普通高中学位超过100万个。推动超过30个“双一流”高校新校区进入大规模建设阶段,加快补齐高校学生宿舍等短板,改善基本办学条件。
有专家指出,这显然是为“十五五”规划提出的“推动高等教育提质扩容,扩大优质本科教育招生规模”做基础建设支撑。高校,尤其是著名高校,进入新一轮基础建设扩张期。
优质本科,扩容扩招
其实,优质本科扩容扩招的趋势,近年来早已全面部署。有媒体统计发现,2024年超60所“双一流”高校都增加了招生计划,其中近半数“985”高校宣布扩招。
2025年政府工作报告提出“扎实推进优质本科扩容”。今年3月6日,国家发展和改革委员会主任郑栅洁在十四届全国人大三次会议举行经济主题记者会上表示,将推进优质本科扩容,进一步增加“双一流”高校本科招生规模。在去年扩招1.6万人基础上,今年力争再增加2万人。
此后,“双一流”大学密集宣布今年本科扩招,其中清华、北大和上海交大均宣布今年本科扩招150人。
在近期刚发布的《中共中央关于制定国民经济和社会发展第十五个五年规划的建议》(以下简称《建议》)中提到,推动高等教育提质扩容,扩大优质本科教育招生规模。
《建议》提到,围绕科技创新、产业发展和国家战略需求协同育人,优化高校布局、分类推进改革、统筹学科设置,深入推进“双一流”高校和国家交叉学科中心建设,强化科研机构、创新平台、企业、科技计划人才集聚培养功能,培育拔尖创新人才。
2025年1月,中共中央、国务院印发的《教育强国建设规划纲要(2024-2035年)》中同样明确,有序扩大优质本科教育招生规模,扩大研究生培养规模,稳步提高博士研究生占比,大力发展专业学位研究生教育。
一系列政策文件的相继出台表明,优质本科扩容扩招,是大势所趋!
“双一流”大学,密集谋划新校区
随着优质本科扩招、研究生扩招及高校院系学科专业的调整,近年来,一大批“双一流”高校不约而同地谋划起了新校区。
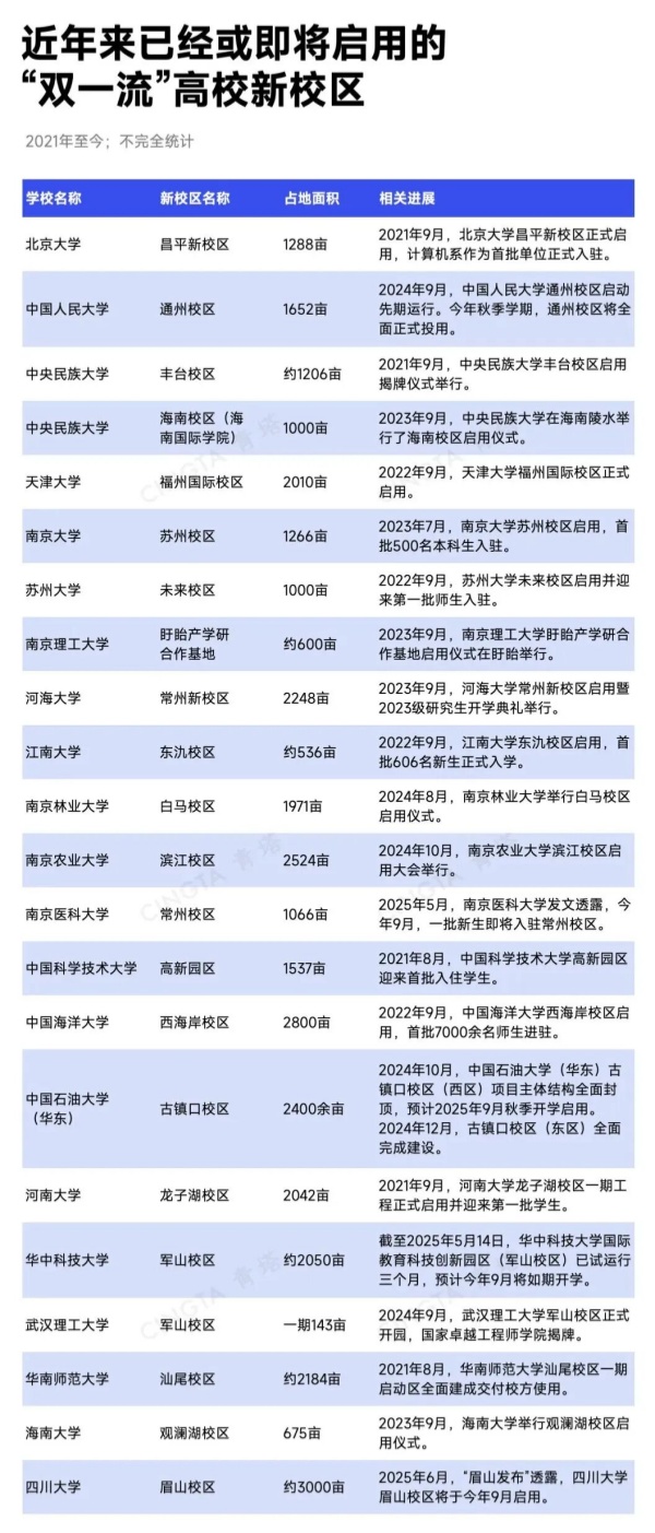
据不完全统计,自2021年以来,全国已有北大、中海洋、南大等50多所“双一流”高校启动新校区建设项目,多所“双一流”高校的新校区已陆续投入使用。从学科布局来看,不少“双一流”高校的新校区,主要用来布局新兴交叉学科及前沿重点学科领域。
例如,10月28日,华中师范大学盘龙城校区奠基暨华师附小、附中配套项目开工仪式在武汉黄陂区盘龙城经济开发区举行。华中师范大学盘龙城校区将与桂子山南湖校区形成“统一规划、错位布局、优势互补”的格局,聚焦六大领域,重点发展人工智能、集成电路、生命健康、生物育种、绿色农药、脑科学、新材料等国家战略急需和新兴领域学科,引育一批战略科学家、青年科技人才和创新团队,着力培养拔尖创新人才、开展关键核心技术攻关、产出高水平科研成果,增强对中部地区的教育科技辐射力支撑力。
9月12日上午,南京邮电大学无锡校区建设开工仪式在无锡市惠山区举行。南京邮电大学无锡校区办学规模约10000人,将建设未来信息科学与工程学院、智能软件与工程学院、工业互联网与机器人学院、互联网金融学院、国际学院等5个二级学院,设置11个本科专业。

除此之外,包括山东大学、湖南大学、武汉大学在内的多所知名高校也在积极推进新校区建设。国内“双一流”高校正迎来新一轮的校区扩建热潮。

高校扩建热潮为何如此高涨?因为在当前扩招大趋势的脚步中,“双一流”高校的地,渐渐不够用了——
从高校自身发展角度看,新校区建设不仅能够突破物理空间限制,更为优化资源配置、改善办学条件提供了重要契机。许多高校通过异地布局,既实现了功能区的科学划分,又拓展了服务地方的辐射范围,为高校长远发展奠定了基础。
注:本文内容来源中国教育在线、中国新闻网、第一财经、青塔等,由江苏招生考试网团队(微信公众号:jszkwx)排版编辑,如有侵权,请及时联系管理员删除。

