近日,教育部官网发布《国务院学位委员会关于下达2025年超常布局学位授予点名单的通知》《国务院学位委员会关于下达2024年学位授权自主审核单位撤销和增列的学位授予点名单的通知》《国务院学位委员会关于下达2024年度动态调整撤销和增设的学位授予点名单的通知》。
名单显示,2025年超常布局24个学位点;2024年度学位授权自主审核单位撤销49个学位点,增设118个学位点;2024年度动态调整撤销178个学位点,增设133个学位点。
2025年超常布局学位授予点名单


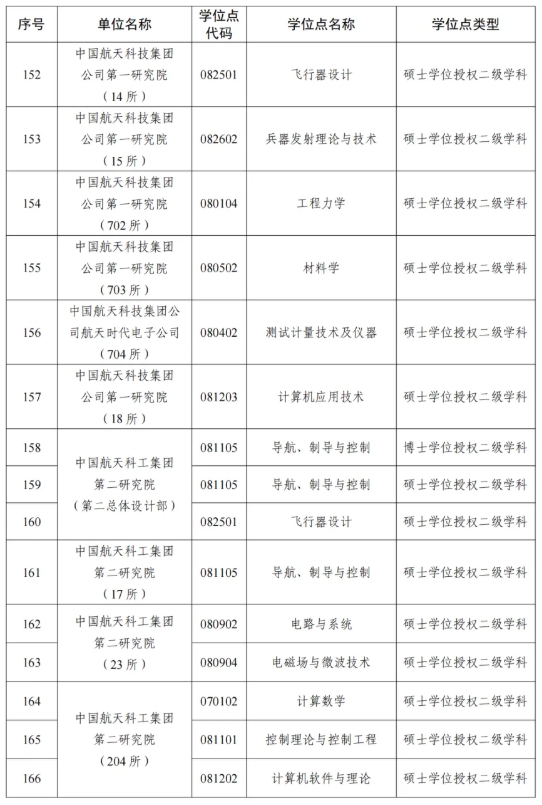
2024年度学位授权自主审核单位撤销和增设的学位授予点名单









2024年度动态调整撤销和增设的学位授予点名单

















为助力新一届高中生及家长及时了解最新的高考资讯、综评、强基等升学途径、志愿干货、学习技巧、复习资料、各地模考试卷等信息,我们给大家建立了【招考网】江苏高考交流群。
欢迎添加苏小招微信(sxz028),发送:高考年份(如:2026高考),加入高考交流群,为孩子高考助力!

注:本文内容来源教育部,由江苏招生考试网团队(微信公众号:jszkwx)排版编辑,如有侵权,请及时联系管理员删除。

