教育部基础学科系列“101计划”,再扩容!
近日,低空技术与工程领域“101计划”启动会在北京航空航天大学召开,计划持续加大对低空技术与工程本科教育教学建设的投入力度,做好统筹和保障工作,与国内16所“101计划”共建高校全面推进低空技术与工程领域核心课程、教材体系、高水平教学团队、核心实践项目建设,其中拟建设12门核心课程。
低空技术与工程领域“101计划”启动会的举行,标志着低空技术与工程成为我国系列“101计划”的新成员。目前,除北航外,南京航空航天大学也已宣布入选低空技术与工程领域“101计划”共建高校及核心课程教材牵头高校。
而无论是“101计划”还是“低空技术与工程”领域,近年来的快速发展都令人惊叹。
超90所高校,入选“101计划”
“我们是举这一行最厉害的老师,做好的教材,一起提高课程建设,最终目的是想提高整个全国的教学质量。”计算机领域“101计划”工作组组长、北京大学计算机学院院长胡振江表示。
“101计划”的核心,就在这段话中体现——做到四个“一流”:一流的核心课程、一流的核心教材、一流的教师团队和一流的实践项目。以课程、教材、教师、实践项目等基础要素“小切口”,牵引教育教学模式“大改革”。
2021年,教育部决定率先在33所高校实施计算机领域本科教育教学改革试点工作计划,简称“101计划”。
在计算机“101计划”探索基础上,“101计划”迄今已陆续扩展至数学、物理学、化学、生物科学、基础医学、中药学、经济学、哲学、集成电路、人工智能、力学、海洋、大气等多个领域,分别由该领域高水平专家牵头实施,他们将全程参与教学研究、示范、交流,构建学科领域教师教学发展新模式。公开资料显示,其中多个领域均由各高校院士牵头。

据不完全统计,“101计划”目前已有公开报道的21个学科领域中,超过90所高校先后宣布入选。从高校入选不同学科领域的数量来看,现有数据中,浙江大学有15个,成为入选领域最多的高校。北京大学和复旦大学各入选13个领域。清华大学、上海交通大学、中山大学的入选领域在10个及以上。

多所高校,加速布局低空经济
作为教育部布局急需学科专业启动的第26个“101计划”,“低空技术与工程”领域也在近年逐渐迈入了发展的“快车道”。
2021年2月,“低空经济”首次被写入《国家综合立体交通网规划纲要》。为推动行业发展,2023年12月,中央经济工作会议将低空经济确立为国家战略性新兴产业。而自2024年首次被写入政府工作报告,一年多来,“低空经济”更以破局之势加速崛起。
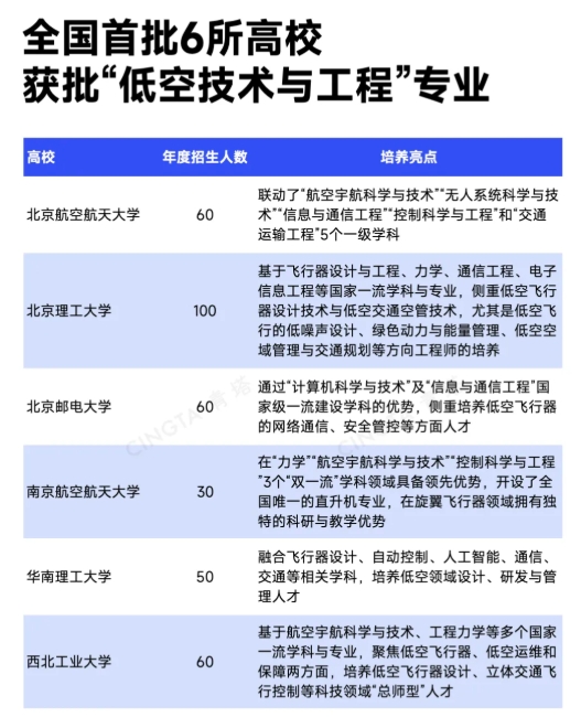
2024年底,教育部增设“低空技术与工程”新专业,首批仅北京航空航天大学、北京理工大学、北京邮电大学、西北工业大学、南京航空航天大学、华南理工大学6所“双一流”高校获批。

今年6月,国务院学位委员会印发《关于做好低空技术与工程交叉学科学位授予点超常布局试点工作的通知》,正式启动我国首个面向低空经济领域的学科专业超常布局机制。
在本科教育层面,教育部今年8月发布的《2025年度普通高等学校本科专业申报材料公示》中,全国共有120所高校拟增设“低空技术与工程”新专业,数量在所有拟申报专业中位居第一。
研究生教育层面,9月,国务院学位委员会下达2025年超常布局学位授予点名单,中国人民大学、清华大学等23所高校获批“低空技术与工程”一级交叉学科博士点,武汉大学获批“低空技术与经济”专业学位硕士点,成为首批超常规布局的高校。

10月,教育部公布截至2025年6月30日完成备案的学位授予单位(不含军队单位)自设二级学科和交叉学科名单。其中,共有76所高校设置“低空技术与工程”交叉学科,并有6所高校设置低空技术与智能交通工程、低空智能技术与工程、低空智能与安全等交叉学科,成为本年度最受高校关注的“新宠”。
快速布局相关学科专业之外,沈阳航空航天大学、湖南工商大学、山东大学等多所高校,也在近年纷纷成立低空经济领域的相关学院、研究院。

如今,随着低空技术与工程领域“101计划”的全面推进,有关专家将打造国内领先、国际一流的低空技术与工程核心课程和教材体系,为行业高素质人才培养和我国低空经济的发展注入强大动力。
作为新质生产力的代表,低空经济蕴含着巨大的发展潜力。在国家部委的超常规布局和高校的积极参与中,相关领域的人才培养已经呈现出了蓬勃的发展态势。
未来,随着更多高校的加入和各方的协同,低空经济必将迎来更广阔的发展空间,成为推动我国经济高质量发展的新引擎。
注:本文内容来源青塔,由江苏招生考试网团队(微信公众号:jszkwx)排版编辑,如有侵权,请及时联系管理员删除。

