近日,一张喀什大学的招聘信息照片在社交平台上流传。显示,喀什大学的6条招聘要求中,第一条就是“编制到人,无非升即走。”

图源:小红书
据澎湃新闻、大象新闻等媒体记者从喀什大学方面获悉,上述招聘信息中无“非升即走”的政策确实存在,不过其他几项招聘政策,喀什大学有更具体要求。
早在9月30日,喀什大学就曾在官方公众号发布博士人才引进的文章,列出了不同人才的引进待遇。其中针对优秀博士,喀什大学明确评职称博士成果可认定,正式入职后享受两年校内副高职称教师绩效(专业技术岗七级),喀什大学还强调“编制到人,无非升即走,配偶工作可解决。”

当这项让不少学术“青椒”倍感压力的竞争制度,被高校松绑淡化,这是否意味着,“非升即走”制度的改革,拐点已至。
多所高校,告别“非升即走”
喀什大学不是第一所官宣不“非升即走”的高校。
今年8月,中国海洋大学在《中国海大诚邀您申报国家优青(海外)项目(新增批次)》一文中明确,聘任为学校高层次人才工程教授,纳入学校事业编制,聘为博士生导师,无“非升即走”,不实行竞争性淘汰。
杭州电子科技大学也明确,引进的力行青年学者、特聘研究员和特聘副研究员等所有岗位都有编制,不实行“非升即走”政策。广西科技大学马克思主义学院实名编制招聘博士、广州软件学院2025年中青年博士师资招聘、南京信息工程大学优秀师资招聘,也都明确提出无“非升即走”。

无“非升即走”为何会成为高校人才引进政策中热议的焦点?
这项竞争性筛选制度,在引入我国高校的一段时间内,发挥了提升高校学术产出、激活教师科研主动性、优化师资结构的积极作用。
然而在执行过程中,这场青年人才的“生存战”有逐渐偏离初衷的倾向。有的高校对各层次所有人才实行“非升即走”,从青年教师到副教授,都会面临考核不合格被淘汰的风险。有的高校片面量化成果,将论文发表数量、项目级别等作为“硬指标”,忽视了教学质量、学术潜力以及对人才的培养。
竞争可以有,但不应只剩竞争。是否用“非升即走”不是问题,各个学校何时用、怎么用好,都是需要认真探讨的问题。
多所高校不实行“非升即走”,是一个积极的信号,是对异化现象的纠偏。也有处于“非升即走”争议漩涡的高校,开始重新审视这一制度,例如复旦大学,成为制度改革的先行者。
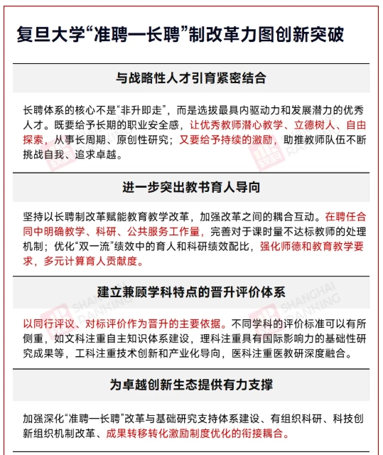
复旦大学对“准聘—长聘”制度进行一场“大手术”式的彻底改革,包括不限定留下的人数,只要优秀就能留,把原来晋升职称以后才能留改为“先留后升”的制度,准聘和长聘之间间隔6年,存量教师也将做长聘认定,且只有一次纳入长聘制的机会。

从“淘汰”到“护航”
虽然部分高校不实行“非升即走”,但这并不意味着竞争消除,建立一套行之有效的人才引进、评价和激励体系,让“升”的通道多样化,为“走”创设公平公正的秩序,是高校共同面临的课题。
对于以喀什大学为代表的的西部地方高校来说,把人才引进来很重要,让人才能留下来更关键。喀什大学坚持“以岗定薪、优劳优酬”,深化收入分配制度和绩效工资改革,完善培育机制,制定领军岗、重点岗激励政策,安排高层次人才担任省部级重点实验室、科研平台及重大科研项目负责人,不断激发创新活力、提升科研效能。
在人才竞争激烈的东部高校,打破“一把尺子量到底”,构建多元的评价机制,才能让更多学者,在适合自己的赛道上发光。
例如东南大学充分考虑不同岗位、不同层次人才特点,将学科岗高级专业技术职务岗位分为教学为主型、教学科研型、科学研究型三类,明确不同类型教师发展路径和评价导向。特别针对马克思主义理论、国防科技、基础学科等关键领域,单独设立评价通道。
同时,破除“唯论文、唯资历”的桎梏,对于在芯片研发、人工智能等“卡脖子”领域取得突破性成果的教师,实行“学术成果+同行评议+社会贡献”三位一体的评价模式,实行破格晋升和聘用。
实行人才评价标准向“多维度”转变的还有北京师范大学,学校将师德表彰奖励、精品课程、政策咨询成果、国家标准、设备或产品、创作展演、公共服务成果等纳入认可范围,凸显不同岗位特点。
评价体系的多元化让青年人才有更多路径可选,而面对科研这项本身就极具探索性的活动,为成长时间留出合适的缓冲区,也不容忽视。
东部一高校课题组梳理一些世界知名学者的成长史发现,从大学毕业到崭露头角平均用时7.4年,从崭露头角到代表作问世,平均需要13.7年,所需时间均长过现今多数高校准聘期6年的“尺子”。有学者提出,如果能设置中期诊断、延期考核等柔性环节提供试错空间,或许能让更多人才有机会留下来。
总的来说,“非升即走”其实是人才甄选的一种手段,而“预聘-长聘”制度的核心理念,是筛选有学术志向和潜力的青年学者,让他们专注研究领域或扩展新的跨学科方向,而非让学者们“卷”进学术竞争,徒增压力的“淘汰游戏”。它是考核标准,更是培养手段。如何让其成为激励学者不断进步的原动力,而不是悬在头顶的利剑,让更多优秀的青年教师脱颖而出,才尽其用,仍有待探索。
注:本文内容来源软科,由江苏招生考试网团队(微信公众号:jszkwx)排版编辑,如有侵权,请及时联系管理员删除。

