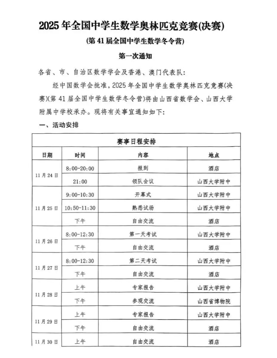
近日,山西省数学会发布2025年全国中学生数学奥林匹克竞赛(决赛)第一次通知。11月24日报到,11月26日开考!跟着江苏招生考试网小编一起来看看通知详情吧!
第41届全国中学生数学奥林匹克竞赛(决赛)第一次通知



新一届高中生家长想具体了解赛事参赛及综合评价报考的,可微信扫码或点击下方二维码图片,保存→打开微信→点击右上角+,→点击扫一扫→选择相册中的二维码,即可。

▲赛事咨询
点击此链接也可咨询赛事:https://jinshuju.net/f/IdYn7J
注:本文内容来源山西省数学会,由江苏招生考试网团队(微信公众号:jszkwx)排版编辑,如有侵权,请及时联系管理员删除。

