准备2026年高职单招的高中家庭注意啦!高职单招中校测是非常重要的一个环节。最好提前找到目标院校往年的试卷练练手,感受下难度,再有针对性的复习备考。
在此,江苏招生考试网小编整理了一些高职院校往年校测的题目,家长可以转发给孩子,看看自己的水平如何,一起做做看吧!
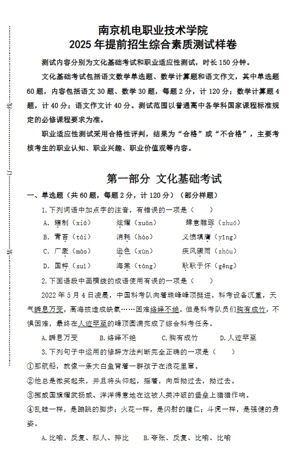
部分院校往年高职单招样卷






怎么样?通过上面的题目,大家应该已经了解到自己的学习水平了吧。试卷过多,为方便考生们练习,可关注【指点提前招生助手】小程序,免费下载更多学校往年校测试卷。

2026年江苏高职提前招生题库已上线啦!
高职单招题库涵盖了语数外、职测、面试等五大科目,实现了一站式备考。题库内包含超过30000道精选题目,全面覆盖考点和难点。此外,我们还提供了100多套模拟试卷,帮助考生提升应试能力和水平。
欢迎大家扫码购买,即可在线刷题↓↓

注:本文内容来源网络,由江苏招生考试网团队(微信公众号:jszkwx)排版编辑,如有侵权,请及时联系管理员删除。

