近期,江苏多地区2026届高中期中考试时间已定,江苏招生考试网小编也整理了往年期中考真题试卷,有需要的同学及家长可扫码进群领取哦。


1、徐州
有家长分享徐州市区高一、高二年级期中考试安排如下:

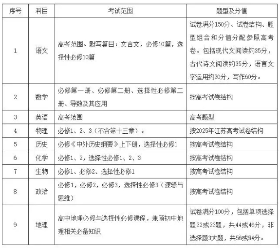
2、常州

考试范围如下图:

3、南京
有家长分享一张,里面提及了期中、期末考试时间
高二年级
11月13日-14日,高二期中统考
2026年1月17日-18日学测
1月28日左右期末考试

根据南京市2025-2026学年度第一学期校历,今年南京中小学期中考试安排在第十一周,也就是11月10日-14日。
期末考试时间安排在第二十二周下半周,也就是1月28日-30日左右。
4、苏州
本次考试为苏州大市统考,高一的同学、家长务必重视本次考试,因为期末选科分班是会参考期中、期末成绩!

期中考,不只是检验学习成果,更是拉开升学差距的关键节点。特别是对想走多元升学方式的学生而言,比如综合评价,一次优秀的期中成绩,可能就是初审通过的关键筹码~
建议同学们认真准备,合理规划复习!
微信扫一扫或者长按识别下方二维码加入【江苏高考必胜交流群】,免费下载往年期中考真题试卷&答案。


如群已满或邀请码过期,可添加小招微信(sxz028),回复:试卷,即可免费获取。

注:本文内容来源网络,由江苏招生考试网团队(微信公众号:jszkwx)综合整理,如有侵权,请及时联系管理员删除。

