C9之后,新的大学联盟N9,要来了?
在近日深圳理工大学举办的第一届新型研究型大学建设发展圆桌论坛上,与会高校代表、专家学者对建立新型研究型大学N9(New University)联盟展开了讨论。
深圳理工大学校长樊建平表示,“我们目前希望有9所高校可以建立联盟,在教育、访问、访学、人才培养方面紧密结合,变成一个虚拟大学,覆盖中国经济活动最强的地区。”
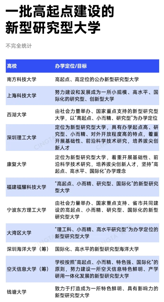
据深视新闻报道,参加论坛的南方科技大学、上海科技大学、西湖大学、深圳理工大学、康复大学、福建福耀科技大学、大湾区大学、宁波东方理工大学、深圳技术大学这9所大学或将组建新型研究型大学联盟。联盟秘书处拟设在深圳理工大学。
至于“N9联盟是否要跟C9联盟‘掰手腕’”,西湖大学副校长程建军回应道,“我们并不是要跟中国已有的名牌大学‘掰手腕’。可以把我们看成中国3000所大学的侦察兵、排头兵,在教学、科研、产业化、国际化方面形成好的经验,给它们做参考。”
正如程建军所言,起始于南方科技大学的一批新型研究型大学,正在探索一种中国大学的全新可能。

探索的先遣队
2012年4月16日,深圳的春风已然带着暖意,南方科技大学就在这样的春意融融中,收到了教育部同意建立南方科技大学的通知。随批复一同而来的,是教育部赋予南科大探索具有中国特色的现代大学制度、探索创新人才培养模式的双重使命。
于是,南科大以探索者的姿态出现,要争当新型研究型大学的冲锋舟和先遣队。
曾任南方科技大学党委书记的李凤亮如此解释新型研究型大学的“新”与“型”——新型研究型大学之“新”,首先在于要“能”传统研究型大学所“不能”;新型研究型大学之“型”,在于通过组织和制度创新,构建出适合新形势需要的特色办学模式。
在新时代发展新型研究型大学,要重点回应理念定位之“新”、治理模式之“新”、育才树人之“新”和视野融合之“新”。

所以,南科大构建起了适应新型研究型大学发展的外部治理和内部治理机制。在国内公办高校率先探索形成党委领导、理事会决策的校长负责制,首创基于高考的“631”综合评价录取模式(高考成绩60%、能力测试30%、高中学业成绩10%),勇开先河,以“准聘—长聘”制度取代编制,打破终身制,建立教师晋升和退出机制,并率先实行项目负责人(PI)制。
如今来看,南科大科研成果连续入选中国科学十大进展,校长薛其坤院士获2023年度国家最高科学技术奖,截至今年4月,南科大已成立128家校企联合实验室,推动629项科技成果转移转化。
如同校徽上的那把火炬,南科大在中国大学迭代到新型研究型大学的版图上点燃了一片星火。
就在南科大正式成立的第二年,与深圳遥相呼应,上海科技大学在上海浦东正式被教育部批准成立。
“科教融合是上海科技大学建设新型研究型大学的实践经验。”正如上科大常务副校长印杰所说,上科大是在科教的土壤上孕育并成长起来的。
学校承担多项国家大科学装置项目,“上海软X射线自由电子激光装置”面向全球用户开放,国家目前投资金额最大的大科学装置项目“上海硬X射线自由电子激光装置”建设进展顺利;作为依托单位之一获批新建“先进医用材料与医疗器械”全国重点实验室;在科技成果转化方面,专利许可合同金额位居全国高校前列。
2022年2月,南科大和上科大双双入选第二轮“双一流”建设高校,成为全国最年轻的“双一流”高校。这两所新型研究型大学肩负着各自的使命,却又如出一辙地用爆发式发展引领着一场变革。
发展新型研究型大学
2018年2月14日,春节前夕,杭州正笼罩在过年的欢乐中,西子湖畔的西湖大学就在这时收到了最好的新年礼物,学校获教育部正式批准成立,成为新中国历史上第一所社会力量举办、国家重点支持的新型研究型大学。
中国科学院院士施一公辞去清华大学副校长职务,担任西湖大学首任校长。
事实上,西湖大学从蓝图变为现实,离不开施一公的执意推动。2015年,施一公联合钱颖一、陈十一、饶毅、潘建伟等7人,向国家领导人提交了《关于试点创建新型民办研究型大学的建议》。当年6月,杭州市政府签订西湖大学(筹)战略合作框架协议。
据复旦大学高等教育研究所研究员熊庆年介绍,“发展新型研究型大学”成为政策议题正是由此开始。
此后,2020年9月,习近平总书记在科学家座谈会上提出,要发展新型研究型大学。2021年3月,“支持发展新型研究型大学”被写入《中华人民共和国国民经济和社会发展第十四个五年规划和2035年远景目标纲要》,正式纳入国家战略政策。
这是新型研究型大学最好的时代。2024年,深圳理工大学、康复大学批准设立;2025年至今,已有福建福耀科技大学、大湾区大学、宁波东方理工大学获批设立。2年时间,已至少有5所新型研究型大学获批。
“高起点、小而精”是这些大学共同的注脚。
深圳理工大学依托中国科学院深圳先进技术研究院建设,将科研与产业深度融合,大一新生就可以扎进实验室,触摸真实课题。
康复大学是我国乃至世界第一所以康复命名的大学,学校院士、国家杰青等高层次人才占师资队伍五分之一以上。
由国际著名数学家、北京大学前副校长田刚院士指导筹建的大湾区大学,是东莞市举全市之力举办的新型研究型大学,学校采取“学术+企业”双导师制,全部学生均有头部企业实习及海外名校交换机会。
福建福耀科技大学和宁波东方理工大学则同样是由企业家捐资百亿建成的民办大学,福建福耀科技大学开展高质量培养,首年8亿预算招收了50名学生,师生比达到6:1;宁波东方理工大学由中国科学院院士、原南方科技大学校长陈十一执掌,自筹建以来,已引进院士16人,国家级人才52人。
今年夏天,这些新大学掀起的浪潮席卷了高考招生季。南方科技大学、深圳理工大学在广东的本科批次投档分,分别位居省内本土高校第一、第二;宁波东方理工大学的浙江省投档分与浙江大学最低录取专业分数线仅差2分,位居浙江省内高校第二。
正在进行中的变革
今年2月,教育部部长怀进鹏在新型研究型大学调研座谈会上强调,要加快推进教育强国建设的重大改革实践,支持办好新型研究型大学。6月,教育部发展规划司司长郭鹏再次强调,支持布局新型研究型大学。
未来,发展新型研究型大学已是不争的事实,但该如何建设这一新生事物?
建设新型研究型大学,不是再建一个985、211或“双一流”。在论坛上,福建福耀科技大学校长王树国提出了自己的看法,新型研究型大学是打造顺应第四次工业革命与未来产业需求的“第四代大学”,让教育服务经济、社会发展。
事实上,这批新型研究型大学早已面向国家战略和产业需求,瞄准交叉前沿,突破了传统学科体系。
大湾区大学在数理科学、物质科学、信息科技、先进工程、生命科学、金融管理等领域先后组建学院。形成了以具有显著优势的数理学科为支撑,以具有强交叉特征的物质科学为核心,以计算机、人工智能、电子通信、机器人等前沿学科为牵引的学科建设特色。
宁波东方理工大学经过5年筹建,在人工智能、集成电路、智能制造、无人技术、新能源、新材料等六大前沿交叉领域,已经集聚了一批海内外高层次人才,产出了一批高水平科研成果,形成了鲜明的特色和优势。
而樊建平将N9联盟定义为,一个覆盖中国经济活动最强地区的虚拟大学,正是对长三角、珠三角等经济高地产业需求的回应。
新型研究型大学会带来什么?这是一个没有答案的问题,至少现在还没有。
但就像福耀科技大学校长王树国期望的那样,“我们是改革者,是先行者,是探路者,希望通过我们的努力,为中国乃至为世界未来高等教育做出一个有效的尝试。”
这是一场正在进行中的变革,而参与这场变革的人,都做好了准备。
注:本文内容来源青塔,由江苏招生考试网团队(微信公众号:jszkwx)排版编辑,如有侵权,请及时联系管理员删除。

