日前,2025年第42届全国中学生物理竞赛决赛赛事指南发布了!决赛将于2025年10月23日至29日在福建福州隆重举行。跟着江苏招生考试网小编一起来看看指南详情吧。
2025年第42届全国中学生物理竞赛决赛赛事指南

第42届全国中学生物理竞赛决赛将于2025年10月23日至29日在福建福州隆重举行。本届赛事由中国物理学会主办,福建省物理学会、福建师范大学、福州市教育局与福建师范大学附属中学联合承办。这不仅是全国顶尖中学生物理英才展示才华、切磋技艺的最高舞台,也是一场汇聚智慧与梦想的科学盛会。
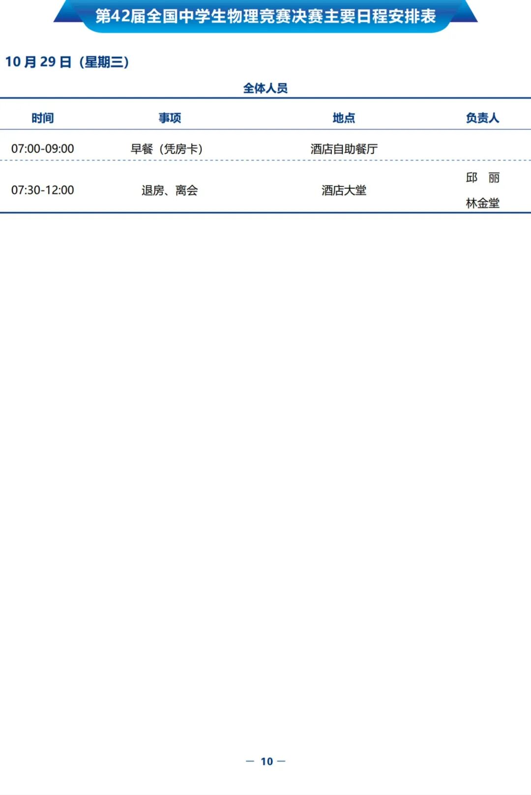
为确保赛事各项工作顺利推进,保障全体参赛师生拥有圆满、高效的竞赛体验,组委会特制定本届决赛的详细赛事指南(见下图)。指南内容涵盖报到流程、日程安排、食宿交通、考场规则等关键信息。请各位带队老师与参赛同学们务必仔细、认真阅读,提前做好各项准备。




















新一届高中生家长想具体了解赛事参赛及综合评价报考的,可微信扫码或点击下方二维码图片,保存→打开微信→点击右上角+,→点击扫一扫→选择相册中的二维码,即可。

▲赛事咨询
点击此链接也可咨询赛事:https://jinshuju.net/f/IdYn7J
注:本文内容来源福建师范大学附属中学官微,由江苏招生考试网团队(微信公众号:jszkwx)排版编辑,如有侵权,请及时联系管理员删除。

