2025年江苏省中学生天文知识竞赛预赛报名工作已于10月18日结束。除苏州地区外,本次报名共收到1771份报名信息,经审核确认,共有1738名同学报名成功。
现将预赛报名成功考生名单予以公布,请各位成功报名的考生根据本人申报的考点信息进行查询。
扫码查看预赛考生名单

请有疑问的考生,在2025年10月20日16:00前联系组委会,超时将无法处理。
电话:025-89681761,18951991867;
邮箱:jsstwxh@nju.edu.cn。
预赛考试注意事项
为确保预赛公平公正、顺利开展,请所有考生仔细阅读并遵守以下注意事项,提前做好考试准备。
(1)本次考试无需打印准考证,请考生务必携带有效证件(身份证、户口本等)和考生报名确认单参加考试,进入考点大门需出示有效证件和考生报名确认单。
(2)考试时间为2025年10月25日(星期六)9:30-11:00,迟到15分钟后不得进入考场,开考后30分钟可以交卷。
(3)本次预赛采取线下闭卷考试的形式,考生进入考场,只准带钢笔或签字笔(黑色或蓝色)、2B铅笔、橡皮进入考场,不得携带任何书籍、笔记、纸张、报刊、各类计算器及手机等通讯工具进入考场。开考后未经监考老师允许不得互相借用文具。
(4)考生散场时按监考员的指令有序离场,不得拥挤,保持人员间距。
(5)竞赛命题范围区分高低年组。
低年组:天文学有关的基本常识和近两年发生的较为重大的国内国际上天文方面的科学进展;天球的基本概念,天体周日视运动和太阳的周年视运动的基本概念和简单应用;太阳系天体的一般概念,月相及有关内容,日月食的简单概念,流星的基本概念,星等的概念,四季星空的辨认,深空天体的观测;天体的大小和距离尺度,天文学常用距离单位的定义和换算;光学天文望远镜的基本概念和组装实践操作等。
高年组:除低年组所列内容外,还包括天球和天球坐标系统基本概念和简单应用;时间和历法知识;太阳系天体运动规律和基本物理性质;日月食原理和观测;星等概念的应用;赫罗图概念和简单运用;天体距离测定的基本知识;天文望远镜基本原理;四季星空;深空天体的观测;流星原理和观测,人造天体原理和观测等。
(6)决赛入围名单及决赛安排将于11月中旬在主办单位官方微信公众号和江苏省天文学会官方网站公布,请考生关注相关通知。
(7)本次预赛不收取任何费用。
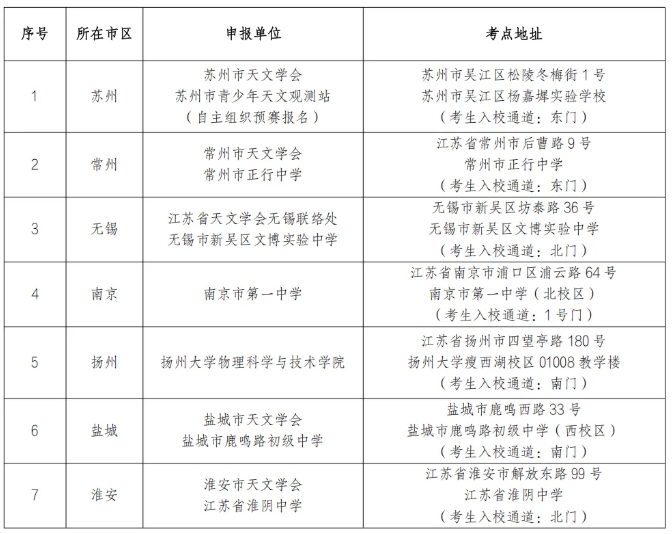
江苏省中学生天文知识竞赛预赛考点

本次竞赛最终解释权归江苏省中学生天文知识竞赛组委会所有。
为助力新一届高中生及家长及时了解最新的高考资讯、综评、强基等升学途径、志愿干货、学习技巧、复习资料、各地模考试卷等信息,我们给大家建立了【招考网】江苏高考交流群。
欢迎添加苏小招微信(sxz028),发送:高考年份(如:2028高考),加入高考交流群,为孩子高考助力!

注:本文内容来源江苏省天文学会公众号,由江苏招生考试网团队(微信公众号:jszkwx)排版编辑,如有侵权,请及时联系管理员删除。

