关于举办2025年江苏省中学生天文知识竞赛预赛的通知
为进一步推动天文学在江苏省中学阶段的教育与普及,增进江苏省中学生对天文知识的了解和对天文学思维方法的体验,激发广大中学生对天文学的兴趣,为省内中学生天文爱好者搭建交流平台,为全国中学生天文知识竞赛储备力量。经江苏省中学生天文知识竞赛组委会研究,定于2025年10月25日举办2025年江苏省中学生天文知识竞赛预赛。
本次竞赛由江苏省天文学会、江苏省青少年科技中心、江苏省科学传播中心、江苏省青少年科技教育协会共同主办。现将竞赛方案予以公布(详见附件1),请各中学及有关单位按照方案要求,认真发动、积极参与,确保此项活动有序开展,取得圆满效果。
2025年江苏省中学生天文知识竞赛竞赛方案
一、主办单位
江苏省天文学会
江苏省青少年科技中心
江苏省科学传播中心
江苏省青少年科技教育协会
二、竞赛对象
全省在籍在读中学生。竞赛分低年组(初中生)和高年组(包含普通高中、职业高中)进行。
三、竞赛形式
竞赛分为预赛与决赛两个阶段,预赛以线下闭卷考试形式,决赛以线下闭卷考试和望远镜实践操作形式进行。组委会将根据预赛成绩确定高低年组入围决赛的选手。
四、竞赛内容
竞赛内容包括天文常识和星空知识、基础天文观测和理论知识及其应用、天文方面的科学进展等。
低年组:天文学有关的基本常识和近两年发生的较为重大的国内国际上天文方面的科学进展;天球的基本概念,天体周日视运动和太阳的周年视运动的基本概念和简单应用;太阳系天体的一般概念,月相及有关内容,日月食的简单概念,流星的基本概念,星等的概念,四季星空的辨认,深空天体的观测;天体的大小和距离尺度,天文学常用距离单位的定义和换算;光学天文望远镜的基本概念和组装实践操作等。
高年组:除低年组所列内容外,还包括天球和天球坐标系统基本概念和简单应用;时间和历法知识;太阳系天体运动规律和基本物理性质;日月食原理和观测;星等概念的应用;赫罗图概念和简单运用;天体距离测定的基本知识;天文望远镜基本原理;四季星空;深空天体的观测;流星原理和观测,人造天体原理和观测等。
五、预赛安排
2025年江苏省中学生天文知识竞赛预赛报名已开启,欢迎江苏省各市区的广大中学生报名参与,具体预赛安排如下:
(一)预赛时间:2025年10月25日(星期六)9:30-11:00
(二)预赛形式:本次预赛为线下(理论)选择题闭卷考试形式。参赛考生于预赛考试当日前往对应考点统一考试。
(三)预赛报名:本次江苏省预赛考点征集及考生报名工作由江苏省中学生天文知识竞赛组委会组织负责。考生报名时选择考点报名参与预赛。部分考点,因报考人数不足等原因需做出相应调整时,组委会将安排选择该考点的考生就近参加考试。
苏州籍预赛考生名单由该地相关组织单位推送,学籍为苏州市的中学生,不得参加此次预赛报名(苏州地区的预赛参赛方式请关注官网链接:http://szst.suzhou.gov.cn)。
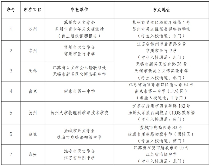
1.预赛考点:根据考点申请情况,组委会综合考虑各项因素后,决定以下7个考点作为2025年江苏省中学生天文知识竞赛预赛地点(见附件3)。各考点承办单位需按照要求做好考务工作,组委会将承担考点随机监考巡视工作,密切关注考点准备工作的进展情况,确保竞赛的顺利进行。

2.报名要求:请考生先下载填写附件2《考生报名确认单》并经本人签字、学校盖章后,再点击报名链接或微信扫描二维码报名,请严格按照填报要求填写个人信息并上传《考生报名确认单》扫描件。
预赛报名链接及二维码:https://tjzssl.tsxcx.xyz/?tsd=68e7796b84b3d1000125eec3&tsid=1997759&tsuid=1636348

3.报名截止时间:北京时间2025年10月18日22:00。不接受截止时间以后的报名。请考生提交报名信息后,注意查看报名系统的审核状态。若审核状态为“通过”视为报名成功;若考生填报信息不完备,组委会将退回修改,请在截止时间前及时提交退回修改的报名信息。各考点的考位有限,请各位考生尽早报名。组委会仅审核考生报名信息是否完备,不作信息真实性的审核。
4.预赛名单:组委会审核后,将于10月20日前在主办单位官方微信公众号和江苏省天文学会官方网站公布预赛考生名单,请考生关注相关通知。
六、决赛安排
组委会将根据预赛成绩确定高低年组入围决赛的选手。决赛名单和决赛详情将于11月中上旬在主办单位官方微信公众号和江苏省天文学会官方网站,决赛时间为11月下旬,请考生关注相关通知。
七、竞赛奖励
进入决赛的考生,组委会将根据决赛成绩分别评选出高、低年组相关奖项。同时,组委会将综合考量决赛考生获奖情况,颁发指导老师和组织单位相关奖项。
八、经费及保障
本次竞赛报名和考试主办方不收取考生任何费用,所需经费均由江苏省中学生天文知识竞赛组委会自筹,由预赛和决赛承办单位提供场地、考务等保障。本次竞赛结果不与任何招生入学挂钩。
九、安全防控
为确保本次竞赛的各项考务工作能够有序且顺利地进行,参赛考生务必严格遵守相关规定参与比赛,并在竞赛期间及往返途中,确保个人的人身安全与财物安全。
十、联系方式
赛事联系人:解老师,025-89681761
十一、其他事宜
江苏省中学生天文知识竞赛组委会对本次竞赛具有最终解释权。更多竞赛信息,敬请关注主办单位官方微信公众号和江苏省天文学会官方网站:https://jsas.nju.edu.cn。
附件:
附件1 关于举办2025年江苏省中学生天文知识竞赛预赛的通知.pdf
附件2 2025年江苏省中学生天文知识竞赛考生报名确认单.docx
附件3 2025年江苏省中学生天文知识竞赛预赛考点名单.pdf
新一届高中生家长想具体了解赛事参赛及综合评价报考的,可微信扫码或点击下方二维码图片,保存→打开微信→点击右上角+,→点击扫一扫→选择相册中的二维码,即可。

▲赛事咨询
点击此链接也可咨询赛事:https://jinshuju.net/f/IdYn7J
注:本文内容来源江苏省天文学会,由江苏招生考试网团队(微信公众号:jszkwx)排版编辑,如有侵权,请及时联系管理员删除。

