近日,湖北文理学院新校区正式启用。
新校区坐落于湖北省襄阳市襄城区尹集乡,按照2万学生规模进行规划建设,总占地面积2404亩,总投资55.58亿元。
校园建设与学科发展紧密衔接,设有工科、理科、人文社科三个学科组团。目前,人文社科组团已全面建成,顺利完成第一阶段建设目标任务。
启用仪式上,襄阳市教育局党组书记、局长付拥军提到,市教育局将锚定市委、市政府确定的“2026年9月整体迁入”的目标,确保新校区如期全部投入使用。
从2017年4月,襄阳市委、市政府决策推进湖北文理学院的整体迁建项目,到如今,这所高校掀开了办学征程上的新篇章。

更名与迁建
事实上,湖北文理学院的整体迁建早有预兆。
主校区隆中校区位于国家5A级风景名胜区隆中核心区内的湖北文理学院,依山傍水,有着深厚的历史底蕴。

湖北文理学院隆中校区
然而,也是因为位于景区,学校的校园规划建设受到极大限制,发展面临着空间的瓶颈制约。
在《湖北文理学院“十四五”校园基本建设规划》中,学校对现状直白分析到:现有各类用房指标不能达到《普通高等学校建筑规划面积指标》(建标191-2018)基本要求,按照生均60㎡的占地面积标准,缺296075.29㎡;按照生均30㎡的建筑面积标准,缺近130000㎡,成为创建综合性大学和推动事业高质量发展的重要“短板”。
同时,由于历史原因和校园空间现状,现有校园规划不能较好的满足学科资源共享及产学研交互融合发展;校园水电路管网等基础设施落后,部分院系教学实训及办公用房严重不足;学生活动场所有限,学生缺少学习交流和活动的场馆与空间;现有校园与绿色建筑、能源管理、生态治理、智能技术、环境健康等现代校园评价体系标准存在较大差距。

湖北文理学院新校区
因此,整体迁建正是学校补齐“短板”,建设全国知名、交通特色鲜明的高水平应用型综合性大学的历史机遇。
交通向来是湖北文理学院的特色,和迁建工作一并实施的是,湖北文理学院也在积极申报湖北交通大学。
2017年,就在学校筹划整体迁建的同年,襄阳市政府为推进襄阳地方高等教育快速发展,研究决定以湖北文理学院为基础,整合相关资源,创办湖北交通大学。
此后,虽然襄阳市创建湖北交通大学的动议和申报工作未能得到正式批复,但湖北文理学院始终在向着更名奋进。
直到2021年5月,《襄阳市国民经济和社会发展第十四个五年规划和2035年远景目标纲要》中,已明确支持湖北文理学院实施转型发展,积极融入湖北省“双一流”建设,创建以交通为特色的高水平应用型综合性大学。
2024年3月,在回复网友咨询“湖北文理学院更名大学的进展”时,湖北省政府政务督查室表示:“目前已在学校硕士生占比、国家级科研成果奖等方面取得积极进展。下一步,湖北文理学院将继续加大工作力度,以加快建成位于襄阳市襄城区尹集乡的新校区为重点,全面推动实现各项办学指标达标,尽早启动更名大学申报工作。”
现在,新校区已正式启用,湖北文理学院的更名工作也迈出了关键一步。
整体搬迁的潮流
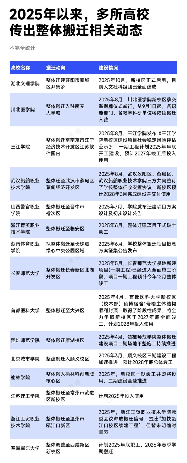
和湖北文理学院一样,为了谋求新的发展机遇,越来越多高校踏上了搬迁的路程。今年以来,多所高校都更新了新校区建设与搬迁进展。
8月份,川北医学院举行了新校区移交暨揭牌仪式,学校将通过校区置换,整体迁入四川南充市顺庆区新规划的大学城。目前,学校已经形成了完整的临江校区搬迁启用工作方案,将分期分批有序搬迁,最终实现整体入驻。

川北医学院新校区揭牌
同月,三江学院发布《三江学院新校区建设项目社会稳定风险评估公示》,一期工程计划2025年年底开工建设,预计2027年竣工后投入使用;二期工程拟在现铁心桥校区土地收储后进行建设。这意味着,从2015年就计划从老校区整体搬迁至南京市江宁经济技术开发区江苏软件园内的三江学院,迎来了确定的曙光。

三江学院新校区建设项目社会稳定风险评估公示
同样筹划新校区十余年的长春师范大学,也在今年5月迎来了重要进展,学校位于长春新区北湖开发区的易地新建项目(一期工程)已经进入全面施工阶段,项目一期工程预计今年12月整体竣工。

长春师范大学施工现场
此外,首都医科大学、空军军医大学、楚雄师范学院等高校也正在推进整体搬迁。

而高校搬迁的轨迹,往往绘就成一幅学校与所在地区未来发展的蓝图。
湖北文理学院将以新校区启用为新的起点,进一步聚焦襄阳市主导产业发展需求,切实为打造襄阳高质量发展提供强力的智力服务和人才支撑。就在7月份,学校还和襄城区人民政府签署战略合作框架协议,对接产学研合作项目,将有力推动襄城区产业转型升级和经济高质量发展。
川北医学院的新校区启动,则标志着学校向建设高水平医科大学迈出了坚实而关键的一步。学校党委书记古熙曾表示,学校将以新校区启用为契机,更加紧密地融入南充“五区建设”“五市战略”,在科技成果转化、创新平台共建、要素资源共享等方面加强互动互促,以高水平医科大学建设服务地方高质量发展。
搬迁后的高校,为区域发展注入了一泓活水,而新校区,也正是高校站在全新起点上,擘画未来新篇的里程碑。
注:本文内容来源青塔,由江苏招生考试网团队(微信公众号:jszkwx)排版编辑,如有侵权,请及时联系管理员删除。

