到2025年,优化调整高校20%左右学科专业布点。教育部等五部门2023年3月印发的《普通高等教育学科专业设置调整优化改革方案》明确了这一目标。
近日,在“高质量完成‘十四五’规划”系列主题新闻发布会上,教育部部长怀进鹏提到,推进人才供需适配改革,学科专业目录已经从10年前每10年修订一次,到现在每年更新发布急需学科专业清单,并适时发布微专业、微学分,以适应经济社会发展需求。这两年多,学科专业点调整比例超过20%。
对比两年前的目标,我国的学科专业调整已经超额完成任务。然而,扭转高校培养的人才与就业市场存在错配的现状,并不能一蹴而就。这场规模空前的专业改革,仍在深刻并持续地席卷全国。
新一轮调整优化,再加码
近年来,国内高校迎来了一场前所未有的“专业重构”浪潮。
今年4月,教育部公布2024年度普通高等学校本科专业备案和审批结果,全国高校共新增专业点1839个,调整学位授予门类或修业年限专业点157个,停招专业点2220个,撤销专业点1428个。其中,增、撤、调共涉及3424个专业点,为历年数量最多的一次。
而据统计,2014年至今,全国高校每年撤销的本科专业点数量已经从67个暴涨至1428个,增长20多倍。
另一组来自教育部的数据显示,过去两年,教育部共支持高校增设博士点1064个、硕士点2258个,撤销博士点27个、硕士点285个,引导高校新增本科专业点3715个,撤销和停招6638个,高职新增专业点1.2万个,撤销专业点8200余个。可以说,高校学科专业调整优化的力度史无前例。

未来,学科专业调整优化的步伐还将进一步加快。今年8月,中央教育工作领导小组印发《高等教育学科专业设置调整优化行动方案(2025—2027年)》,对深入推进学科专业设置调整优化工作作出系统部署。

《方案》除了明确要求实施“急需学科超常布局”“基础学科跃升”“新兴学科和交叉学科孵化”行动外,还进一步提出了“存量学科专业优化”“学科专业内涵更新”以及“培养模式改革深化”等行动目标。
此外,《方案》中有不少提法为首次出现,如明确提出健全供需对接机制,建设国家人才供需对接大数据平台;创新目录管理机制,缩短调整周期,加强研究生、本科、高职三类学科专业目录协同联动等。目前,国家人才供需对接大数据平台已进入试运行阶段,将瞄准“数量规模”“结构布局”“能力素养”适配,指导高校调整优化学科专业结构。
这些学科专业,超常布局
新一轮学科专业调整优化大潮之下,哪些专业领域将进一步得到倾斜?
今年4月,教育部在公布2024年度本科专业备案与审批结果时,同步更新发布《普通高等学校本科专业目录(2025年)》,其中增列了国际邮轮管理、健康与医疗保障、智能视听工程等29种经济社会发展急需的本科专业。这也是近3年来新增本科专业较多的一次。

复旦大学发展研究院副研究员刘虹则在接受媒体采访事表示,根据《方案》,实施“急需学科专业超常布局”行动,强调的是在资源的投放上将有所倾斜,重点瞄准包括集成电路、人工智能、生物技术在内的一批战略性新兴产业,以及如低空经济、具身智能、自动驾驶等一批未来产业。
同时,“基础学科跃升行动”将通过一流学科培优加大对数学、物理等基础学科的支持,这些专业也会得到利好。此外,“新兴学科和交叉学科孵化行动”布局示范性交叉中心,将推动跨学科融合,诸如人文医学、数据科学、生物信息学等交叉学科得到更大支持力度。
以低空经济为例,近两年,教育部探索建立了战略急需学科专业超常设置机制,突破集中申报限制,指导北京航空航天大学等6所高校增设低空技术与工程专业,并打破3年一轮学位授权审核的限制,支持清华、北航等高校设置“低空技术与工程”目录外一级学科,支持南航等高校设置相应的目录外二级学科,实现“今年布点、今年招生”。
一批新兴、交叉学科专业方兴未艾的同时,一批专业则面临着生存危机。《方案》提出,对社会需求明显不足、培养质量下滑、办学条件不足的学科专业点进行预警并提出整改要求。
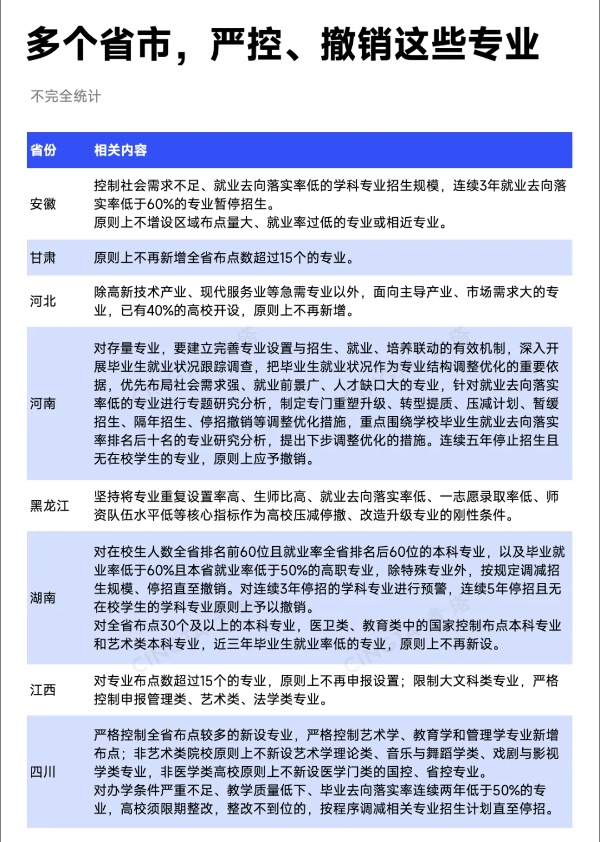
在此之前,不少省份已在限制新增、撤销及预警专业等方面做出了相关规定。例如,安徽控制社会需求不足、就业去向落实率低的学科专业招生规模,对连续3年就业去向落实率低于60%的专业暂停招生;湖南对于连续3年停招的专业进行预警,连续5年停招的学科专业坚决予以撤销;
甘肃要求原则上不再新增全省布点数超过15个的专业;江西明确提出对专业布点数超过15个的专业,原则上不再申报设置,并限制大文科类专业,严格控制申报管理类、艺术类、法学类专业。

对接产业,加强专业建设
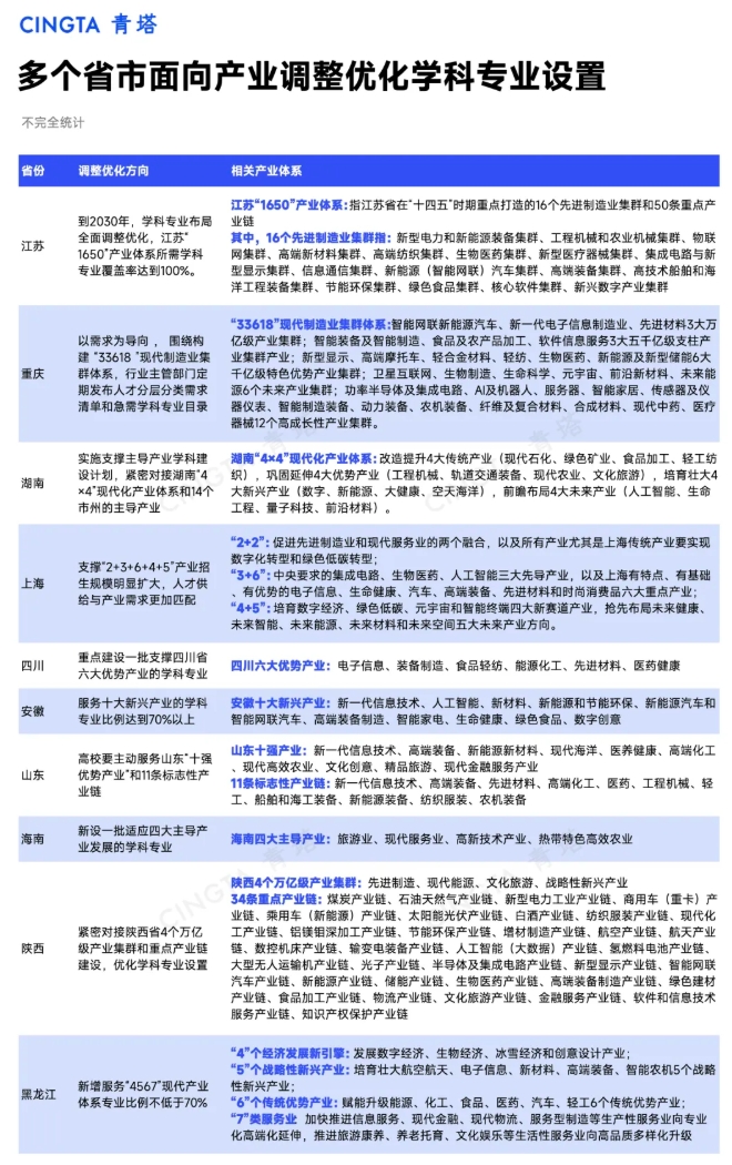
服务国家重大战略需求,面向学科专业调整优化,重庆、江苏、湖南等多地都已制定各自的目标。
如重庆提出,到2027年,新增服务战略需求、支撑产业发展的急需、新兴、交叉学科专业30个以上,高校学科专业优化调整率达到30%以上,高职院校专业设置与重点产业匹配度达到90%以上。
江苏明确,到2027年,新增学科专业点中属于国家或江苏急需的占比超过85%,理工农医类学位授予点占比超过60%;
湖南则明确,到2027年,全省预计调整优化50%左右学科专业布点,冠名大学的省属高等院校专业点设置数不超过70个,其他本科学院不超过40个,高职高专院校覆盖专业大类不超过8个。

在新的谋划中,强调对接地方产业、服务区域经济发展,依然各省市进行学科专业调整优化的核心。
其中,重庆将以需求为导向,围绕构建“33618”现代制造业集群体系,定期发布人才分层分类需求清单和急需学科专业目录;江苏则计划到2030年,学科专业布局全面调整优化,使江苏“1650”产业体系所需学科专业覆盖率达到100%。

学科专业,是高等教育体系的核心支柱,也是立德树人、科技创新的重要载体。而调整优化学科专业,只是破解人才供需适配难题的第一步。
在这场关乎教育未来与人才培养的深刻变革中,唯有政府、高校和企业等多方的更大合力,才能让供需两端真正精准对接,为稳就业注入更持久的动能。
注:本文内容来源青塔,由江苏招生考试网团队(微信公众号:jszkwx)排版编辑,如有侵权,请及时联系管理员删除。

