2026年强基计划备战已经开始,想要成功“降分”进名校,家长和考生必须搞清楚两件事:第一强基计划究竟难在哪里?是成绩要求?还是面试关卡?第二,高中各阶段该如何准备?
跟着江苏招生考试网小编一起来看看强基计划的报考难度以及高中各阶段的规划吧!
强基计划报考难度分析
1、竞争激烈压力大
每年高考报名人次都会突破1000万(非报名人数),并且逐年都会增长。
此外,随着近几年强基计划热度的持续升高,众多的优秀学生参与到强基计划报考的角逐中,更在无形中增加了考试的难度。考生想在最终招录中脱颖而出,竞争压力将非常大。
2、限报一所且锁档,报考难度大
强基计划只能报考一所高校,报考选择难度大。报名时需要对自身成绩、兴趣专业做出较为精准的评估。
此外,强基计划的录取在所有批次录取之前,一旦考生被强基计划录取,不再参与后续批次志愿的录取。
3、校测难度大,需做大量准备工作
强基计划校测难度很大,除考查高考课内知识外,还会考查大量的课外拓展知识、学科竞赛知识等。
这对于众多普通高考生而言,增加了校测录取的难度,需要在初、高中阶段花费一定的时间做学科素养和能力的拓展。当然,如果在低年级已做好学科竞赛等课外知识的拓展,在强基报考中,将占有很大的优势。
4、对破格入围考生高考成绩要求高
在高中阶段获得五大学科竞赛银牌及以上奖项的考生可以破格入围强基计划,但在录取时高考成绩仍占据绝对主导地位。
并且在2025年强基计划中,清华、北大、上交大、复旦、南大、浙大、同济、中科大、厦大、人大10所高校需对破格生进行入围审核,这对破格生的综合素质要求进一步提高。
清华北大今年还要求破格生与一类生一同进行校测笔试考核,并设置成绩相对值的全国排序,难度显而易见的增加了。
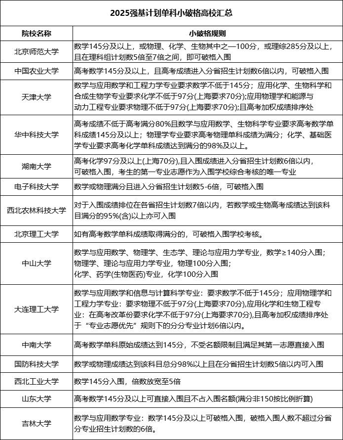
另外,今年北师大、中国农大、天大、华科大、湖大、电子科技大、西北农林新增单科“小破格”规则,而北理工、中山、大连理工、中南、国防科技、西北工大、山大、吉大也有一定的入围规则调整优化,目前共15所院校采用这种入围方式。
虽然“小破格”对于单科成绩优异的同学提供了又一种入围机会,但对应单科成绩同样要求很高,具体要求可以看下表:

5、本科阶段不可转专业,谨慎报考
强基计划经过几年的发展,其专业已经不局限于基础学科,今年就新增了智能科学、数字智能等专业方向,还有一些工科发展方向及关键领域交叉学科。
但是强基计划在本科阶段上是不允许转专业的,这就意味着选择专业后需要在一个专业上学习4年甚至更久,因此对于基础学科和其他交叉学科等专业不感兴趣的考生,建议谨慎报考。
新一届高中生家长,您想给孩子报强基计划,帮孩子争取多一次录取名校的机会吗?!
如果您不清楚自家孩子的成绩报考哪所强基学校&专业更有优势?入围概率更高,降分幅度更大?……欢迎点击下方链接,填写表单,专家免费为您评估。
强基咨询:https://jinshuju.net/f/aJja1Z

高一高二高三如何备战强基?
强基计划是除了高考外,进入清北、复交南等名校的绝佳方式之一,不录取不影响后续高考招生,如果有想法,一定要尽早规划!
高一阶段:强基规划最佳时间
了解强基计划
通过官方渠道或权威平台,了解强基计划的招生对象、专业院校、发展前景和录取分数,判断自身是否适合报考。
提升文化课成绩
做好初高中衔接,夯实基础学科(尤其是数学、物理、化学),高考成绩在强基计划中占比不低于85%,成绩越高,选择机会越多。
接触学科竞赛
学有余力的同学可提前接触五大学科竞赛,积累竞赛知识和思维能力,竞赛银牌及以上奖项可破格入围,即使未获奖,也能为校测打基础。
高二阶段:夯实基础,适当拔高
调整学习态度
认真对待每次大型考试,清北等名校录取重视考生的历次大考成绩。
明确目标院校和专业
结合兴趣、职业规划,定位目标大学和专业,关注强基计划的培养策略是否适合自己。
冲刺竞赛奖项
在完成高中学业的前提下,重点冲刺竞赛奖项,提升学科核心素养,为校测做准备。
高三阶段:冲刺高考,集中报考
研究招生政策
深入研究强基计划往年招生政策,包括报名、录取等具体情况,精准定位目标院校和专业。
冲刺高考复习
以高考冲刺为主,竞赛生可在高三上学期决赛中冲击金银牌奖项(大部分高校银牌以上破格入围),学有余力时可准备强基校测。
关注报考时间
时刻关注强基计划报考重要时间节点,高考后集中准备校测,注意校测确认环节,可根据高考估分情况决定是否放弃强基计划。
新一届高中生家长,您想给孩子报强基计划,帮孩子争取多一次录取名校的机会吗?!
如果您不清楚自家孩子的成绩报考哪所强基学校&专业更有优势?入围概率更高,降分幅度更大?……欢迎点击下方链接,填写表单,专家免费为您评估。
强基咨询:https://jinshuju.net/f/aJja1Z

注:本文内容来源网络,由江苏招生考试网团队(微信公众号:jszkwx)综合整理,如有侵权,请及时联系管理员删除。

